
3 Crucial Stages of Benefits Realization Management
Lucid Content
Reading time: about 5 min
Topics:
If you have ever wondered where you, your team, and your work fits into the larger picture at your company, you have come to the right place.
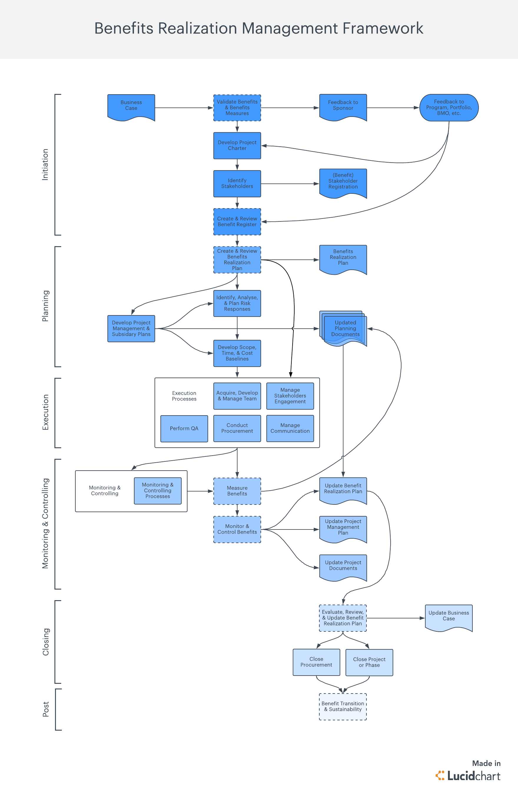
Benefits realization management (BRM) is a project management methodology that measures how projects and programs add value to the company and contribute to high-level business objectives. BRM maximizes the ROI from change, and according to Project Management Institute, it is the third largest driver of project success.
Learn the three stages involved in executing BRM successfully, and find out how you can build a benefits realization plan for your company using our free templates.
1. Identify benefits
Determining the expected benefits at the start of a project or program
Identify the value you expect to get out of a specific project or initiative before you start. During this stage, you’ll determine whether your project is attainable and what results it can produce. Stakeholders must ensure that all benefits are aligned with the organization's strategic goals and vision.
To more clearly demonstrate how your project aligns with company objectives and to get buy-in from stakeholders, you can map your work and the projected benefits to corporate objectives using the Lucidchart templates found later in this article.
2. Execute benefits
Establishing practices and performing work to deliver the expected benefits
Once you determine what benefits you want to attain, you need to develop a benefits realization plan to get you there. This documentation should include:
- Benefits, assumptions (see results chain), and necessary changes and tasks to achieve the intended benefits
- Procedures and metrics, including key performance indicators (KPIs) to measure progress
- Roles and responsibilities required to manage benefits
- Plan for sustaining benefits
- Communication plan for reporting progress to stakeholders
- A formal process for discovering new benefit opportunities
Some project managers choose to turn this information into a timeline or a benefits realization roadmap to outline when stakeholders can expect the team to achieve benefits.
During this phase, work on the project starts, and progress is monitored carefully, ensuring that each team delivers the expected benefits. By monitoring the project from the get-go, you will keep the initiative in line with the company’s strategic objectives. As you go, follow your communications plan and report progress to key stakeholders.
3. Sustain benefits
Evaluating performance to continue receiving benefits
This part of the process actually occurs post-implementation. Deliver the project deliverables to the business, and take time to evaluate how the project went. Talk about wins, failures, and “what could be improved” with everyone involved in the project. As you glean more insight into how you can improve, you’ll be in a great place to continually improve performance.
Templates for benefits realization management
At Lucidchart, we believe that working visually can simplify processes and promote clear communication—and that’s certainly the case for BRM. Select a template that best fits your needs, and start connecting your projects back to business objectives.
Note: Unlike most flowcharts, you’ll generally complete these templates from right to left. Start with the outcomes you would like to achieve and move toward the tasks required to reach these outcomes.
Benefits dependency map (BDM)
A benefits dependency map clearly shows how your project relates to your business’s strategic objectives. It generally includes these five sections from right to left:
- Objective: Measurable end goal that supports the company vision
- End benefit: The reason for investing in a project or program, the result that stakeholders want to see
- Intermediate benefit: Benefits that either contribute to the end benefit or put the company at an advantage
- Business changes/outputs: Change that needs to take place or deliverables from a project that will help you realize business objectives
- Enabler: The systems or processes that support the necessary changes and enable a company to realize its objectives
Benefits dependency network (BDN)
This visual looks pretty similar to the benefits dependency map, but it focuses on getting the most out of digital investments. The benefits dependency network includes these six sections from right to left:
- Business drivers: The organization’s high-level drivers for change
- Objectives: The goals that you would like to achieve that define the focus of the project
- Expected benefits: Advantages to implementing organizational changes
- Sustaining organizational changes: The changes required to achieve the objectives listed
- Enabling organizational changes: The changes required to support the sustaining organizational changes
- IS/IT enablers: The information systems and technology required to support the necessary changes and ultimately achieve the intended benefits
The first three sections define why you are making changes, the next section explains what you intend to change, and the last two sections explain how you intend to get there. To get started with your own BDN, click the template below.
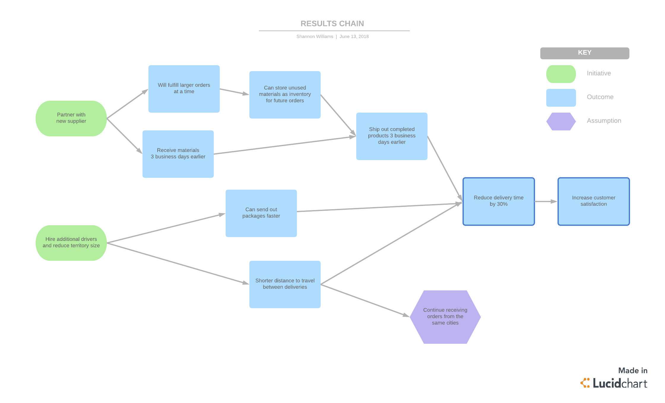
Results chain
If you’re looking for a visual that is simpler and more flexible than the previous two options, look to the results chain. It includes these three elements:
- Outcome: The results your company is aiming for
- Initiative: An action or activity that contributes to the outcome; changes or investments needed to achieve the outcome
- Assumption: An element that you assume will happen or you will have available so you can achieve the intended outcome
Benefits realization management is a unique and concrete way to align strategic goals with project lifecycles. Any organization that chooses to adopt the benefits realization process will easily yield its benefits (now we’re getting meta).
Use Lucidchart to start implementing benefits realization management. With your free account, you can access any of our templates or easily drag and drop shapes to map out your plan. Sign up today.
About Lucidchart
Lucidchart, a cloud-based intelligent diagramming application, is a core component of Lucid Software's Visual Collaboration Suite. This intuitive, cloud-based solution empowers teams to collaborate in real-time to build flowcharts, mockups, UML diagrams, customer journey maps, and more. Lucidchart propels teams forward to build the future faster. Lucid is proud to serve top businesses around the world, including customers such as Google, GE, and NBC Universal, and 99% of the Fortune 500. Lucid partners with industry leaders, including Google, Atlassian, and Microsoft. Since its founding, Lucid has received numerous awards for its products, business, and workplace culture. For more information, visit lucidchart.com.
Related articles
5 Essential Project Management Steps
High-performing organizations complete 89% of their planned projects. Keep your business on task with these project management steps.
Is your project management workflow process broken?
A smooth project management workflow can make or break your team. Learn how effective your current process is and how you can use Lucidchart to improve it.
Bring your bright ideas to life.
By registering, you agree to our Terms of Service and you acknowledge that you have read and understand our Privacy Policy.



