
Conoce los 13 tipos de diagramas UML con ejemplos y plantillas
Tiempo de lectura: aproximadamente 5 min
Content
Content
De todos los ingenieros de software con los que hemos hablado, encontramos un tema en común: a nadie le gusta crear documentación. Los diagramas UML pueden ser increíblemente útiles cuando necesitas incorporar empleados o hacer referencia al código fuente durante una implementación, pero pierden vigencia rápidamente y requiere horas crearlos, a menos que uses una herramienta de diagramas UML como Lucidchart.
Hemos compilado plantillas para tres tipos de diagramas UML estructurales (diagramas de clases, de componentes y de objetos) y para tres tipos de diagramas UML de comportamiento (diagramas de actividades, de secuencia y de casos de uso). Encuentra una plantilla para documentar tus sistemas con más rapidez que nunca.
Conoce los 13 tipos de diagramas UML
Más informaciónPlantillas de diagramas de clases.
Plantillas de diagramas de componentes.
Plantillas de diagramas de objetos.
Plantillas de diagramas de actividades.
Plantillas de diagramas de secuencia.
Plantillas de diagramas de casos de uso.
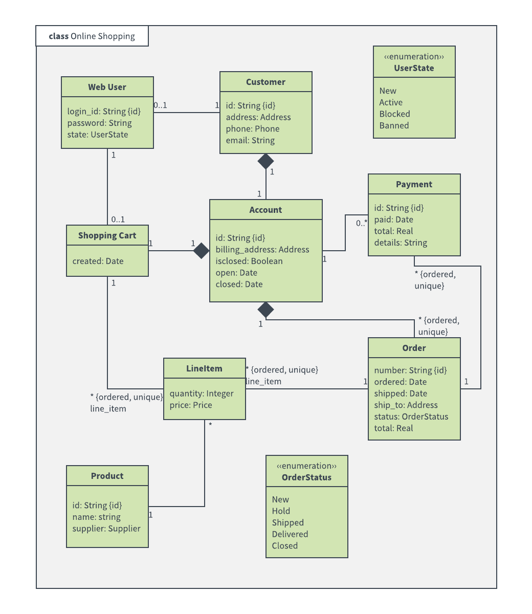
Plantillas de diagramas de clases
El diagrama de clases es uno de los diagramas usados más comúnmente en UML, según se explica en detalla en nuestra guía sobre diagramas de clases. Los ingenieros de software y los profesionales de negocios con frecuencia eligen los diagramas de clases para trazar la estructura de sistemas particulares porque muestran claramente las diversas clases, atributos, operaciones y relaciones entre objetos.
En nuestros siguientes ejemplos, encontrarás que cada figura de clase está etiquetada con su nombre en la primera fila, la segunda fila muestra cada atributo de la clase en una línea separada y la tercera fila muestra cada operación en una línea separada. A partir de ahí, se usan símbolos UML adicionales para modelar las diversas interacciones y objetos involucrados en el proceso.



Plantillas de diagramas de componentes
Los diagramas de componentes en UML son muy similares a los diagramas de clases. Tanto los diagramas de componentes como los diagramas de clases muestran la relación estructural de sistemas de software y sus elementos; sin embargo, los diagramas de componentes generalmente simplifican las interacciones en sistemas más complejos. Los componentes que conforman este tipo de diagrama son partes modulares del sistema que son reemplazables por naturaleza. Los diagramas están estructurados de esta forma para que los componentes se puedan reemplazar fácilmente según sea necesario.
Los siguientes ejemplos de diagramas de componentes muestran las relaciones estructurales entre los componentes en un sistema de compras en línea, un sistema de administración de bibliotecas y un sistema de cajero automático (ATM). Los círculos conectados o símbolos de "paleta" representan las relaciones de realización dentro de los sistemas. Echa un vistazo a nuestros siguientes ejemplos y accede a nuestra guía de diagramas de componentes para que conozcas más sobre este tipo de diagramas.



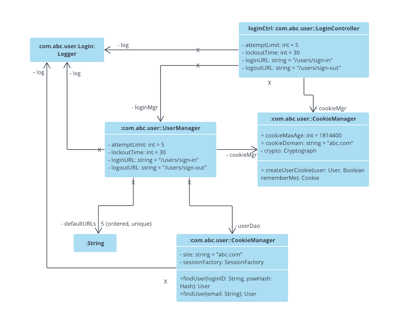
Plantillas de diagramas de objetos
Un diagrama de objetos en UML puede parecerse a un diagrama de clases porque se centra en los atributos de un diagrama de clases y cómo esos objetos se relacionan entre sí. Por ejemplo, en la siguiente plantilla de cajero automático ATM, los títulos de clases muestran el tipo de tarjeta, la cuenta o la acción que el cliente usa. Los atributos de clase son todos únicos. En este caso, la tarjeta tiene un número específico y un código PIN, las cuentas y las máquinas tienen sus propios números y cantidades específicos, y las acciones tienen números de transacción específicos.
Consulta nuestra guía de diagramas de objetos si necesitas más información. Con el resto de nuestros ejemplos de diagramas de objetos, verás que estos diagramas UML no están limitados solo a sistemas bancarios. Prueba uno.



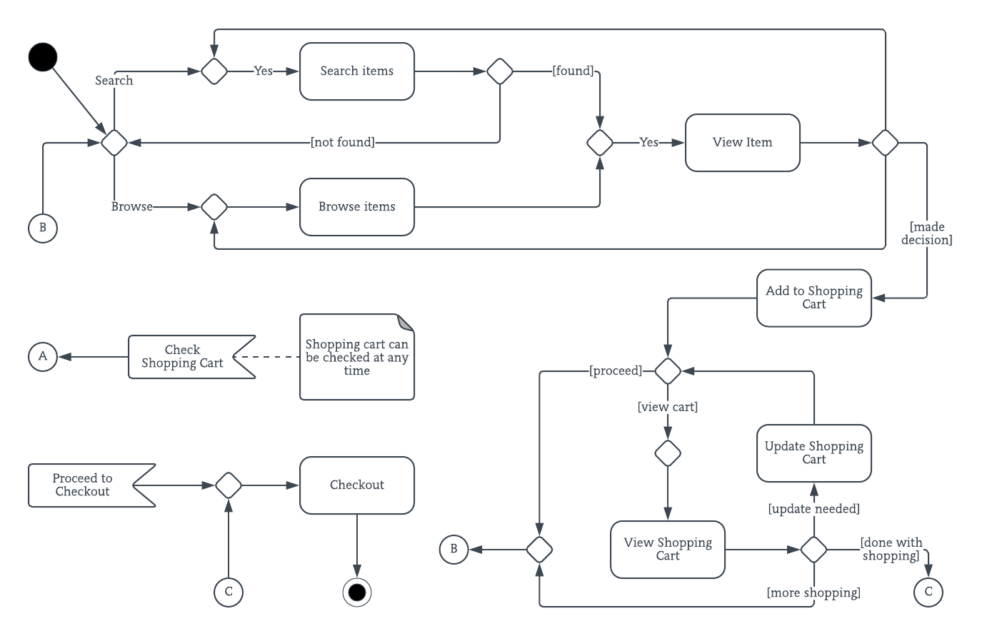
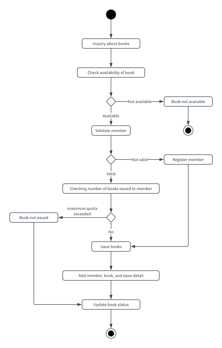
Plantillas de diagramas de actividades
Los diagramas de actividades en UML son un importante subgrupo de diagramas de comportamiento. Muestran las funcionalidades de diversas actividades y flujos en procesos de negocios y sistemas de software. Con símbolos específicos de UML, puedes crear un diagrama del punto de inicio, el punto final y todas las fusiones e interacciones intermedias en tu flujo de proceso. Consulta nuestra guía sobre diagramas de actividades si necesitas información adicional.



Plantillas de diagramas de secuencia
Muchos gerentes de proyectos e ingenieros usan diagramas de secuencia en UML para tener una mejor idea de cómo las tareas en un proyecto funcionarán, se traslaparán y avanzarán entre objetos o componentes. Crea diagramas de secuencia para mostrar interacciones entre objetos y el orden en el cual ocurren esas interacciones.
Puedes consultar nuestra guía sobre diagramas de secuencia completa para obtener referencias adicionales. Aunque los siguientes ejemplos cubren los diagramas de secuencia UML, Lucidchart aún tiene las figuras y las funciones que necesitas para modelar también diagramas de secuencia basados en códigos.
(P.D. Puedes incuso ahorrar más tiempo al generar diagramas de secuencia UML a partir de marcado de texto en Lucidchart. Conoce más sobre esta función.)



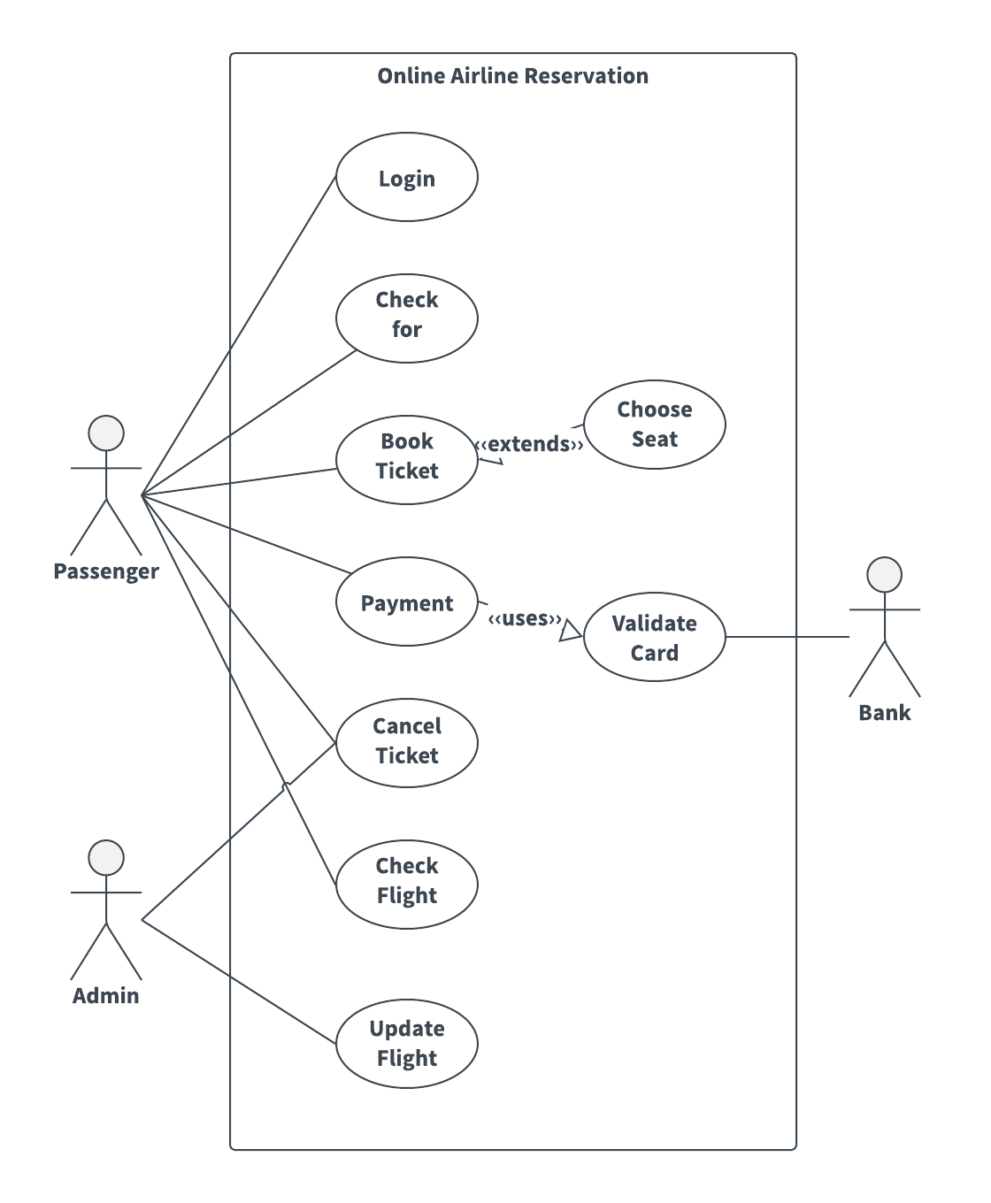
Plantillas de diagramas de casos de uso
Con un diagrama de casos de uso UML, puedes crear una visión amplia de alto nivel de la relación entre los casos de uso, los actores involucrados y los sistemas que se están ejecutando. Echa un vistazo a nuestra guía de diagramas de casos de uso para conocer más sobre los beneficios de este tipo de diagramas y las figuras involucradas.
Como puedes ver a partir de los siguientes ejemplos, los casos de uso se representan por medio de figuras de óvalos y las líneas luego muestran en qué punto un actor participa e interactúa con su caso de uso correspondiente. Puedes ver en qué parte está involucrado cada actor en todo el proceso (y en donde está excluido). Así, en uno de los ejemplos, un conductor de camión necesita saber la información de ubicación, pero no necesita estar involucrado en ninguna otra parte del proceso en un sistema de inventario exitoso.



Los diagramas UML pueden parecer complicados, pero el proceso para crear uno no tiene por qué serlo. Haz clic en cualquiera de las plantillas anteriores para comenzar.
Desarrolla diagramas UML para navegar por el código fuente y planificar nuevas funciones: nuestra herramienta de diagramas UML hace que el proceso sea sencillo y colaborativo.
Te mostramos cómoAcerca de Lucidchart
Lucidchart, una aplicación de diagramación inteligente basada en la nube, es un componente central de la Suite de Colaboración Visual de Lucid Software. Esta solución intuitiva basada en la nube les permite a los equipos colaborar en tiempo real para crear diagramas de flujo, prototipos, diagramas UML, mapas de recorrido del cliente y más. Lucidchart impulsa a los equipos a desarrollar el futuro más rápido. Lucid se enorgullece de brindar sus servicios a las empresas más grandes de todo el mundo, incluidos clientes como Google, GE, NBC Universal y el 99 % de la lista Fortune 500. Lucid está asociada con líderes de la industria como Google, Atlassian y Microsoft. Desde su fundación, la empresa ha recibido numerosos premios por sus productos, prácticas comerciales y cultura corporativa. Para obtener más información, visita lucidchart.com/es.
Artículos relacionados
Las funciones de automatización de Lucidchart
Trabajar visualmente no debería implicar más trabajo para ti. Descubre cómo automatizar tus diagramas con Lucidchart para ayudar a tus equipos a hacer más cosas más rápido.
Empieza a crear diagramas con Lucidchart hoy mismo, ¡pruébalo gratis!
Al registrarte, aceptas nuestros Términos de servicio y confirmas que has leído y entendido nuestra Política de privacidad.