
How to create and manage technical documentation faster
Reading time: about 9 min
Topics:
Technical documentation is too valuable to ignore or put off, but it can be tedious to create when you’re also focused on development tasks.
Luckily, creating documentation doesn’t have to feel like a chore. Today’s software documentation tools and the following best practices for technical documentation can dramatically speed up the process and make it less tedious. By planning your documentation, you can also create better technical content for your users and other audiences.
In this article, we will explore how to create technical documentation with ease.
The purpose of technical documentation
Technical documentation serves as a guide for users, other developers, and anyone else who needs to understand the mindset you have behind the technical decisions about your software. Often, technical documentation includes information about how the software was written and how to troubleshoot or identify potential sources behind software problems.
There are a lot of reasons someone might be reading or might need technical documentation:
Internal needs
Your company’s marketers, your developer teammates, and your support team may need to refer back later to technical documentation.
For example, you might create distinct technical documentation for your team that’s different from what you publish externally for customers. Documentation could serve as part of your onboarding process for new engineers. Your team might also need to see how their code impacts other teams within your organization or use the documentation to help with planning code maintenance. Good technical debt management also requires strong documentation.
User and customer needs
End-users and the companies they work with are an example of personnel outside your company that benefit from having technical documentation at hand. For instance, they may develop a custom integration and want to know more about how your software works, or their engineers may use documentation as a guide when troubleshooting their use of your software.
Other development work
Documentation can also benefit anyone creating integrations, anyone providing services or products that can be used alongside your product, and other development teams. Guides for outside audiences may be somewhat different and may be designed to be more accessible to development teams who aren’t as familiar with your software as your own team would be.
Writing technical documentation does take time and effort, so it can be helpful to think about who the audience for your technical documentation is, what they are looking for from your documentation, and how they will be using your information. From there, you should do what you can to avoid common documentation mistakes.
Common difficulties with managing technical documentation
Great technical documentation takes time to create and maintain, so even the best documentation may eventually contain errors and be imperfect. That's why it's important to have robust technical documentation management processes in place. When you’re planning to create your technical documentation, keep in mind that the following issues are common, and plan how you’ll avoid adding problems to your technical content:
- Messy and confusing to read: Maybe you know what you’re trying to say, but someone else doesn’t have the right context to understand your message. Or if documentation is difficult to follow, your audience might not find the guidance they’re looking for.
- Too much jargon: Even if someone has the same technical background you do, they may be unfamiliar with some of the terminology you use in your work.
- Inconsistencies: Documentation that uses terms and concepts inconsistently may confuse your readers. For instance, if your content references Azure exclusively but then suddenly uses AWS-specific lingo without warning, this may be confusing and not as useful for readers.
- Out-of-date content: Over time, the content you wrote will age and will need an update or an overhaul. You may reference technologies that are now obsolete, making the outdated version less helpful. If your company uses Agile or has fairly frequent releases, code can very quickly become outdated and cause the documentation to become obsolete along with it.
When you experience these problems within your technical documentation, its value decreases. Those creating documentation should do whatever they can to develop problem-free documentation from the beginning and maintain your content throughout its lifecycle.
How to create technical documentation faster
In the long run, the more you do to plan and create better documentation from the beginning, the faster the process will be. The following best practices for technical documentation can streamline the documentation process and ensure the content is useful for your audience.

Get more tips on how to create documentation that works for your team. Download our ebook, "Rethinking documentation" today.
Download for freeCreate templates
If you find yourself creating similar content over and over again, creating your own templates could help you speed up your writing and also prevent mistakes. Templates can be used for common reminders and boilerplates, such as a list of system requirements.
Best practices for technical documentation templates
As you create these templates, consider the following:
- Think about design. A good template will be well-designed or help you plan the design for the final version. Smart template design is created with the audience in mind and tested for functionality. Where necessary, your template should include guidance on how to use and adapt it plus any conventions you want to maintain.
- Make template use straightforward and use appropriate version control.
- Create it once and then link back to it. Instead of copy-pasting and filling documentation with redundant text, you can refer to other sections as needed in-text. Your documentation should, ideally, be navigable.
- Collaborate on your templates and share useful templates with other members of your team. Invite them to comment on, suggest improvements, and test out your templates with their own documentation contributions.
Use visuals
Instead of text-only documentation, adding attractive visuals to your documentation makes it more digestible for readers. Visuals can also support your explanations and make your content scannable for users who are in a hurry.
Examples of visuals for documentation
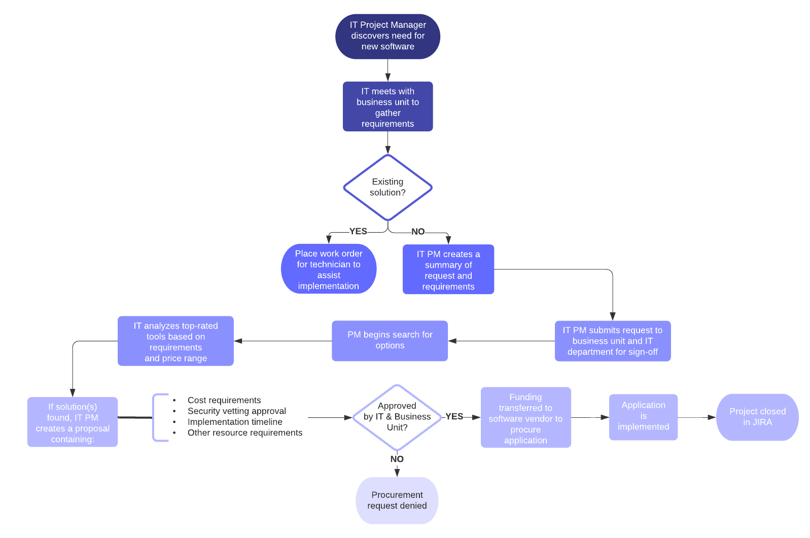
IT process flowcharts: When users don’t want to read descriptions of your process, it’s easier to use a flowchart to depict it instead.
Screenshots: Include screenshots of user portals, dialogue boxes, and parts of the user interface.
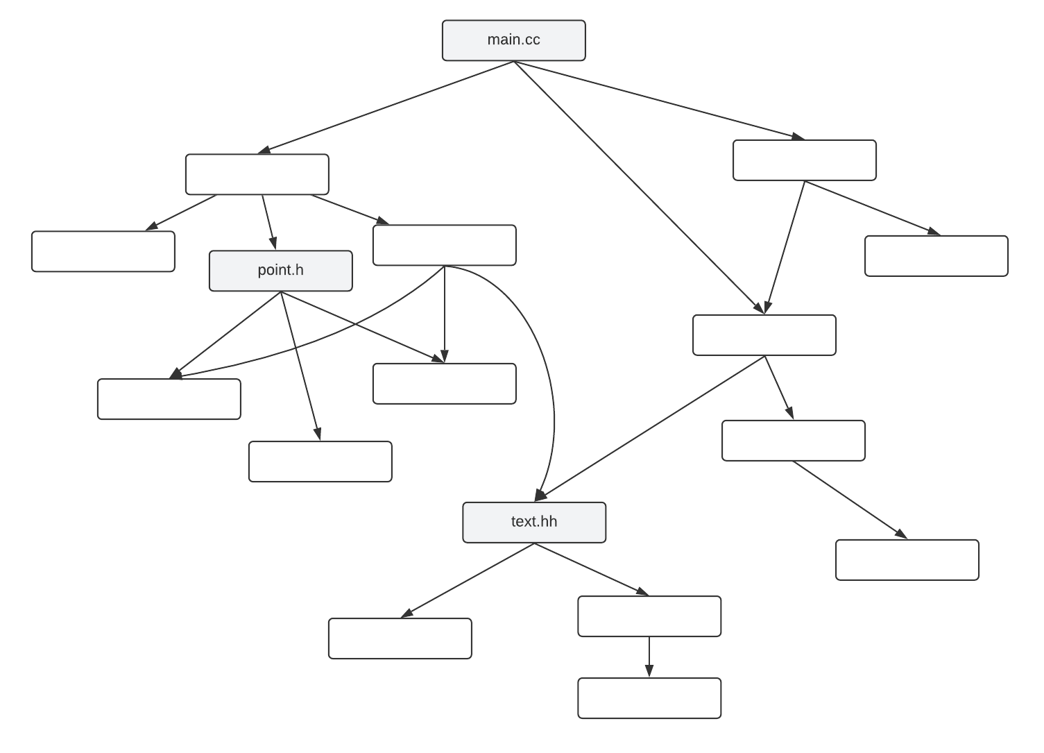
Unified Modeling Language (UML) diagrams: With UML diagrams, you can provide visualization of code dependencies, hierarchies, and relationships. Structural and behavioral UML diagrams are helpful for understanding how systems are organized and relate to each other.
Dependency graphs: Showing how methods, assemblies, types, and namespaces operate, dependency graphs detail how parts of your codebase are interdependent on other areas.
Architecture diagrams: You can visualize your coding infrastructure and make sense of complex, challenging code environments with architecture diagrams.
Code examples: Snippets of code users can refer to, copy, and modify themselves. You could also include helpful scripts.
Automate where you can
Much of your documentation can be automated using automation tools and techniques. For instance:
- Create comments: Automate your comment creation for your documentation. Keep in mind that you can always review any comments generated through automation before you use them, modifying them if necessary for clarity and relevance.
- Example generation: Instead of creating examples by hand, you can use an example generator to create code examples.
- Link data: Keep your documentation up-to-date by linking relevant data directly to your technical documentation. Lucidchart’s data linking feature enables you to add live data stored in other files directly to your diagrams so it is always fresh and easily visualized.
Create a schedule for maintaining and updating documentation
Of course, since you wouldn’t create documentation and leave it as-is through software updates and feature changes, you also need a maintenance schedule. Remember to:
- Observe the schedule you use for releases: Following your release cycle, you can provide updates to your documentation.
- Use version control and track changes: Distinguishing between existing documentation and new updates is critical. Just as you would with your code, be sure to apply good version control practices with your technical documentation.
- Add documentation to your project planning: As you plan your documentation development, add a maintenance schedule that fits your project timelines.
Integrate documentation into your apps and make it accessible online
One option is to integrate documentation into your apps directly. This makes referring to documentation easier for your users where they have it handy when they need it and can’t lose the file or link. Adding a document browser to your app is one way to do this.
You can use technical documentation tools to collaborate on technical documentation and organize your content:
- Process Street: With Process Street, you can host your documentation online, where it’s easily accessible for internal and external users as well as anyone else who may need it. Collaborate on your documentation with your team and easily update content when you need to.
- Read The Docs: For documentation, you’re happy to publish openly online for anyone to access, Read The Docs is free. You can also import your documentation from version control systems such as Git and Mercurial.
- Confluence: Manage your technical documentation in a variety of different ways with Confluence, including template development, draft creation, collaboration, distribution, and more.
- Loom: Use Loom to record quick videos and share them with your team. Show processes, location of documents, and more. Avoid miscommunication and unnecessary meetings.
- Lucidchart: While not strictly for technical documentation, this intelligent diagramming solution can help you create technical documentation and add relevant visuals alongside text. As you write, you can link out to additional documentation via Lucidchart’s Actions feature. Lucidchart also offers integrations to Confluence, Jira, Github, and other applications so you can prepare more effective documentation together as a team.
Write technical documentation fast
Creating documentation isn't just a one-and-done endeavor. With a strategic approach to technical documentation and the right tools, you can learn how to write technical documentation that is both effective and easier to create—all while maintaining a living blueprint for your work.

Create technical documentation that aligns teams and keeps projects moving forward.
Try Lucidchart freeAbout Lucidchart
Lucidchart, a cloud-based intelligent diagramming application, is a core component of Lucid Software's Visual Collaboration Suite. This intuitive, cloud-based solution empowers teams to collaborate in real-time to build flowcharts, mockups, UML diagrams, customer journey maps, and more. Lucidchart propels teams forward to build the future faster. Lucid is proud to serve top businesses around the world, including customers such as Google, GE, and NBC Universal, and 99% of the Fortune 500. Lucid partners with industry leaders, including Google, Atlassian, and Microsoft. Since its founding, Lucid has received numerous awards for its products, business, and workplace culture. For more information, visit lucidchart.com.
Related articles
Network documentation: Benefits and best practices
You may think that nobody reads technical documentation. But there are many circumstances where network documentation will become essential in your organization. Learn what you should start documenting and what value you’ll gain from these resources.
Why developers should use diagrams as core documentation
As much as he might complain about making them, see why one developer feels that diagrams should be a standard part of project documentation.
Bring your bright ideas to life.
By registering, you agree to our Terms of Service and you acknowledge that you have read and understand our Privacy Policy.


