Imagine going to your favorite coffee shop, asking for a latte, and then being handed a stack of papers to look over and approve before being told your latte will be ready in a month.
That level of frustration is what companies experience with an inefficient purchase order process that’s mired in outdated procedures. Worse than frustration, though, is the fact that an inefficient purchase order process can legitimately affect your organization’s bottom line.
Thankfully, there are software solutions that can automate the entire process and make your purchase order process flow a breeze. Before you can implement that kind of automated solution, however, you’ll need to craft a flowchart of your organization’s purchase order workflow to identify and remedy bottlenecks and to streamline the entire process. These diagrams can be customized to address your organization’s specific needs and make for a fraud-resistant purchase order process.
Want to know more about the procurement process overall? See our guide.
What is a PO (purchase order)?
You encounter forms of a purchase order in your everyday life. When you order a meal at a restaurant, the waiter or waitress writes down your order and gives it to the kitchen to fulfill. When you order something online, the summary of your order is shown to you before you check out.
A purchase order describes in detail what you’d like to buy. It will show:
- Date
- Names of both the requesting party and the vendor and contact information for both parties
- Types of requested products/services
- Prices of requested products/services
- Quantities of requested products/services
- Payment information
- PO number (used when referencing the invoice and all attaching documents)
A purchase order is not a legally binding contract. It’s simply describing in detail to the vendor what you’d like to buy. Most purchase orders are electronic; if you’re still using paper purchase orders, it’s time to switch over to electronic POs that can be instantly and electronically stored and organized.
Why the purchase order process matters
Purchases matter, especially at the enterprise level. There are so many moving parts and so many decision-makers involved in the purchasing process that a single mistake can cripple an organization.
Adhering to a purchase order process helps protect an organization from bad actors while also increasing efficiency. It also improves relationships with vendors and helps organizations negotiate for better prices on goods and services. Take a look at some other benefits that purchase orders provide:
- Budgeting: POs help your organization understand where money was spent and how much money is left.
- Managing orders and expectations: Large orders can be confusing (and easily forgotten), so keeping a paper record of exactly what was ordered can help ensure organizations know exactly what they’re getting.
- Providing evidence for financial audits: POs act as valuable paper trails for financial audits.
- Securing a legally binding contract: POs are important evidence if something goes wrong during the purchase process. The purchase order can help your company confirm your original request with the vendor and still receive what you purchased.
How does a purchase order work?
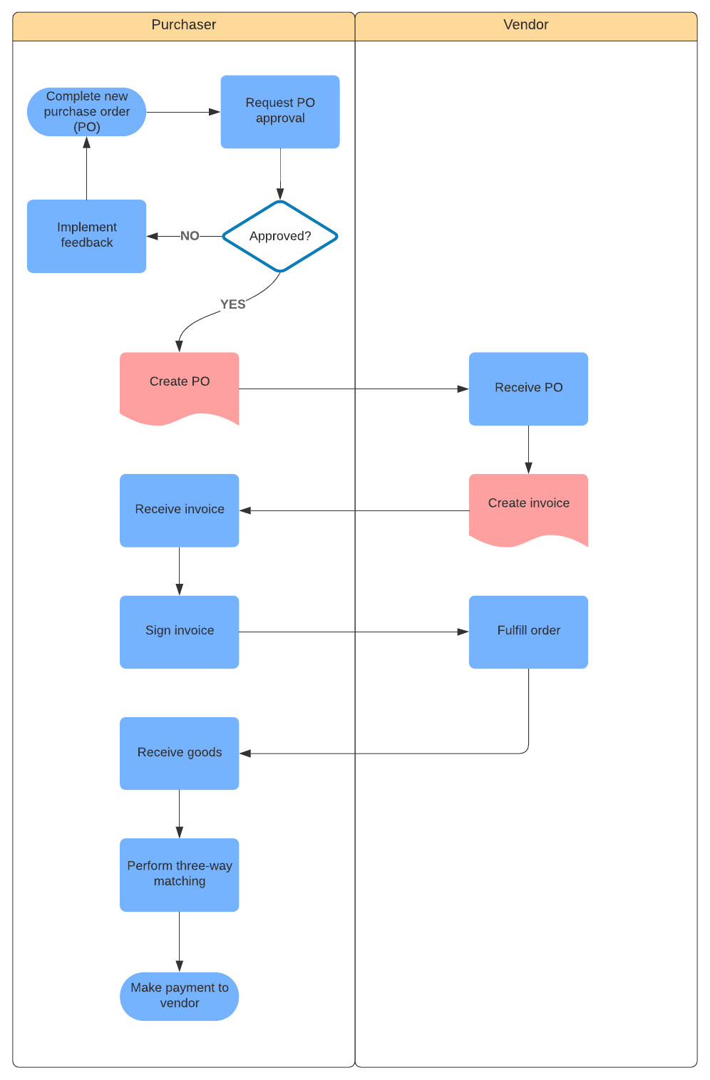
We wish it were as simple as handing a purchase order to a vendor and being immediately given the correct goods or services, but there are several steps in purchase order procedures. The typical purchase order workflow includes these actions:
- PO creation
- PO approval
- PO dispatch
- Creation of a binding contract
- Delivery of goods
- Three-way matching
- PO closure
It’s also important to note that the purchase order process is simply a component of the procurement process, which includes additional steps beyond the seven listed above.
Here’s a breakdown of each step within the purchase order workflow:
1. PO creation
Someone in your company has requested the goods/services, and that purchase request must be approved (otherwise employees can purchase shark tanks, human cannons, and a fleet of parachuting German shepherds on the company’s dime). Once the request has been approved, the purchase order can be created.
2. PO approval
Your organization will likely have its own process for approving POs. This step is important because not all requests are the same, and they can have very different outcomes. There’s a difference, for instance, between ordering 3,000 ballpoint pens and ordering 3,000 Mont Blancs. The quantity, type, and price of goods/services must be approved before continuing the process.
3. PO dispatch
After the PO has been approved, it can be given to the vendor for fulfillment.
4. Creation of a binding contract
This contract protects the vendor from organizations who don’t pay for goods or services. Once a vendor receives the PO, they will draw up a contract to be signed by the vendor and the buyer.
5. Delivery of goods
After the contract has been signed, the vendor will deliver the goods or fulfill the services. Now, your organization has the chance to look over the goods/services for defects or anything missing from the packing slip/receiving report.
6. Three-way matching
This step seems redundant at first, but it’s extremely important. During this step, you’ll check that the vendor invoice, the PO, and the receiving document/receiving report/packing slip all agree with one another. This step protects you from overpaying for items and ensures that the items received are the items ordered. There are now automated software programs that will do this step for you, which is extremely helpful not only for verifying that documents match but for keeping a record of received goods and services.
Decision-makers in the purchase order process
By now, it should be clear that the purchase order process flow involves many actors. Some key decision-makers are:
- Operations
- Accounting
- Requesting teams/department
You’ll need approvals from at least these three decision-makers when engaging in the purchase order process.
Visualizing the purchase order process flow
Visualizing the purchase order workflow is an important step in keeping the entire organization apprised of the proper, agreed-upon purchase order process.
A workflow diagram helps document the process, giving options for various circumstances in your purchase order process (for instance, if your purchase request is rejected). This diagram makes for a clear, step-by-step guide to the entire process. You can also add swimlanes to define particular roles within the purchase order process.
When you create your purchase order process flow in Lucidchart, your co-workers will always have access to the latest version, since changes sync immediately, and you can even add contact information for each step of the process. For instance, if a team member needs to initiate a purchase request, they can simply click on the appropriate step in the purchase order flowchart and be taken straight to forms, information on how to get a request approved, or contact information from the person who gives approval.
Through visuals, it’s easy to establish and share your process to make purchase orders as seamless as possible. Start creating your purchase ordering workflow now.
About Lucidchart
Lucidchart, a cloud-based intelligent diagramming application, is a core component of Lucid Software's Visual Collaboration Suite. This intuitive, cloud-based solution empowers teams to collaborate in real-time to build flowcharts, mockups, UML diagrams, customer journey maps, and more. Lucidchart propels teams forward to build the future faster. Lucid is proud to serve top businesses around the world, including customers such as Google, GE, and NBC Universal, and 99% of the Fortune 500. Lucid partners with industry leaders, including Google, Atlassian, and Microsoft. Since its founding, Lucid has received numerous awards for its products, business, and workplace culture. For more information, visit lucidchart.com.
Related articles
Keep Your request for proposal (RFP) process on track
When your business requires work from outside companies, the success of your company depends on your RFP process. Refine yours today!
6 essential steps in the procurement process flow
Streamline purchases throughout your company with a proper procurement process flow. This article will explain the six steps of the procurement process and show how visualization can help your business create and implement this process.
Bring your bright ideas to life.
By registering, you agree to our Terms of Service and you acknowledge that you have read and understand our Privacy Policy.


