
Scaling your onboarding process
Lucid Content
Reading time: about 6 min
The onboarding process is crucial in setting up new hires for success. But it’s one thing to successfully onboard one person and another to successfully onboard forty people on the same day. With rapid growth, your onboarding process is put through more trials and these bring more chances for the whole process to break down.
Here’s our best advice for avoiding breakdown while maintaining the integrity of your onboarding process, no matter how large your company becomes.
Why it matters
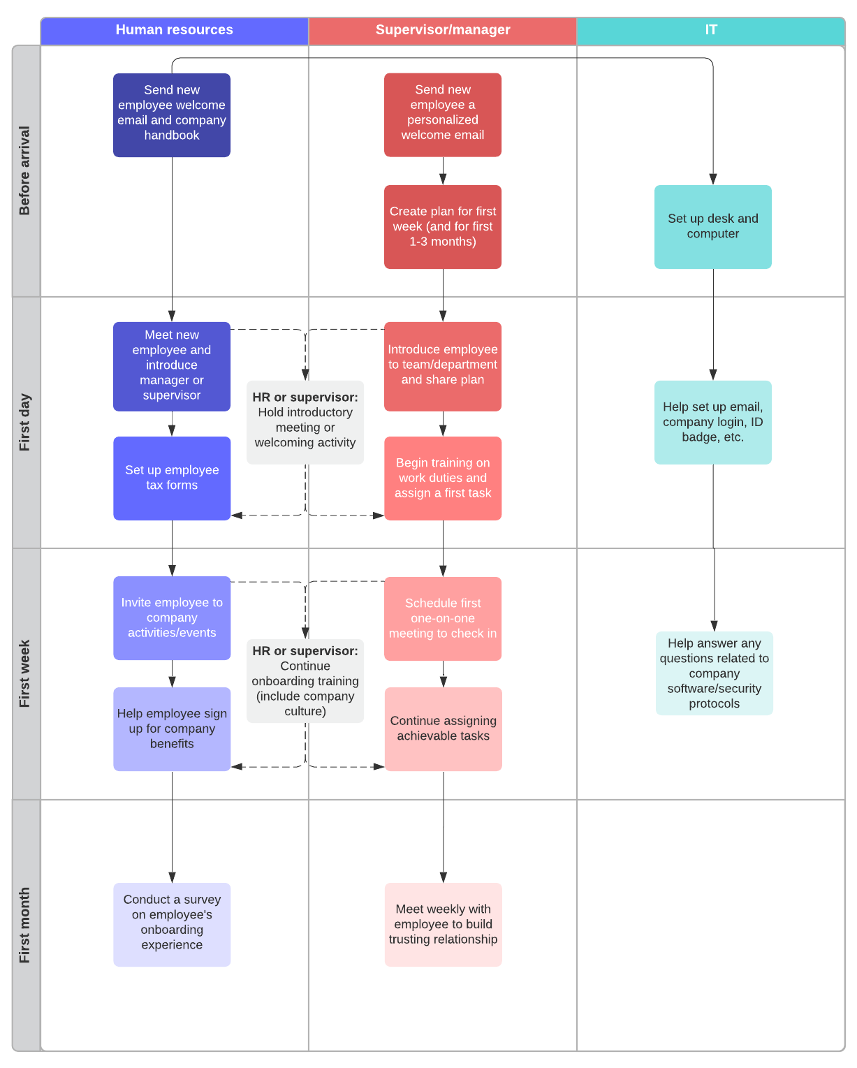
The onboarding process is much more than just first day procedures or a new hire orientation.
Onboarding can and should include:
- Paperwork (tax paperwork, employment agreements, healthcare paperwork, etc.)
- Going over job expectations and setting schedule for 1-on-1s and performance reviews
- Being buddied up with a mentor
- Sexual harassment prevention training
- Coworker introductions
- Processes and software introductions (including getting the new hire set up on their computer and signed into company apps)
- New hire orientation
- Employee development planning
- Benefits training
A strategic onboarding process is the company’s first and best chance to make a great impression. It’s during the onboarding process that an employee typically decides whether or not they’ll be staying with the job for the long term. Considering that employee turnover can be a massive cost for your organization, this is vitally important. In fact, research performed by the Office of State Personnel in North Carolina found that, “employees will decide within 10 days if they intend to stay with the organization or begin looking for a different job.”
But beyond preventing turnover, the onboarding process helps keep your company culture intact, make and preserve loyalty, improve productivity, and avoid burnout.
7 steps to scaling your onboarding process
We’ve cut through the noise to give you the seven best ways to scale your onboarding process. Each one is great on its own, but together they make a solid strategy.
1. Keep your company’s culture at the center of onboarding
Your company’s culture is one of your most valuable assets. But that culture can’t exist without your employees. At the heart of your company’s culture is its purpose. A mission statement outlines where your business is headed. Your corporate culture and values detail how you’re going to get there.
When your employees don’t understand your company’s mission, it’s impossible for them to succeed. Make the organization’s mission statement, culture, and values the first thing each hire learns. In fact, it’s smart to give each employee a written mission statement along with an outline of your values. They can keep these at their desks and refer to them often.
2. Fine-tune your recruitment process
Your recruitment process needs to be documented and stored where everyone involved in hiring can access it. We have plenty of templates that will walk you through creating your own recruitment process and linking to vital documents that can be accessed through a central location.
Since it’s difficult to predict upcoming employment needs, we recommend keeping an up-to-date organizational chart handy. Org charts help you immediately visualize the company as a whole, detect current gaps, and anticipate future hires. They can also make it easier to efficiently reorganize the structure of your company in the future.
3. Forge connections
Think about assigning each new employee a “pathfinder” so that everyone has a mentor at the company that they can turn to for fast answers and guidance. This peer-to-peer mentoring relieves HR of much of the burden of onboarding.
A pathfinder can help integrate a new hire into the more social aspects of the company, from where and when employees grab lunch to the best places for happy hour. It’s important that your new hires feel like part of the team. Having a friend and mentor from day one can be a great way to provide that critical social support.
4. Define your communication process
It can be difficult for new hires to figure out your company’s network of communication. Who, for instance, should they talk to about ordering a standing desk? Who is in charge of setting up meetings? Who owns the style guide? An organizational chart is handy for defining ownership, but it may be useful to have a separate document that gets into more specifics about various stakeholders across the company.
Each organization has its own internal methods of communication and accompanying best practices, so you’ll need to train new hires on those. Think Slack, Microsoft Teams, company intranet, and other communication tools. If your company uses task management software, plan on spending some time training new hires on how to best utilize that tool, including how to tag coworkers in documents and how to accept tasks in the app.
5. Establish a training plan
You’ll need to solidify a blueprint for training new hires that can be replicated and scaled over and over again. The onboarding process shouldn’t be a mystery to anyone in your organization. Consider even the smallest tasks: where should employees enter their timesheets? How should each step of training be documented so no step is missed?
With an established training plan, members of your organization can be assigned and reassigned to certain tasks as needed. And it’s easy to tweak the training plan as needed without upsetting the entire process. We recommend storing this training plan on a cloud server so that everyone across the organization has access to the most updated version at any time.
6. Build self-serve learning courses
Employees aren’t likely to stay if they feel stagnant. Document what resources employees will need at each stage of their hiring process, from sexual harassment training courses to leadership courses. Each role will have individual requirements that will set employees on the path of career progression. We recommend filling out a template to keep learning requirements standardized for each role.
Throughout building the courses, make sure that they meet three important standards:
- They’re intentional – Ambiguous courses only aggravate the learner. Clearly state the goals of each course and where the training fits in with the requirements of the job.
- They’re gentle – If you’re ever signed up for a training that demands absolute perfection, you know how intimidating that can be. If there are quizzes at the end of the course, show why an answer is correct or incorrect and don’t make the experience feel as intense as a university course.
- They’re responsive – Make sure to incorporate tailored feedback throughout your course materials. Your employees can’t improve if they don’t know where to improve.
7. Focus on retention
A company can’t exist without people. Finding a phenomenal employee is hard work and with LinkedIn and job boards constantly sending out recruiting emails, it’s harder than ever to keep your best people. That’s why retention is a process of constantly evolving.
One of the best things you can do is gather feedback about the onboarding process from recent new hires. What did they like? What did they not like? How could the process be improved? Then, share your onboarding process with current employees and ask them how they would improve things.
These seven steps can help you standardize and optimize your onboarding processes. Investing the time and energy to incorporate them into your existing onboarding program will result in better experiences for your HR team and new recruits alike. One last piece of advice: If you don’t have a human resources team, consider building one before you start scaling. Even if you’ve been doing well enough using an outsourced team, scaling is best achieved by investing in an internal team that can rise to the demands of employee growth.

Now that you’ve got your onboarding processes in place, the next step is to improve your new-hire orientation.
Read our tipsAbout Lucidchart
Lucidchart, a cloud-based intelligent diagramming application, is a core component of Lucid Software's Visual Collaboration Suite. This intuitive, cloud-based solution empowers teams to collaborate in real-time to build flowcharts, mockups, UML diagrams, customer journey maps, and more. Lucidchart propels teams forward to build the future faster. Lucid is proud to serve top businesses around the world, including customers such as Google, GE, and NBC Universal, and 99% of the Fortune 500. Lucid partners with industry leaders, including Google, Atlassian, and Microsoft. Since its founding, Lucid has received numerous awards for its products, business, and workplace culture. For more information, visit lucidchart.com.
Bring your bright ideas to life.
By registering, you agree to our Terms of Service and you acknowledge that you have read and understand our Privacy Policy.


