
Streamlining the accounts payable process
Lucid Content
Reading time: about 5 min
Topics:
Your company should already have an accounts payable process in place, but does it run smoothly? The process (and your definition of "smooth") may depend on – and vary by – organization and scale. By streamlining this process, you will not only keep up to date on all your bills and maintain good working relationships with your vendors—you can also save money, as many vendors offer an early payment discount for goods and services.
According to the Institute of Financial Operations, over 42% of respondents to a survey about accounts payable automation captured less than 10% of early payment discounts. That’s a lot of lost savings.
Keep on track and save your company money by developing and documenting a seamless accounts payable workflow chart with Lucidchart.
What is accounts payable?
First, a brief review.
Accounts payable, in simple terms, is the money that a company owes its creditors. “Creditor” can mean lenders, but most often it refers to vendors that provide a company the goods and services it needs to do business. Account payables are important because it keeps track of the company's current liabilities and can demonstrate the company's history of purchasing good and services on credit compared to in cash. Essentially, account payables help manage the company's cash flow.
Account receivables, on the other hand, are the exact opposite of account payables and are current assets that the company is owed. Typically when organizations do business with one another on credit, they use account payable and accounts receive to record transactions.
Account payable terms
Though it sounds simple, the accounts payable process becomes more difficult as companies get larger, so you’ll want to review these terms before building your accounts payable process flowchart:
- Purchase order (PO): The document prepared by a company to delineate precisely what the company is ordering from a vendor.
- Receiving report: The company’s documentation of goods it has received from a vendor.
- Vendor invoice: The invoice or bill sent by the vendor for goods or services on credit.
- Three-way match: The technique used to ensure payment of vendor invoices is valid and accurate, comparing the purchase order, receiving report, and vendor invoice to see if they match.
- Voucher: A document used to approve payment, often used as a cover sheet for attaching the purchase order, receiving report, and vendor invoice after the three-way matching process.
- Vendor statement: Regular statement from a vendor listing the amounts remaining unpaid.
What is the accounts payable process?
Now that you’re familiar with the purpose and definition of accounts payable and some related terminology, you’re ready to build your accounts payable workflow. The rest of the article will outline the steps necessary to map out your own accounts payable process — we've even included a template to get your started.
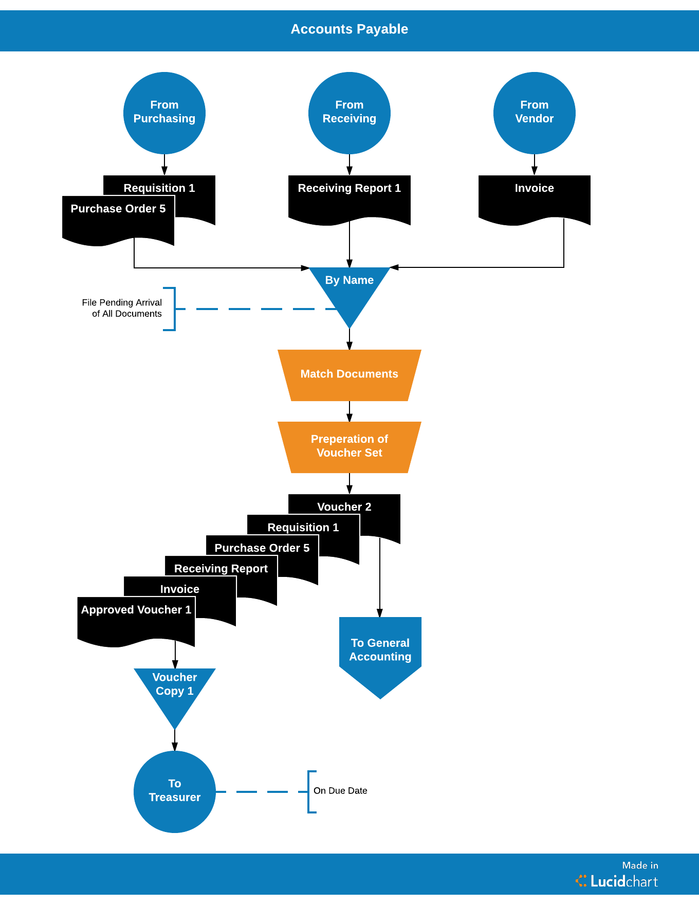
1. Report your arrival documents
To start, you'll need to create three entries reporting the arrival of documents.
- From purchasing: Your purchasing department will provide purchase orders (PO) documenting the goods ordered from a vendor.
- From receiving: Your receiving department will provide receiving reports once goods are delivered from the vendor.
- From vendor: Vendors will provide invoices for the goods that have been ordered and received.
To visualize the accounts payable process, you will need to map out the flow for each set of arrival documents and show how each is reported and tracked.
2. Complete a three-way match
Once the accounts payable department receives the purchase order, receiving report, and vendor invoice, they do a three-way match comparing the documents.
If all documents agree, you’re in good shape and can move the process forward. If the documents don't align, or if you have received a vendor invoice that does not have a matching PO or receiving report, a three-way match cannot be completed. Your will need to determine the validity of the invoice before going to the next step in the process.
3. Prepare your vouchers
Once you have matched documents or determined the validity of a vendor invoice, you’re ready to prepare your vouchers. Organize all of your documents including the PO, receiving report, invoice, and any supplemental materials, to create the voucher indicating that it is ready for payment.
Keep records of all documentation including the voucher. Provide a copy to your accounting department and the department or individual that handles the final payment.
4. Review all documentation
Before dispersing payment, each document should be reviewed a final time to ensure all of the information is accurate. This step is especially important to prevent mistakes or fraud. The payment is then made and processed. If the department pays by check, make a copy of the check to include in a later filing.
5. Send payment for processing
Your almost done! Now it's time to sign all of the appropriate documents and send payments for processing. Once that's finished, you've completed the remittance phase. All that remains is filing for reference.
6. Give final documentation to general accounting
The last thing your need to do is mark the voucher as paid with a receipt. The expense is now closed an can be removed from the account. Be sure to keep all paperwork as records of payment.
Streamline your accounts payable process with Lucidchart
Now that you've reviewed the vital steps associated with accounts payble, you can get started building the process that fits your business. Increase transparency and visualize each step of the accounts payable process with Lucidchart. Even adjust your process as your business evolves to scales and grow effectively.
About Lucidchart
Lucidchart, a cloud-based intelligent diagramming application, is a core component of Lucid Software's Visual Collaboration Suite. This intuitive, cloud-based solution empowers teams to collaborate in real-time to build flowcharts, mockups, UML diagrams, customer journey maps, and more. Lucidchart propels teams forward to build the future faster. Lucid is proud to serve top businesses around the world, including customers such as Google, GE, and NBC Universal, and 99% of the Fortune 500. Lucid partners with industry leaders, including Google, Atlassian, and Microsoft. Since its founding, Lucid has received numerous awards for its products, business, and workplace culture. For more information, visit lucidchart.com.
Related articles
Refine your accounting cycle steps with Lucidchart
Learn the accounting cycle steps and how Lucidchart can help streamline the accounting cycle at your organization.
Bring your bright ideas to life.
By registering, you agree to our Terms of Service and you acknowledge that you have read and understand our Privacy Policy.
