Cash flow is at the core of every business: Revenue must come in to offset revenue going out. Since many variables control what costs you incur (e.g., minimum wage, federal tax rates, and business loan interest rates are uncontrollable costs), most businesses fare better in their cash flow by increasing revenue coming in rather than mitigating uncontrollable costs.
And the best way to increase revenue and income is by increasing sales—of any product or service.
When you want your business to increase sales of its product or service, you can find many methodologies to refine and improve the sales process. Depending upon your industry, these different schools of thought may lead to the best sales solution for your business or team. Still, you'll need to consider a variety of factors: the typical client and their needs, the price of your product or service, the information necessary from a consumer to close the sale, and many, many others.
This guide will focus on the inbound sales methodology as a school of thought—and how the inbound selling process may be beneficial in supplementing your sales process.

What is inbound selling?
Inbound selling is a sales process that hones in on the prospective buyer’s challenges, pain points, priorities, and interests. Contrary to traditional sales, inbound sales focuses less on pushing a product or service and closing a deal and more on educating, supporting, and guiding prospective buyers through the buying decision.
Sales analysts estimate that in modern sales funnels, most B2B companies have already made a purchase decision before visiting a prospective provider’s website. This means an inbound salesperson’s job becomes nurturing the interest of the buyer through education, interaction, advocacy, and guidance. Inbound sales methodology teaches that, instead of focusing energy on closing a sale as soon as possible, inbound salespeople act as a trusted consultant, strengthening the client relationship from the awareness and consideration phases of the consumer journey to the close of the sale and beyond.
In inbound sales, every prospect receives a customized, personal approach in their interaction with a brand or company, all based on how they interact with the company’s product or service offerings and even accompanying content. This philosophy implies that with sophisticated data analysis, thorough and thoughtful application of this analysis, and the eventual closing of the sale, each prospective client becomes not only a source of revenue but a supportive advocate for the company they are purchasing from.
How do you succeed in inbound sales?
In order to begin using the inbound sales framework, you and your sales org will need to define your buyer’s journey, develop a sales process to support this journey, and identify your ideal buyer persona.
Define your buyer’s journey
In traditional sales, you view buyers as prospects to win over, give demonstrations to, or simply close deals with. When the buyer and seller’s intentions aren’t aligned, and when the buyer feels used, it risks the close of the sale—and the company’s possibility of completing a sale in the future.
The inbound sales funnel focuses on adding value to every potential buyer—value beyond what any potential client can find on their own. This process begins by identifying and understanding the buyer’s journey, which includes three phases:
- Awareness
- Consideration
- Decision
In the awareness phase, prospective clients are addressing problems or challenges or a goal they want to achieve.
In the consideration phase, buyers have defined their challenge and are actively seeking solutions or options to address it.
After these phases are complete, a potential buyer then enters the decision phase, where they select a resolution to their challenge or walk away from the interaction altogether.
No matter the outcome, the decision-making process is virtually the same in all buyer journeys.
Develop a sales process to support the buyer’s journey
The role of the inbound sales strategist is to support the existing buyer journey, rather than exploiting buyers by enforcing an impersonal sales strategy. This inbound sales framework has four key steps:
- Identify
- Connect
- Explore
- Advise
The inbound sales strategist first identifies strangers with a potential problem or problems and converts them to leads.
Once a lead is identified, inbound sales strategists connect with a lead, helping them define if there is a challenge or goal and if it should be prioritized. If so, these leads become qualified leads.
Next, the job of the inbound salesperson is to explore the goals of their qualified lead and the different options they can provide in accomplishing said goal. If they have a reliable option available, the qualified lead then becomes an opportunity.
Finally, the inbound salesperson advises their opportunity on the specific value proposition of their product or service in accomplishing the opportunity’s goal or solving their problem. If both parties are in agreement and a purchase is made, the opportunity has finally become a client or customer.
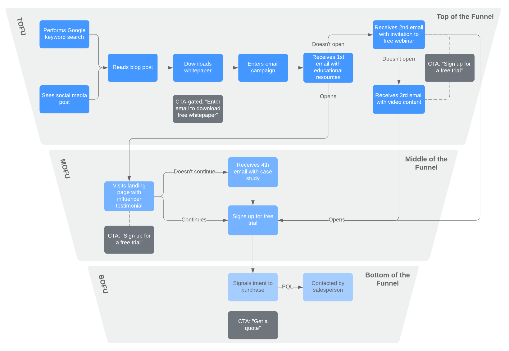
Consider using visuals to map out your sales process or funnel and clarify the expectations you have for your sales reps.

Identify your ideal buyer persona
As a key way of building the inbound sales marketing funnel, a salesperson must first define their buyer personas. The goal is to build a customized sales experience, and knowing the personas of the clients or customers you want to attract will help you design your customized approach.
Think of buyer personas as prototypes: fictionalized examples of the customers who’d benefit most from your product or service and who, once identified, can inspire an educational, engaging sales process that’s in line with each of the phases of their buyer journey.
This last step includes initializing with a helpful, personalized outreach message, drafting personalized questions for each persona to discover their pain points, or creating supplementary content tailored to each persona. Identifying your buyer personas—and then customizing experiences to each persona—is a vital step in converting strangers to leads, qualified leads, opportunities, and ultimately customers.

What’s the difference between inbound and outbound sales?
Traditional sales have operate under an outbound sales methodology, relying on outreach like cold calls, product or service demonstrations at trade shows or conferences, or purchasing qualified lead lists. In short, outbound sales focuses on “pushing” a product or service, while inbound sales “pull” prospective buyers from strangers to customers.
While inbound sales are supported by other modern processes, there are still elements of outbound sales that you can adopt alongside inbound strategy. For example, since outbound sales involves the process of sourcing leads, defining your buyer personas and analyzing digital body language is a great way to qualify leads who can then be nurtured through the inbound sales process.
A combination of inbound and outbound strategy is essential for the full growth potential of any company.
Making inbound sales work for you
Becoming familiar with inbound sales framework may be the ticket to amplify your company’s sales strategy and build sustainable relationships with every person who engages with your product or service.
With the inbound strategy, each prospective buyer is armed with knowledge and value, regardless of whether or not they convert to a closed sale. While seemingly counterintuitive or even counterproductive, each engagement in the inbound sales strategy turns leads into advocates—when people feel they are valued and being offered value, they naturally return to make a purchase later, or refer someone else to your product or service.
With these steps and proper implementation, any company can construct a savvy sales strategy.

Learn how Lucidchart can lead your sales teams to win, no matter what methodology they’re using.
Go nowAbout Lucidchart
Lucidchart, a cloud-based intelligent diagramming application, is a core component of Lucid Software's Visual Collaboration Suite. This intuitive, cloud-based solution empowers teams to collaborate in real-time to build flowcharts, mockups, UML diagrams, customer journey maps, and more. Lucidchart propels teams forward to build the future faster. Lucid is proud to serve top businesses around the world, including customers such as Google, GE, and NBC Universal, and 99% of the Fortune 500. Lucid partners with industry leaders, including Google, Atlassian, and Microsoft. Since its founding, Lucid has received numerous awards for its products, business, and workplace culture. For more information, visit lucidchart.com.
Related articles
Choosing the right sales methodology for your organization
A successful sales process relies on a strong methodology. Organizations that integrate a clear sales model with their sales process benefit from greater efficiency, higher sales, and scalable growth.
Close more deals with the MEDDIC sales process
Learn what the MEDDIC sales process is, how to implement it, and how it can help you close more deals.
An introduction to the Miller Heiman sales process
The Miller Heiman sales process is a modern approach to selling and a proven methodology for managing complex sales processes. Learn more about this methodology and see how the Lucidchart Sales Solution can help you implement it right away.
4 effective sales approaches to incorporate into your sales process
A sales approach is essentially a step-by-step proposition—developed to make the act of selling much more effective and reliable. Discover four different sales approaches you can immediately apply to any given selling situation.
Bring your bright ideas to life.
By registering, you agree to our Terms of Service and you acknowledge that you have read and understand our Privacy Policy.
