
Herramienta para generar sitemap online
Lucidchart es una aplicación de diagramación inteligente que permite crear un mapa de sitio online de forma sencilla, utilizando formas de arrastrar y soltar, plantillas prediseñadas y muchas otras herramientas.
Al registrarte, aceptas nuestros Términos de servicio y confirmas que has leído y entendido nuestra Política de privacidad.

Optimiza la estructura de tu sitio web con un generador de sitemap

Agiliza la creación de los sitemaps con herramientas avanzadas
Nuestro generador de mapas de sitio incluye funciones intuitivas que agilizan el proceso de mapeo para obtener resultados limpios y profesionales. Usa teclas de acceso rápido para agregar rápidamente ramas a tu sitemap, formato condicional para codificar por colores tus páginas y mostrar la profundidad de la página, y formas específicas con símbolos de página para presentar tu sitemap con claridad.

Presenta y comparte con las partes interesadas y con los clientes
Con un generador de sitemap, puedes proponer de manera eficaz la estructura del sitio web que imaginas sin hojas de cálculo engorrosas o esquemas técnicos. Obtén comentarios inmediatos de los colaboradores en tiempo real con notificaciones de @menciones, comentarios específicos de la forma, chat en el editor y un fácil control de permisos. Usa el Modo presentación para mostrar tu mapa de sitio web finalizado a las partes interesadas y a los clientes.

Nunca perderás tu trabajo en la nube
Lucidchart está basado en la nube, lo que te permite acceder a la versión más reciente de tu mapa del sitio, ya sea que trabajes desde tu computadora de escritorio, tableta o dispositivo móvil. Cada edición y comentario se actualiza en tiempo real y se registra en un historial de revisiones completo para que puedas rastrear qué ediciones se realizaron y quién las hizo.

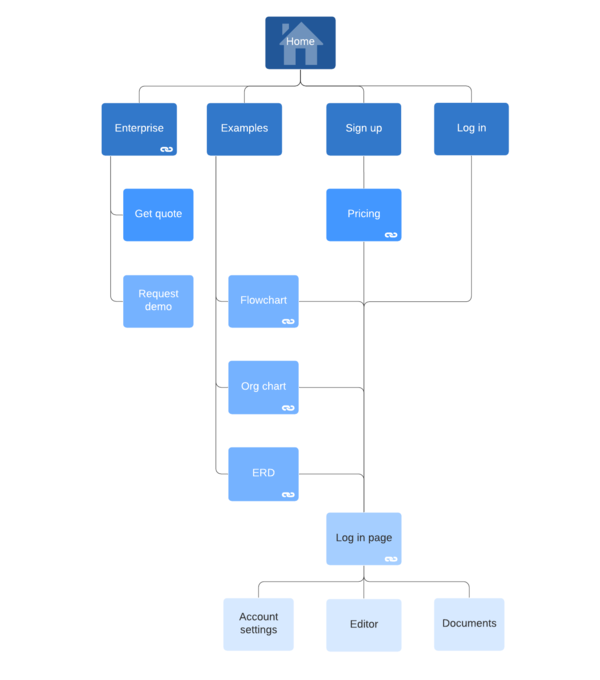
Crea tu mapa de navegación de manera visual para representar la estructura de tu sitio web
Explora más diagramas para tus proyectos

Diseñar wireframes
Diseña la estructura básica de tus sitios web o apps. Visualiza la arquitectura y funcionalidad antes del diseño final.

Generar prototipos
Da vida a tus ideas de diseño con prototipos interactivos. Prueba y valida conceptos antes del desarrollo final.

Crear customer journey maps
Mapea la experiencia de tus clientes de principio a fin. Identifica puntos de contacto y optimiza su recorrido para mejorar su satisfacción.
Domina los conceptos básicos de Lucidchart en 3 minutos

Domina los conceptos básicos de Lucidchart en 3 minutos
- Crea tu primer sitemap a partir de una plantilla o un lienzo en blanco o importa un documento.
- Agrega texto, figuras y líneas para personalizar tu diagrama.
- Aprende cómo ajustar el estilo y el formato.
- Localiza lo que necesitas con la búsqueda de funciones.
- Comparte tu diagrama con tu equipo para empezar a colaborar.
Explora nuestras plantillas de sitemap gratis

Plantilla de mapa de sitio para sitio web educativo
Ir a la plantilla Plantilla de mapa de sitio para sitio web educativo

Plantilla sencilla de mapa del sitio (Lucidchart)
Ir a la plantilla Plantilla sencilla de mapa del sitio (Lucidchart)
Integraciones de Lucidchart
Conecta Lucidchart con las aplicaciones líderes que más te gustan.

Descubre por qué los equipos eligen Lucidchart
Crea diagramas, visualiza datos y colabora en una sola plataforma.

Colaboración
Crea un mapa de navegación web de manera visual en cualquier dispositivo con facilidad. Lucidchart permite que los equipos colaboren en tiempo real desde cualquier lugar del mundo. Mejora la productividad mientras trabajas con tu equipo para alcanzar tus objetivos de producto.

Claridad
Lucidchart aporta claridad a lo complejo. La diagramación inteligente te permite visualizar rápidamente proyectos y procesos de principio a fin.

Alineación
Impulsa la alineación con tu equipo colaborando en el mismo espacio. Tracen rápidamente procesos e ideas juntos y en tiempo real para que nunca tengan ninguna duda.

Juntos es mejor
La Suite de Colaboración Visual de Lucid transforma la forma en que trabajas, desde la ideación hasta la finalización del proyecto. Haz una lluvia de ideas y planifica en Lucidspark, y luego traza un mapa en Lucidchart. Crea un esquema dinámico de tu organización.
Beneficios de crear un sitemap de manera visual
Un sitemap visual refleja la estructura de tu sitio web en un diagrama fácil de interpretar. Ser capaz de trazar la arquitectura y las relaciones de tu sitio web te permite analizar el estado actual del sitio y planificar las necesidades futuras. También ayuda en la planificación de recursos, para que puedas identificar exactamente qué recursos y presupuesto podrías necesitar para diseñar, implementar y mantener tu sitio web.
Cómo dibujar un mapa de sitio web
Abre la biblioteca de figuras de mapas de sitio o escoge una plantilla para comenzar
Abre la biblioteca de figuras de mapas del sitio y comienza a arrastrar las figuras al lienzo o selecciona una de nuestras plantillas de mapa de sitio para empezar rápidamente a crear tu diagrama.
Crea un esquema de la estructura de tu sitio
Cuando agregues o selecciones una figura del mapa del sitio, aparecerá un menú emergente. Desde allí, podrás esbozar la estructura de tu mapa de sitio o, simplemente, usar las teclas de acceso rápido para agregar ramas nuevas.
Modifica el diseño según tus necesidades
Es sencillo hacer clic en las páginas y arrastrarlas dentro de tu esquema para modificar el mapa de sitio. También puedes especificar páginas futuras o agrupadas y colorear las figuras según los códigos para mostrar la profundidad de la página o los distintos tipos de contenido.
Colabora y revisa
Genera enlaces para compartir el sitemap online con los colaboradores y asegura una estructura precisa del sitio. Todos aquellos con acceso a tu mapa de sitio pueden escribir comentarios dentro del editor.
Presentar y compartir
Usa el modo de presentación para exhibir la estructura de tu mapa de sitio frente a los clientes y a las partes interesadas. Puedes compartirlo en una variedad de formatos o insertarlo directamente en cualquiera de nuestras aplicaciones integradas.
Preguntas frecuentes sobre nuestro software de prototipos
¿Cuáles son las ventajas de crear un mapa de sitio visual para mi sitio?
Un sitemap te ayuda a visualizar la estructura de tu sitio web y los elementos necesarios que debes incluir antes de comenzar el diseño, la creación de contenido o los trabajos de desarrollo. También establece un mapa de ruta claro y las expectativas del proyecto en una etapa inicial del proceso.
¿Cómo puedo agregar mis propias figuras a mi mapa de sitio?
Lucidchart facilita una biblioteca de figuras específica para los mapas de sitio. Si deseas añadir figuras personalizadas, puedes crear bibliotecas de figuras que se adapten a tus necesidades, importar y buscar figuras e imágenes, y agregar figuras modificadas a las bibliotecas personalizadas.
¿Qué otras herramientas puedo usar para planificar mi sitio web?
Además de los mapas de sitio, una herramienta clave para planificar tu sitio web son los wireframes. Con Lucidchart puedes crear wireframes interactivos que te permiten visualizar la estructura y la navegación de tu sitio antes de desarrollarlo. Haz clic aquí para ver ejemplos y acceder a plantillas gratuitas que te ayudarán a comenzar.
