
What is B2B2C? How the B2B2C business model works and benefits companies
Reading time: about 6 min
Topics:
Businesses are usually categorized as either B2B or B2C. But things arenât always that simple, especially in a complex, competitive economy. Another option is B2B2C.Â
B2B2C stands for business to business to consumer, and this model offers an alternative path with its own challenges but also unique benefitsâif you are judicious in who you partner with and what work and profits you share with them.
Keep reading to learn more about what B2B2C is, including B2B2C examples, how itâs different from B2B, and what advantages and disadvantages it hasâand how Lucidchart can help you determine whether itâs the right model for your company.
What is B2B2C?
When youâre talking about business models, B2C means business to consumer, or when a business sells their product or service directly to consumers. B2B means business to business, or when a business sells to other businesses.Â
B2B2C is a bit more complex: Itâs business to business to consumer. In this case, two businesses partner to sell a product or service to consumers. For example, a restaurant may partner with a food delivery service, which offers the restaurant a new customer base (people who want to eat at home), and then the delivery service a cut of the profits.Â
What is the difference between B2B and B2B2C?
The B2B model doesnât involve consumers at all, only organizations. For example, a company makes hair dye sells to salons. The salons then use that hair dye for their customers, but the manufacturing company doesnât have any direct involvement with themâtheir business model focuses strictly on the business itself.
On the other hand, B2B2C means that two companies partner to sell to consumers. They both have a relationship with the consumer and benefit from the collaboration.Â
What are some B2B2C examples?
Want some B2B2C examples to help you get a better idea of how the model works? Hereâs three:
-
The Apple and Google app stores: Developers create apps, but they use the app stores to help customers find them. Apple and Google get a cut of the profits from the apps, and the developers have a bigger audience for their work.Â
-
OpenTable: Restaurants partner with OpenTable, allowing diners to find them and make reservations more easily.
-
Amazon: Businesses work with Amazon because the platform expands their reach and helps customers find them. They make more sales, and Amazon gets a cut of the profits.Â
What are the benefits and drawbacks of the B2B2C business model?
The B2B2C business model is popular for a reason. Companies can gain a lot through smart partnerships, including the following benefits:
-
More customers: When businesses team up, they can help each other find new customers. For example, manufacturers partner with Amazon because they know that people looking for their products can find them there. On their own, they might struggle to acquire new customers. This can also help new businesses grow more quickly.
-
Focus on their own products: By partnering with another business to handle things like sales, fulfillment, or marketing, a manufacturer frees up their own time and resources. In the end, they can spend more time and money perfecting their offering instead of figuring out how to get it out to customers.
-
Customer convenience: If a customer already has an OpenTable account, for example, they can easily make a reservation at a restaurant. Many such B2B2C partnerships smooth customersâ purchasing path, making it a better experience for themâwhich increases the likelihood that theyâll keep coming back.Â
-
Brand credibility: If a business is relatively new or unknown, they have a lot to gain by partnering with someone that consumers trust. Then they gain trust by extension.
When used judiciously, the B2B2C model offers businesses a way to gain more customers and make more salesâand both companies win.Â
However, B2B2C isnât without its downsides. The most obvious is that if youâre working together to sell to customers, then you have to split the profits. If your business already has a narrow profit margin, then even the increased sales from the partnership may not be enough to keep you in the black.Â
The other downside is the same one you expect any time you cooperate with someone else: What you gain from them, you lose in control. Simply put, if you work with someone else, you have to accept the possibility that they could mess things up for you.
For example, if a customer makes a reservation through OpenTable, but the restaurant is running behind and the customer has to wait a long time to be seated despite the reservation, they may feel frustrated. Even if this is solely the restaurantâs fault, the customerâs feelings might transfer to OpenTable too, making them less likely to use it again.
While it isnât always fair, a business partnerâs actions (and mistakes) can reflect on your company, and you could lose business as a result. Consequently, companies considering the B2B2C business model should be judicious in choosing who to partner with. You must be able to trust that theyâll follow through on their commitments.Â
Should you try B2B2C?
If your business is thinking about taking the leap to team up with someone else, you have a lot to consider. Youâll need to plan carefully for how you can reap the benefits of the arrangement while minimizing the downsides.
Lucidchart has templates for organizing your thoughts to help you figure out your best move. Here are a couple to get started:
1. Supply chain template
Â

This supply chain template helps you map out your entire supply chain. Use it to identify areas that could benefit from a strategic partnershipâmaybe thereâs an area thatâs taking up too much time and energy to manage, but another company has the expertise to handle it. Use the template iteratively to play around with what different versions of your supply chain could look like, and youâll be able to arrive at the best possible scenario.
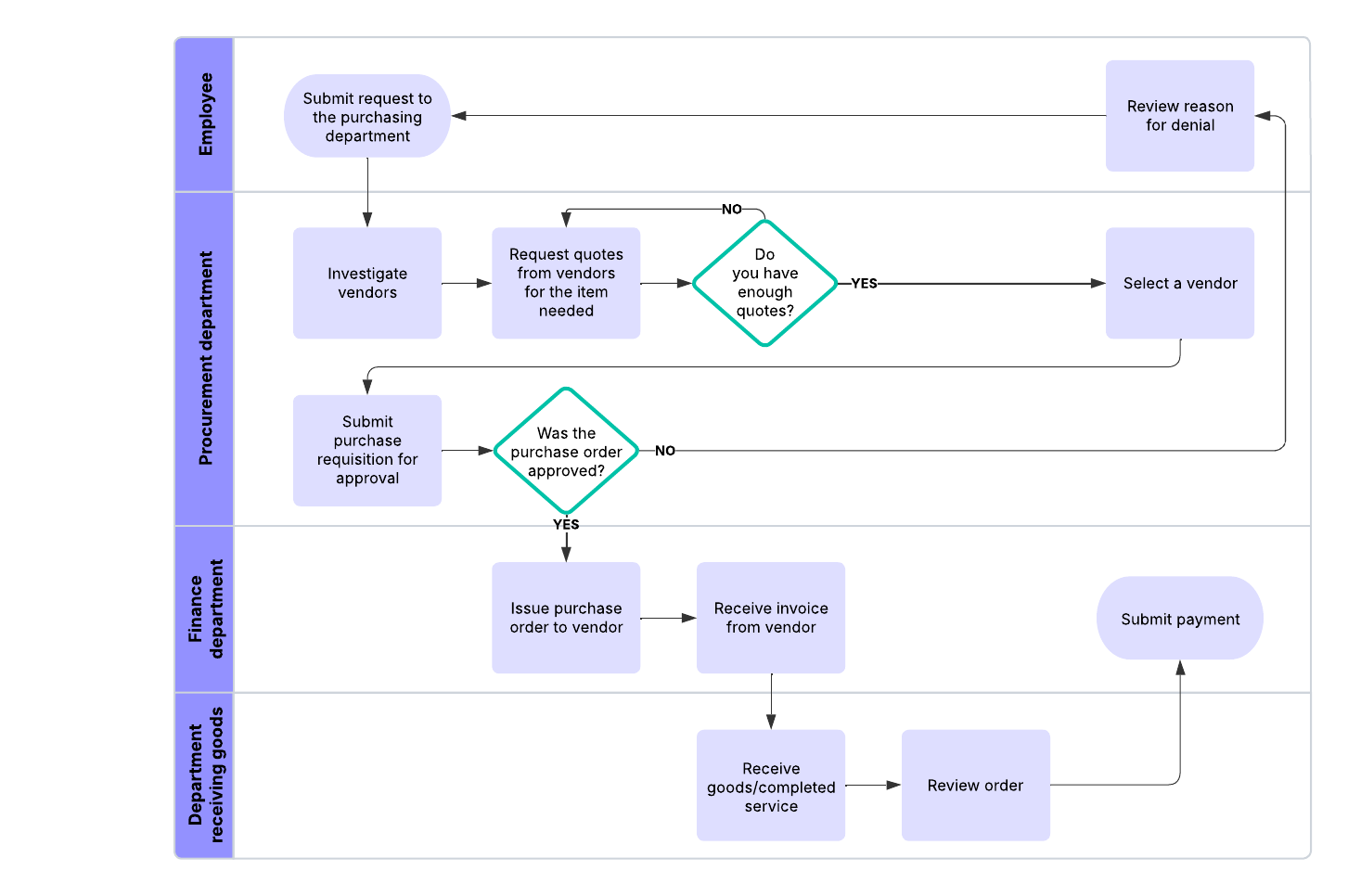
2. Procurement process flow example
Â

The procurement process flow example template helps you map the steps involved in making a purchase. Itâs helpful for keeping everyone on the same page and for finding and solving roadblocks in your procurement process. If youâre thinking about partnering with another company, you need to see how theyâd fit into the process you already have and how theyâd affect it.
This template is an example template, meaning itâs already filled in to give you ideas for how to use it. Take a look and start filling it in with your own companyâs details.
Lucidchart can help you consider the possibilities of B2B2C
The business world isnât always black and white, and it gets more complex by the year. Thereâs more out there than just B2B and B2C models, and the B2B2C business model could help you increase your sales while reducing the amount of work your organization has to do. While itâs not right for every company, partnering up is a smart plan for some.Â
Use Lucidchart to help you organize your thoughts while you decide if itâs the best move for you and how you could make it work. A template can jumpstart your process, and youâll be able to get to work on figuring out the next step for your company to take.Â

Explore our thousands of templates for every business model.
Check them outAbout Lucidchart
Lucidchart, a cloud-based intelligent diagramming application, is a core component of Lucid Software's Visual Collaboration Suite. This intuitive, cloud-based solution empowers teams to collaborate in real-time to build flowcharts, mockups, UML diagrams, customer journey maps, and more. Lucidchart propels teams forward to build the future faster. Lucid is proud to serve top businesses around the world, including customers such as Google, GE, and NBC Universal, and 99% of the Fortune 500. Lucid partners with industry leaders, including Google, Atlassian, and Microsoft. Since its founding, Lucid has received numerous awards for its products, business, and workplace culture. For more information, visit lucidchart.com.
Related articles
5 steps to developing and refining your B2B sales process
Want to know how the B2B sales process differs from B2C? We'll tell you how to build and refine your B2B sales process in Lucidchart.
Have you nailed down your SaaS sales process?
In this article, you'll learn how to build a well-defined SaaS sales process in order to successfully sell your services.
How to refine your marketing funnel and earn devoted customers
Marketing teams can use the marketing funnel to see how customers find their company and why they choose it. See how to make one in Lucidchart!
Bring your bright ideas to life.
By registering, you agree to our Terms of Service and you acknowledge that you have read and understand our Privacy Policy.