
How to make a critical to quality tree
Reading time: about 6 min
Most business leaders have an elevator pitch ready to be delivered at a momentâs notice for their product. This short description is meant to entice, inspire, and either gain funding or gain customers.Â
But being able to deliver a short description of your product to investors and being able to identify the most critical aspects of your productâs quality to customers are two entirely different propositions. You might be able to entice investors with your description, but to entice potential customers and drive them to buy, you'll have to do more: Your product needs to be mapped to your customerâs needs, and in order to properly fulfill those needs, youâll need to first understand what your customers want.
Critical to quality trees, or CTQ trees, help your team identify what your customers truly want so you can organize processes to meet those demands. These visuals are a strategic part of developing a high-quality product that can continuously evolve and withstand an ever-changing market.
Here, youâll find each step of developing a CTQ tree so you can translate the needs of your customers into actionable tasks for your organization. Read on for CTQ tree examples and tools that can help you deliver a delightful, high-quality product.
What is a CTQ tree?
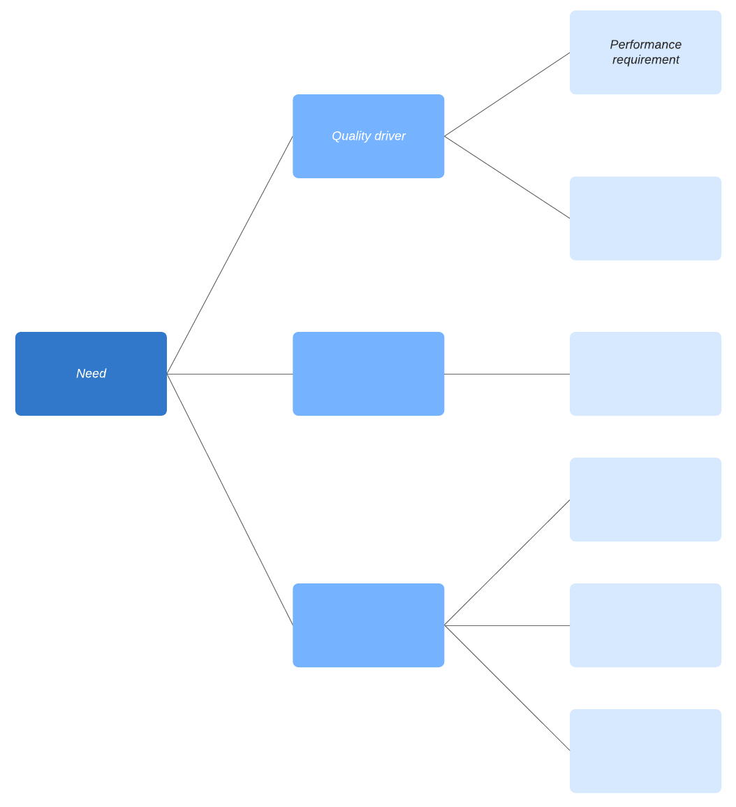
A critical to quality tree is actually a diagram (and youâre in luck because diagramming is kind of our thing). The tree starts with a critical need and then branches out to critical drivers, then requirements.Â
Continue to our step-by-step tutorial to learn more about identifying critical needs and drivers.
When to use a CTQ tree
CTQ trees are frequently used as part of the Six Sigma process. If youâve implemented DMAIC methodology, CTQ trees fall under the âdefineâ stage. However, you donât necessarily need to implement Six Sigma to benefit from a CTQ tree.Â
If youâre using the CTQ tree on its own and not as part of a larger methodology, youâll still come away with actionable solutions for delivering a better product. You should create a critical to quality tree after you research the voice of the customer and start to identify customer needs. Itâs useful to build a CTQ tree:
- When you wish to develop a better product
- Before launching a product or project
- To better understand your customerâs needs and wants
- To help your product or service be more competitive in the market
- To identify and resolve issues with a current product or service
How to make a critical to quality tree
To help better illustrate the concept of a CTQ tree, weâll be using a CTQ tree example of a company that delivers cookies.
There are three important steps to developing a CTQ tree:
1. Identify critical needs
Do not base critical needs on your beliefs of what customers require: Ask the customers. Many companies go to great lengths to gather information on the voice of the customer to inform their critical needs. Some techniques include:
- Surveys
- Interviews and recorded calls
- Customer behavior data
- Customer reviews
Make sure to ask your customer service representatives or other customer-facing teams about the needs customers have most often. Use that data to inform the critical needs you select.
For our cookie delivery service example, the primary need weâll work with is âI want a warm, homemade cookie without leaving my house.â (Don't we all?) While weâre working with only one critical need in our example, your organization may identify a dozen or more for your product or service.Â
Â

Use a free Lucidchart template to translate your voice of the customer research into actionable data.
Try it2. Identify quality drivers
Quality drivers are the specific factors that customers will evaluate to determine whether you have sufficiently met their needs and delivered a quality product. If you don't meet these quality drivers, your customers will not be satisfied. This is a great time to brainstorm and take advantage of internal resources like a customer support team.
To illustrate this point, weâve shown what our imaginary customers require to believe theyâre receiving a high-quality cookie and cookie delivery experience:
- An effective app to place orders
- Fast cookie delivery
- Delicious cookies
3. Identify performance requirements
Finally, in order to deliver the quality drivers above, youâll need to meet certain performance requirements. You canât, for instance, just develop an app to place orders if itâs never updated or if the menu is outdated. Here are some performance requirements weâve identified for each quality driver above. Bear in mind, your company may identify many more or fewer performance requirements. These are just examples:
- An app to place orders
- Must be viewable on all devices
- Must include a way to track and view open order
- Must be easy to operate
- Fast cookie delivery
- Maintain heat of cookies through travel
- Must be delivered within 30 minutes of placing order
- Delicious cookies
- High-quality ingredients (extra chunky)
- Original, unique recipes
CTQ tree template
Now that you understand the steps to developing a critical to quality tree, itâs time to put them to work. Use the CTQ tree template provided below to build a tree for each critical need:
Putting your CTQ into action
Though understanding the needs of your customers is a great project in itself, knowledge without action is often futile. Youâll notice at the far right of your template that you end up with performance requirements that you can easily turn into projects.
Letâs use the âapp to place ordersâ quality driver as an example. You now know that you must develop an app, which can be the goal of a sprint or a project. You also know that the scope of the project must include the performance requirements:
- Must be viewable on all devices
- Must include a way to track and view open order
- Must be easy to operate
By putting forth the effort to understand your customerâs needs, not only have you defined the requirements for your product or service, but youâve also set forth a clear path to developing a successful product. And youâve also taken the guesswork out of developing scopes for projects while making sure the team understands what the ultimate aim of the product or service is.
Another benefit to CTQ trees is that they give you ways to measure success. Youâll notice that they help you quantify performance requirements, such as if the app is viewable on all devices, as opposed to just compiling customer feedback. Once you have performance requirements, you can plan how to meet and measure those requirements.
Critical to quality trees help you distill nebulous customer needs into an action plan for success. Using a template for your CTQ is an easy way to guide your team from a jumble of customer feedback to calculated, efficient improvement.Â
You may find that there are many critical needs, quality drivers, and performance requirements for your product, so we recommend using a tool that can be easily updated in real time, shared with your team and other stakeholders, and saved to the cloud. When you can visually identify how each performance requirement feeds into a critical need, you can keep your team motivated and aligned to a common goal.

Learn all the ways Lucid can help you create new products and experiences faster and more efficiently.
Check it outAbout Lucidchart
Lucidchart, a cloud-based intelligent diagramming application, is a core component of Lucid Software's Visual Collaboration Suite. This intuitive, cloud-based solution empowers teams to collaborate in real-time to build flowcharts, mockups, UML diagrams, customer journey maps, and more. Lucidchart propels teams forward to build the future faster. Lucid is proud to serve top businesses around the world, including customers such as Google, GE, and NBC Universal, and 99% of the Fortune 500. Lucid partners with industry leaders, including Google, Atlassian, and Microsoft. Since its founding, Lucid has received numerous awards for its products, business, and workplace culture. For more information, visit lucidchart.com.
Related articles
Product differentiation: How to position yourself in the market
If you're running a business in today's crowded market, how do you make your products stand out? Through product differentiation. Discover what product differentiation is, why it's important, what types there are, and how to develop a strategy around it.
Why you need a business analyst on your product development team
In this article, we go over why a business analyst (BA) should be an essential member of any product or software development team. Learn how a good BA can help you harness and tame your company data to better connect with your customers.
How to increase developer productivity
Learn practical strategies to evaluate and enhance developer productivity.
7 biggest pain points for product owners and how to overcome them
Check out the most common pain points Agile product owners face and tips for how to overcome them.
Bring your bright ideas to life.
By registering, you agree to our Terms of Service and you acknowledge that you have read and understand our Privacy Policy.

