
6 Lucidchart templates perfect for large teams
Reading time: about 4 min
While collaboration is important in every team, it becomes an especially important skill to foster on large teams. The more individuals, perspectives, and opinions there are, the more difficult it can be to align. But that doesn’t mean that it’s impossible—not at all.
The key is to find a dynamic solution to help your team stay on the same page, and that’s exactly what Lucid is. Lucidchart documents update in real time from anywhere you’re working, meaning that they can serve as a reliable source of truth for your team. Lucidchart empowers your team to confidently do their best work, knowing that they always have the context to succeed in their roles.

Learn tips to make Lucid a single source of truth for your team.
Go nowToday, we’re excited to share six templates that Lucidchart users love to collaborate on with their large teams. These were submitted by our Lucid Champions, which is a customer-centered program built specifically for Lucid users.
Note: For the purposes of this article, we classify large organizations as anywhere from 200-10,000 individuals.
Flowchart with swimlanes
This template is so popular that multiple Lucid Champions submitted it as their favorite. This flowchart with swimlanes template helps you document a process, breaking down which stakeholders are responsible for each task. It is thorough enough to effectively help organize your team’s processes but simple enough to apply to any use case.
Jabe H, a senior technical program manager, is one of the Lucid Champions who uses this template the most.
“The flowchart with swimlanes is such a great way to talk about accountability for process activities. I use it with cross-functional teams to establish who will be responsible for getting work done.”
Mitch D also uses this template more than any other and has even used it to base several other templates off of.
“It's given me several ideas for how to start mapping out process flows. It helps make the processes easy to read.”
Service blueprint with timeline
If you’re looking for a solution to better meet the needs of your customers, our service blueprint with timeline can help. It’s perfect to visualize connections between services and processes to strengthen a customer’s journey and improve their experience overall.
An anonymous Lucid Champion says that this template suits a lot of use cases in their daily workflow.
“I often have to visualize complex systems, so this kind of diagram helps to depict how the data flows.”
Kanban board with prioritization
Our Kanban board with prioritization template can help improve your processes. Visually manage your workflow to eliminate bottlenecks and boost efficiency.
Andrea Fotinos, a consultant, described how this template helps her team:
“As a consultant, I use this board for software implementation projects. Recently we divided projects into two teams: business and tech. Although different priorities and approaches, we need to know what the other hand is doing because our workflows cross over and intertwine often.”
Gantt chart with milestones example
Hey project managers: This one is for you. Our Gantt chart with milestones example template is perfect for managing projects, identifying progress, and visualizing scheduled tasks over time for each owner.
Mayank Nawal, a principal solution architect at Cox Automotive uses this template for any project planning and stakeholder alignment tasks that come into his work pipeline.
“This template always helps me put the thoughts on paper and identify the sequence of events along with the timelines, which in turn helps immensely when sharing with collaborators and to be used in conversations.”
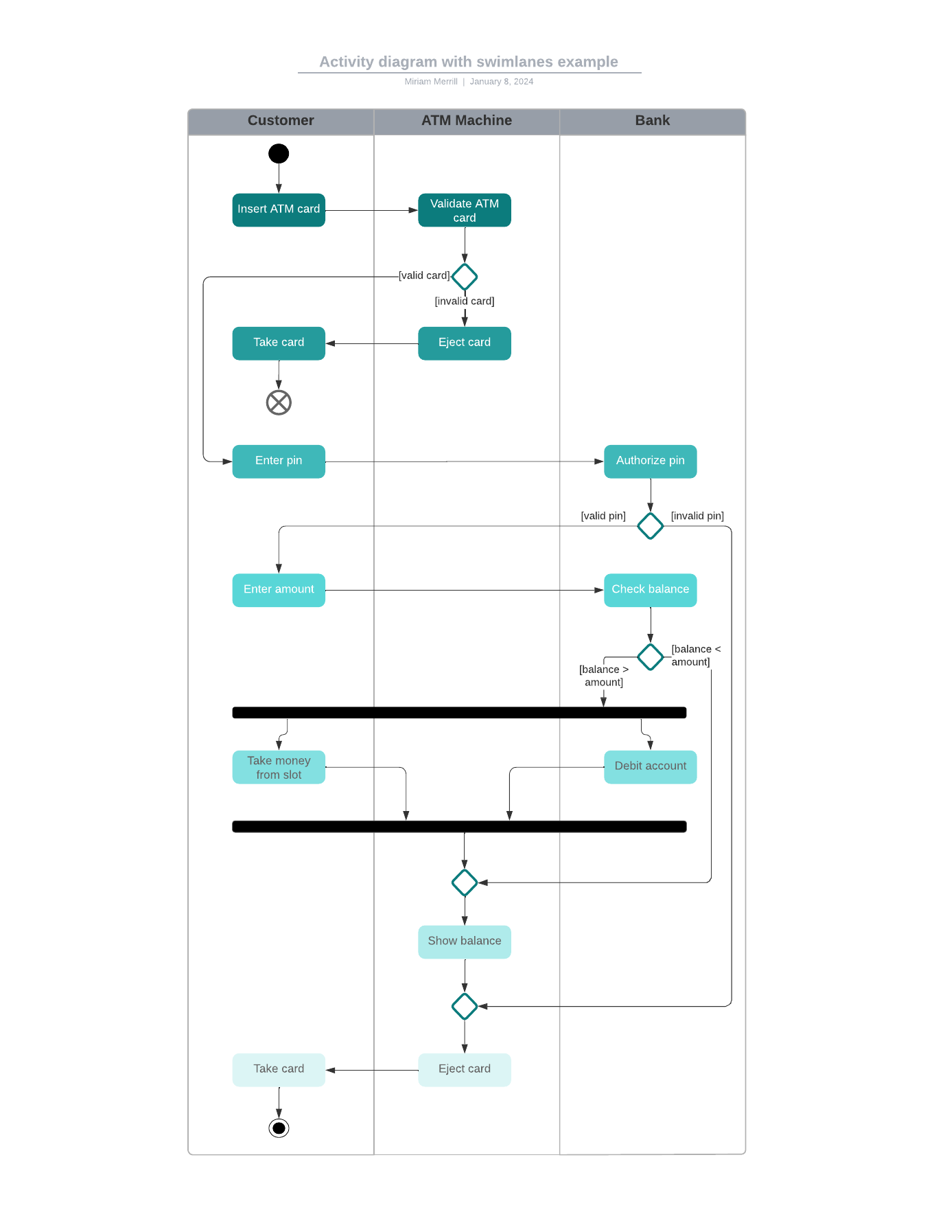
Activity diagram with swimlanes example
Swimlanes are a useful tool to stay organized and visualize tasks. Our activity diagram with swimlanes example template can help you visualize the functionalities and flow of various activities, using swimlanes to partition activities and identify who is responsible for performing each one.
Ria S, a GRC lead, uses this template almost daily and feels it’s perfect for clarification of roles and responsibilities for critical work activities.
“I use swimlane diagrams to accompany work procedures and work instructions, as it is a perfect diagrammatic representation that depicts who is responsible for what areas. It promotes accountability and efficiency.”
HR org chart example
This HR org chart is not only helpful for HR teams but for entire orgs to understand who to contact with specific concerns.
Another anonymous Lucid Champion feels that “The ability to link to data for a dynamic update is powerful.” They said:
“It’s important to understand the employee-manager relationships. This template helps me do just that.”
Empower your large team with Lucidchart
Whether you’re looking for an org chart, a Kanban board, a swimlane diagram, or something else entirely, Lucidchart is a dynamic solution for teams of any size. Join these Lucid Champions who trust Lucid to help them do their best work with their teams.

Explore hundreds of Lucidchart templates for teams.
Go now
Join the Lucid Community!
How do you collaborate with your team? Share thoughts, gain feedback, and get ideas from other users in the Lucid Community!
Check it outAbout Lucidchart
Lucidchart, a cloud-based intelligent diagramming application, is a core component of Lucid Software's Visual Collaboration Suite. This intuitive, cloud-based solution empowers teams to collaborate in real-time to build flowcharts, mockups, UML diagrams, customer journey maps, and more. Lucidchart propels teams forward to build the future faster. Lucid is proud to serve top businesses around the world, including customers such as Google, GE, and NBC Universal, and 99% of the Fortune 500. Lucid partners with industry leaders, including Google, Atlassian, and Microsoft. Since its founding, Lucid has received numerous awards for its products, business, and workplace culture. For more information, visit lucidchart.com.
Related articles
A single source of truth: Why you need one for team processes
In this blog post we will break down what a single source of truth is, how it works, and the benefits.
How to create documentation your team will actually use
Effective documentation can be a driving force behind better decision-making, clearer communication, and efficiency.
Lucidchart flowchart templates and examples
As you may have noticed from user stories on our blog and our creative flowcharts, you can build a flowchart for just about any purpose to visualize any idea or process. Get started with these flowchart templates and examples!
Tools for effective hybrid team communication
Hybrid teams can use these essential communication tools to plan, collaborate, and work effectively anytime, anywhere.
Bring your bright ideas to life.
By registering, you agree to our Terms of Service and you acknowledge that you have read and understand our Privacy Policy.





