What is a PERT chart?
PERT is an acronym for program evaluation and review technique. A PERT chart is a project management tool used to analyze the individual tasks involved in completing a project. Intended for larger-scale projects, PERT charts are designed to identify the time needed to complete each task, estimating the shortest, longest, and most likely time requirements.
PERT charts provide a clear visual understanding of project time requirements and inter-task dependencies, allowing you to make informed decisions about task sequencing, deadlines, and more. Using this comprehensive map of your tasks and deadlines, you and your team can complete your project in less time, with less waste and confusion, producing better results for your team and your customers. 
Getting Started in Lucidchart in Under 5 Minutes
- Use our PERT Chart Generator to create your first online chart from a template or blank canvas or import a document.
- Add text, shapes, and lines to customize your flowchart.
- Learn how to adjust styling and formatting within your flowchart.
- Locate what you need with Feature Find.
- Share your flowchart with your team to start collaborating.
PERT chart symbols, notations, and terminology
Here is a list of commonly used PERT chart symbols, icons, and terminology:
-
PERT chart: A PERT chart uses the symbols and notations of program evaluation and review technique to depict the flow of dependent tasks and other events in a project.
-
PERT event: A point in a PERT chart that marks the completion or start of one or more tasks. This point cannot occur until all of the activities leading to that event have been completed.
-
Predecessor event: An event that immediately precedes another event within your project without any other event intervening.
-
Successor event: An event that immediately follows another event without another event intervening.
-
Critical path: The path between the first and last events in your project, including all your project’s tasks and durations, that add up to the longest overall project duration. By identifying the longest duration possible, you can then determine the shortest time possible to complete your project.
-
Critical path activity: Project tasks that must start and finish on time so that your project is completed on schedule.
-
Crashing critical path: The act of adding additional resources to the project to complete activities and compress its schedule.
-
Fast tracking: Project activities that were initially supposed to be completed sequentially but are performed simultaneously to save time.
-
Lag time: The delay between tasks that have a dependency.
-
Lead time: The time it takes to complete a task or a group of interdependent tasks.
|
Symbol |
Symbol Name |
Description |
![]() |
Terminator |
|
![]() | Node (circular) | Used to represents events or milestones and contain numbers |
| Node (rectangular) | Used to represent events or milestones and contain numbers |
| Task (table) | Contains time estimations, projected start and finish dates, and task owner |
| Line Connector | Directional arrows used to depict dependencies sequentially |
| Dotted Line Connector | Directional arrows used to indicate dependencies that do not require resources |
| Lanes/Containers | Used to separate PERT chart into different zones, each representing different areas of the project |
How to make a PERT chart
Once you’ve decided to implement a PERT chart with your next project, use a visual workspace and take the following steps to create your PERT chart from scratch:
- Identify your tasks: Create a thorough list of what tasks need to be completed within your project. This is most easily done once your project is fully scoped and you’ve determined which tasks are critical and which are not.
- Calculate time: Determine the optimistic, pessimistic, and most likely time frames of each task. Once each has been calculated, you can then find the estimated duration of the project.
- Plug your tasks into a project network diagram: Put your tasks into your diagram along with its estimated completion time. This diagram will give you a visual timeline of your project and help you determine your project’s critical path.
How to conduct a PERT analysis
A PERT analysis is used to determine the probability of your project being completed on time. To conduct a PERT analysis, use standard deviation to determine the amount of variation in your data.
The formula for standard deviation is: (P - O)/6
The lower your standard deviation, the more confidence you can have in your expected completion date.
Benefits of the critical path method
The critical path method, or analysis, was developed in conjunction with PERT. Both techniques are used to manage projects within a specific timeframe. The critical path method calculates the longest path that is possible with your planned activities, then figures out the time constraints that each activity is under. The project manager can then examine these paths and determine the steps that should be taken to increase efficiency. Try using CPM for project management and scheduling—your organization will save time and money by adhering to its ultra-accurate estimates
- Identify the most important as well as the longest duration tasks within a project.
- Help reduce timelines by finding tasks with durations you can modify, but are required to stay the same to meet your set deadline.
- Compare planned progress with actual progress.
What is the critical path method (CPM)?
The critical path method, also known as CPM, can be a helpful tool to use to better schedule and manage complex projects and the amount of time individual tasks may require. The CPM designates the specific order and sequence of actions that inevitably determines the duration of the project you’re scoping out. This is especially useful in managing projects with areas of overlap, long time-consumption, or even delay because you can approach the scheduling of a project on a separate task basis, visualize them in a flowchart, and then get a near exact estimate on the duration each individual task will require. In many cases, project managers choose to combine PERT and CRM so they can better visualize every task, where they fall into order, and how long they are expected to take.
How to use the critical path method with PERT charts
Applying the critical path method in unison with PERT charts can truly elevate the way you manage projects and give you a realistic deadline and process flow. Chart out your project in a PERT chart and in the last step, use the CRM to estimate times of completion to your tasks. When creating a PERT chart, you’re going to give rough estimates toward each task or scenario. You’ll want to estimate both the longest and shortest possible time each activity will likely take. You’ll even want to take delay into account and estimate the longest potential task durations if there are chances of any setbacks.
Once you’ve ordered your project tasks and have applied estimated time durations, make a PERT chart to include your estimated time durations.
In this example, we’ve created a PERT chart with eight tasks, each taking a different length of estimated time.
Click here to modify this template
Once we’ve identified the different path options with their time frames from beginning to completion, we see that the most critical paths are A and G because they require the longest time duration to complete, with several other tasks being dependent on path A and therefore increasing their estimated time of completion.
From this, we now have the option to dive deeper into the process of the individual tasks and identify any potential areas to reduce time or get an exact estimate on how long it’s going to take moving forward.
Try applying the critical path method to your PERT charts when you’re planning projects and experience the realistic expectations and deadlines this approach can offer.
The PERT formula and when to use it to estimate expected time
There are a number of variables that can affect task completion, making it difficult to estimate how long it will take to complete a project. PERT chart users typically rely on four standard calculations when determining the appropriate length of their projects:
- Optimistic time (O): The least possible amount of time required to accomplish a task
- Most likely time (M): An educated estimate of how long a task will take to complete without problems or delays
- Pessimistic time (P): The maximum amount of time required to accomplish a task
- Expected time (E): A reasonable estimate of how long a task will take to complete, taking into account possible problems or delays
The basic PERT estimate equation used to determine your expected time is E= (O + 4M + P)/6.
Once you have identified each time estimate, they can be plugged into the PERT formula to more effectively calculate a project’s duration.
Let’s demonstrate with a simple house remodel. If your optimistic time estimate is 160 days, your pessimistic time estimate is 365 days, and your most likely time estimate is 200 days, your equation will look like this:
E = (160 + 4 x 200 + 365)/6
So, you can estimate that your home remodel will be complete in approximately 221 days.
Advantages of using a PERT chart
PERT charts can be helpful when tackling non-routine or time-sensitive projects with many task dependencies.
Using a PERT chart can:
- Clarify time constraints for your team.
- Offer a detailed view of the sequence in which tasks should be performed.
- Help you manage your time and resources across your team more effectively.
- Reduce waste and costs as you complete your project.
Perhaps the biggest benefit of using a PERT chart is the potential for higher worker and client satisfaction. When used effectively, the contextualized data in PERT charts can simplify the decision-making process and provide your team with a sense of accountability regarding project requirements. This means less stress, fewer missed deadlines, and more time to get to your next project.
What is the difference between a Gantt chart and a PERT chart?
Both PERT charts and Gantt charts are visual tools used for project management, but there are a few notable differences between the two charts. Most importantly, PERT charts are most commonly used before a project begins to break a larger project into smaller tasks, while Gantt charts are used during a project to schedule tasks by date and depict how much work has been completed.
Consider using a PERT chart over a Gantt chart if you want to focus on visualizing inter-dependencies, determine your project’s critical path, or accurately estimate your project’s duration.
See the models below to visualize a PERT chart vs a Gantt chart:
PERT chart example:

Gantt chart example:

The difference between PERT and CPM
PERT charts and the critical path method (CPM) are both project management methods that focus heavily on the flow and sequencing of tasks within large-scale projects. Both can be effective tools for planning projects and increasing project efficiency.
The main difference between PERT and CPM is that PERT charts are typically used when the time required to complete a project needs to be determined, while CPM deals with predictable projects that occur frequently. To break it down even further, PERT charts are a method of planning and managing time, while CPM is used to control cost and time.
For maximum benefit, consider using CPM in conjunction with PERT charts. Implementing both in your project management strategy can provide your team with a realistic deadline and optimal process flow for the best results possible. You can learn more about CPM using our guide.

PERT diagram examples
Use any of the PERT chart templates below and modify them custom to your needs.
Simple PERT chart
This PERT chart template showcases a simple “activity on arrow” PERT chart design. Each arrow is labeled with the appropriate task and its expected time requirement, and the project’s critical path is clearly labeled.
Network PERT chart
This PERT chart template depicts task nodes laid out in a network diagram. Each node contains more detailed information about the task, including time estimations, durations, and start and finish times.
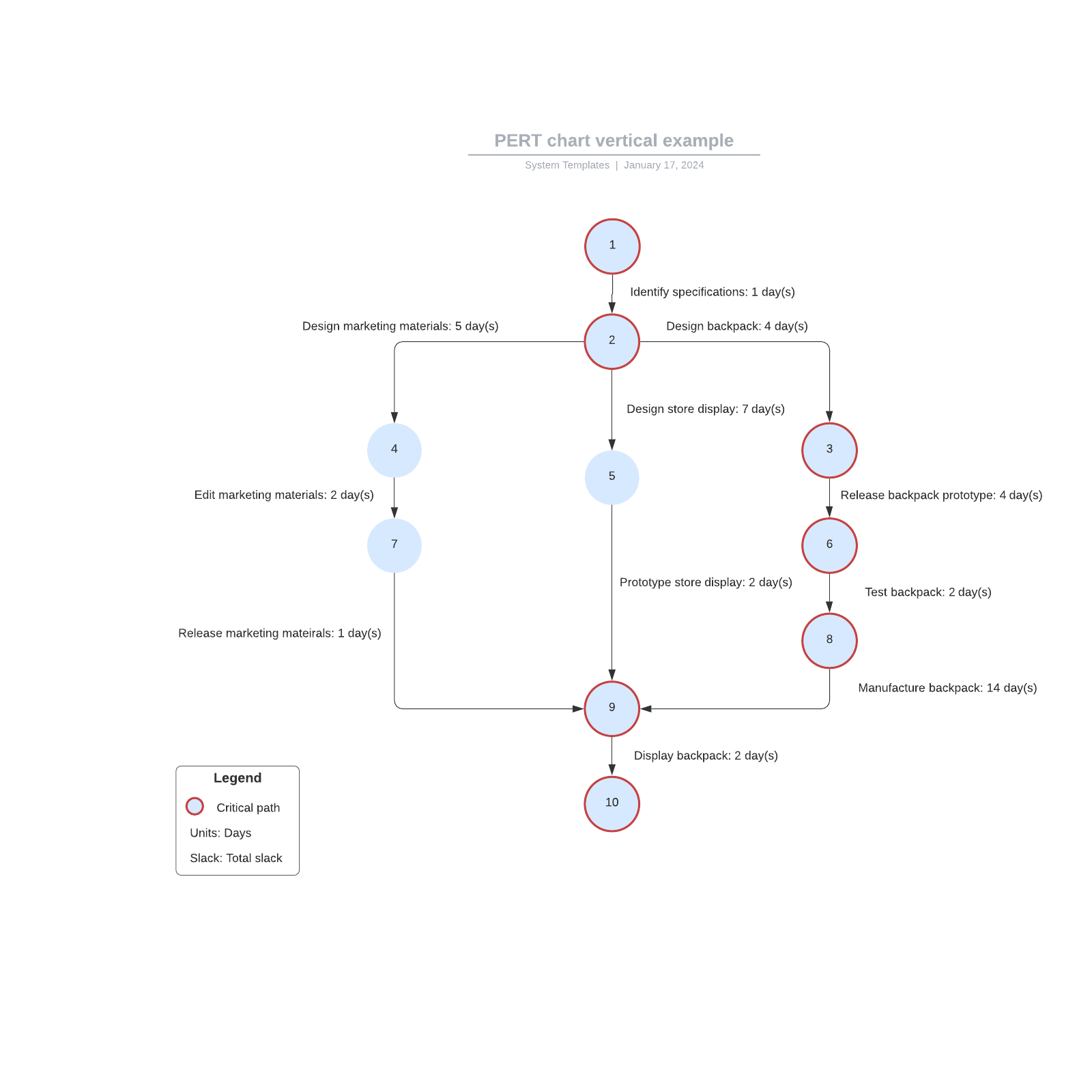
Vertical PERT chart
This is another simple PERT chart example with a vertical layout. This example also uses circular nodes to depict task order, with the critical path marked with a red outline.






