Whether you’re a small, growing organization or a well-established industry leader, your ongoing success depends on the effectiveness of your sales team. There’s no doubt your team works hard every day to land clients and close deals. But how effective are their efforts?
Set your team up for success by using the following proven methods to increase sales performance.
1. Define your sales process
When many companies start out, they rely on only a handful of salespeople to build the business (sometimes it’s just the CEO!). However, as the business grows, those informal adhoc selling tactics can hold your company back. A formal documented sales process is crucial for scaling your business and boosting your sales performance.
So what exactly is a sales process?
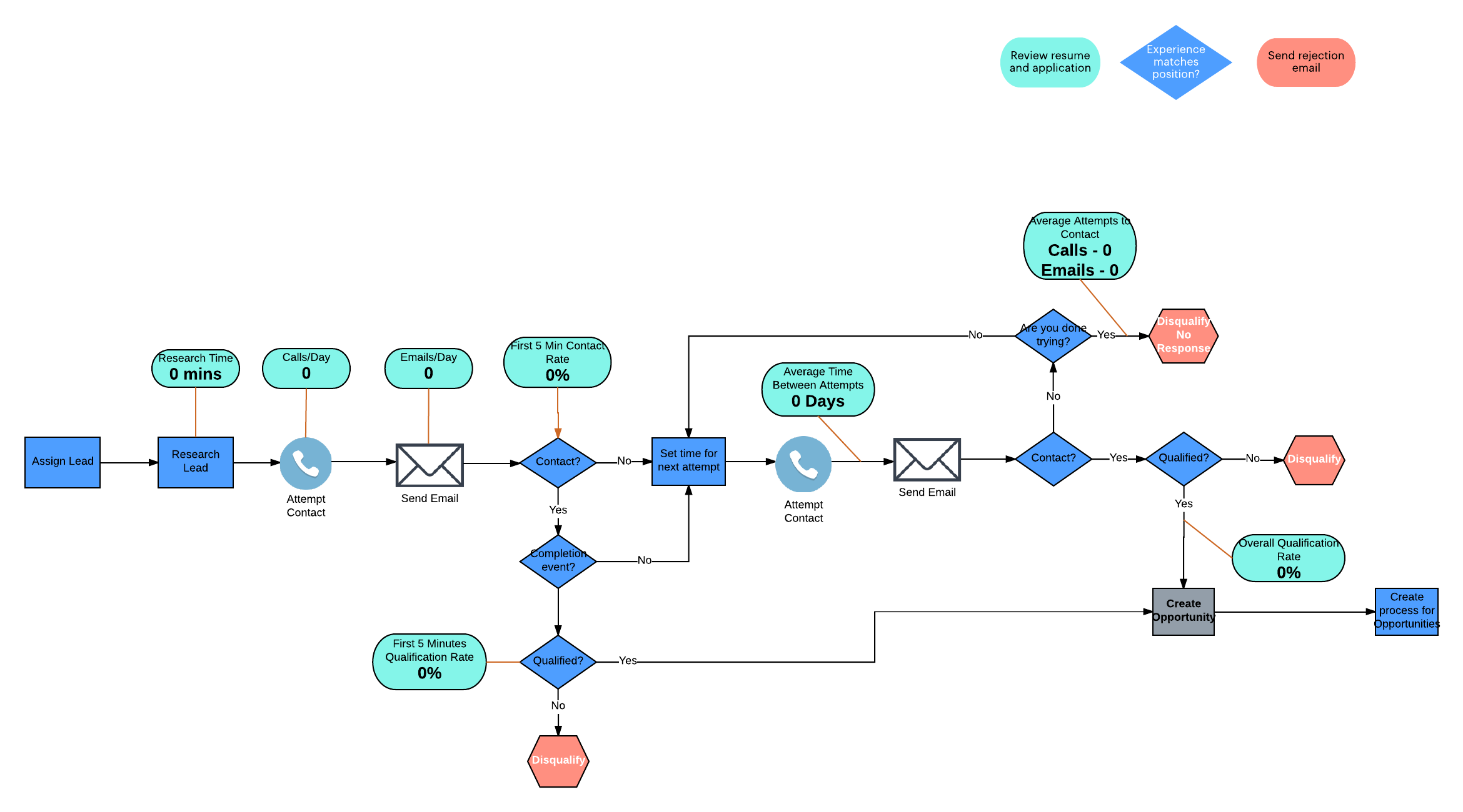
Put simply, a sales process outlines the repeatable steps and actions your sales team must take to convert prospects into clients and close deals. Every sales process will look a little different based on an organization’s sales cycle, products, and clients.
However, a typical sales process will comprise a series of stages with corresponding activities and tasks. For instance, a basic sales process will cover the following stages of a sale’s development:
- Initial contact
- Lead qualification
- Discovery
- Product demo
- Evaluation
- Closed deal
- Implementation
- Follow-up
Be sure to map the strategic steps each rep should take to move their prospects through the pipeline effectively as well as the tools and software needed to support those actions.

Make adoption a no-brainer
Not only should you define your sales process, but you should also make it as easy as possible for your team to adopt and implement. Follow these best practices to ensure a smooth transition.
Alignment
As you review and document your process, make sure the stages and actions are aligned with the customer journey. If the sales process doesn’t mirror the practical decision-making process your prospects go through, you’ll see poor performance and frustrated sales reps.
Simplicity
Additionally, keep the process as simple as possible. Sales are difficult enough without complicating the process with complex steps and confusing tools.
Once you have a documented sales process, create a sales playbook for the team to reference. The playbook should not only map out the sales process, but also outline sales expectations, provide step-by-step instructions, and offer additional tips and resources for success. This playbook might include checklists, ready-made scripts and templates, and other reference sheets.
2. Manage the sales pipeline
As nice as it would be to create a sales process and let the team run with it, you are leaving money on the table if you're not consistently managing your sales pipeline. In fact, companies with effective pipeline management reported a 15% increase in growth rate compared to companies with ineffective pipeline management, according to a study by Harvard Business Review.

A sales pipeline is the visual representation of your sales process. It helps reps see where prospects are in the sales cycle, make more accurate sales forecasts, and get at-a-glance snapshots of the current state of their sales process.
The goal of pipeline management is to accelerate the sales cycle to close more deals. Managing your pipeline includes the following best practices.
Communication
As a sales manager, it is crucial that you touch base with your reps regularly through both formal and informal meetings and check-ins. Communicate with them on what is going well in addition to potential roadblocks or current struggles.
The need for strong communication applies not only to the health of the pipeline and their work but also to their personal and professional development. By communicating regularly (i.e., at least weekly), you can identify areas or people that need extra support and prevent small issues from becoming major problems.
In addition to communicating with your sales team, don’t neglect other departments and stakeholders. Organizations that foster communication and collaboration between departments enjoy happier employees and healthier bottom lines.
Tracking and measurement
A process is only good if it produces the desired outcomes: AKA sales. But you won’t be able to judge the effectiveness of your sales process unless you track and measure KPIs. The key to successful data tracking and analysis is knowing what to measure.
As a sales manager, you’ll want to regularly track:
- Quota attainment
- Average deal size
- Win rate
- Revenue
- Sales funnel leakage
While not an exhaustive list, these metrics will give you a good idea of the health of your pipeline, the effectiveness of your process, and the areas most in need of your attention.
Emphasis on lead nurturing
It’s the sales rep’s least favorite task on the to-do list, but lead nurturing is crucial to maintaining a healthy pipeline. After all, if you aren’t adding prospects to the pipeline, your sales will dry up when you close the last deal in the cycle.
As a sales manager, make lead nurturing a consistent focus for your team. The most successful reps schedule lead nurturing into their daily routine. A few minutes of prospecting and nurturing every day will ensure your pipeline is continuously replenished.
3. Coach your team
According to a study by the American Psychological Association, 70% of employees feel valued at work when they have opportunities for growth and development. Yet too often, sales managers neglect to nurture the talent they have in front of them.
Prioritizing your team’s professional development through coaching and mentoring builds confidence and drives production. If you aren’t regularly coaching your team, you are not only allowing their skill set to stagnate, but you may be missing mistakes in the sales process.
Take advantage of opportunities to offer constructive feedback and show gratitude for a job well done. A successful coaching program should be:
- Personalized
- Ongoing
- Skills-focused, not numbers-focused
Use numbers and data—which you can even organize into a sales dashboard—to identify areas for improvement or help gauge performance. However, when delivering feedback and coaching your reps, focus on developing the skills and behaviors you want to see.

Account maps can give you a quick glance into your sales reps' deals so you can advise them on how to proceed. With the Lucidchart Salesforce integration, your reps can automatically import their prospects to build out account maps and find the fastest path to sale.
Coaching should correct or reinforce best practices and behaviors without explicitly telling the sales rep what to do. The spirit of coaching is guidance, not micromanagement.
When it comes to improving sales performance, there is no one right answer. However, by building and managing a clear sales process and providing ongoing coaching and support to your sales team, you will have a foundation for success in your organization.
To build your best foundation, make sure you’re using the best technology to support your efforts. Lucidchart is an intelligent diagramming application that helps sales managers and their teams get the most out of their data and processes. From account mapping to sales process documentation, Lucidchart makes it easy to visualize your data and accelerate the sales cycle.

Ready to build a sales process that will help your team close more deals faster?
Read howAbout Lucidchart
Lucidchart, a cloud-based intelligent diagramming application, is a core component of Lucid Software's Visual Collaboration Suite. This intuitive, cloud-based solution empowers teams to collaborate in real-time to build flowcharts, mockups, UML diagrams, customer journey maps, and more. Lucidchart propels teams forward to build the future faster. Lucid is proud to serve top businesses around the world, including customers such as Google, GE, and NBC Universal, and 99% of the Fortune 500. Lucid partners with industry leaders, including Google, Atlassian, and Microsoft. Since its founding, Lucid has received numerous awards for its products, business, and workplace culture. For more information, visit lucidchart.com.
Bring your bright ideas to life.
By registering, you agree to our Terms of Service and you acknowledge that you have read and understand our Privacy Policy.
