Check, Please!: Navigating the Employee Background Check Process
Lucid Content
Reading time: about 8 min
Topics:
Before you buy a car or some other large ticket item, you want to do some research and make you know what you’re getting. It’s the same when you hire a new employee. You want to know what you are getting before you buy.
Hiring the wrong person can be very costly to your company. According to a study by CareerBuilder, the average cost of a bad hire is $17,000. Costs will vary depending on company size, the job the employee was hired to do, and other factors including company morale, quality of work, lost productivity, and the time and costs involved in recruiting and training a new hire.
In addition, CareerBuilder reports that 75% of employers say they have hired the wrong person, and about 28% don’t perform any kind of background check before hiring new employees.
A background check is important because it lets you verify information that a candidate has shared on an application, on a resume, and in interviews. The background check can shorten your list of qualified candidates and ensure that you find the person with the experience, education, and the ability to do the job.
In this article, we will describe the background verification process and help you understand what you can and can’t do when conducting Human Resources background checks.
Getting started
As an employer, you have a legal right to conduct a background check on any potential employee. Your applicants have rights as well to protect them from discrimination. Before you jump in and start doing background checks, you need to know the rules to protect your company and your candidates.
To get started, you may want to get legal advice about:
- Release forms the applicant needs to fill out and sign
- Federal rules governing background checks
- State and local laws concerning the HR background check process
- Types of information you can look for and types of information you need to avoid
- Laws related to specific jobs and roles
- Protocol to handle sensitive information
In addition, you may want to consult with others who have been through the process to learn how other companies do background checks.
Document everything
To ensure that your HR background check process is consistent, be sure to document the types of information you plan to gather and your processes for gathering that information. You want to be sure that every applicant is treated equally and that the background check is performed the same way no matter who is doing it.
Employers are required to apply the same standards to all candidates, not based solely on the candidate’s race, national origin, sex, religion, sexual orientation, gender identification, disability, genetic information, or age (40 or older). For example, you can’t ask only people of a certain race for criminal records.
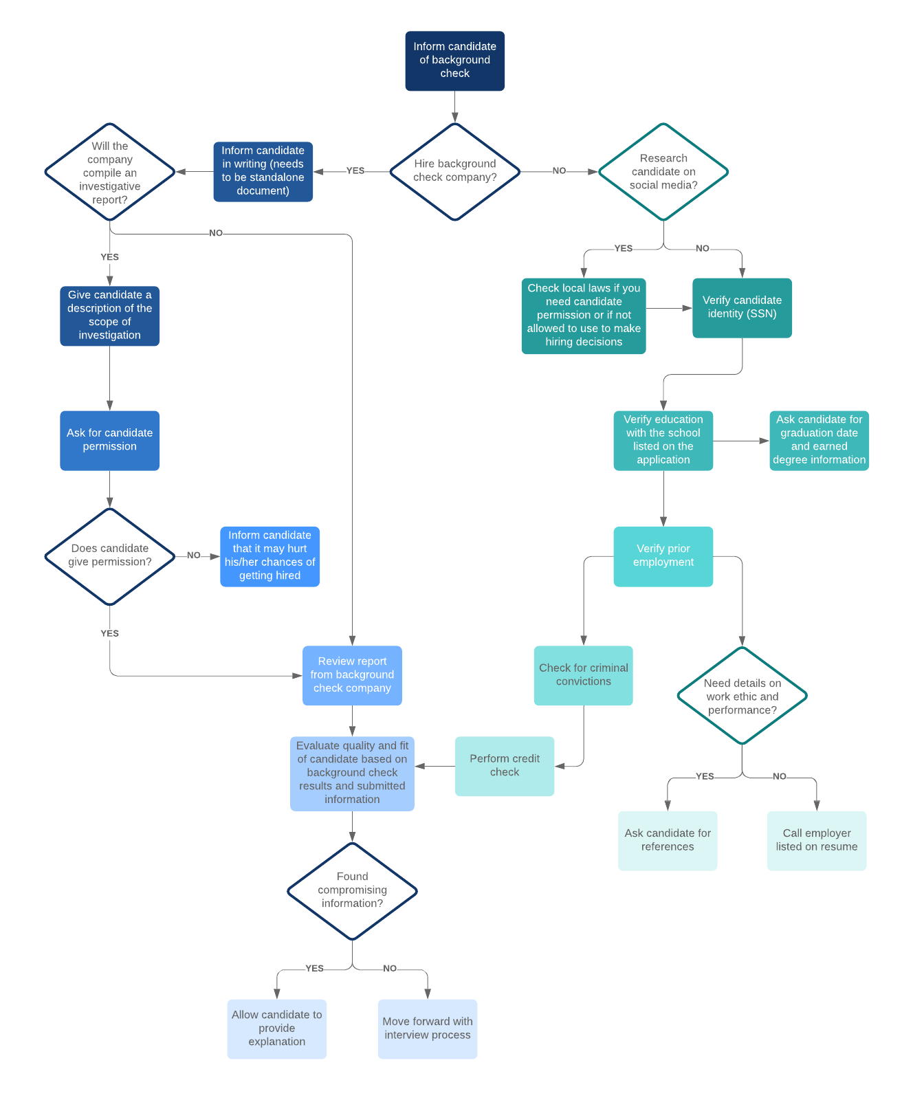
To make sure that your employee background check process is consistent, document each step in the process in a flowchart. Or, you can create a chart that you can quickly reference specific laws and rules governing background checks in different states and locations.
Lucidchart has an extensive template library that you can use to create any type of diagram or visual that will help you define your process.
Get permission
No matter where you live and work and no matter where your applicants live and will be working, federal law requires that you inform them about background checks. The law also requires that you have permission from the candidate to perform any background checks.
If you hire a company that specializes in performing background checks, the Federal Trade Commission (FTC) requires that you inform applicants that the information gathered might be used to make hiring decisions. You have to inform the candidates in writing, and the notice must be a standalone document that is not included in the application.
If the company you hire compiles an investigative report about a candidate’s general reputation, personal characteristics, and lifestyle, the law requires you to give the applicant a description of the nature and scope of the investigation. That permission must be in writing and must be signed by the applicant.
If a candidate doesn’t give permission, that is okay. You can’t require an applicant to give you permission as part of your interviewing or hiring process. However, it is legal to let candidates know that not allowing a background check can hurt their chances of landing the job.
Be careful with social media
You don’t need permission to search for a candidate online. You can type a name in any search engine and easily find information without signed waivers or permission forms. However, many states are adopting legislation that prohibits an employer from searching social media even if the candidate gives permission. Other states prohibit employers from using the information acquired from social media to make hiring decisions.
If you choose to use social media, don’t get too close to the candidate. Don’t ask for Twitter handles or to be friends on Facebook. A person’s lifestyle or political views rarely have anything to do with their ability to perform a job. Don’t let what you see posted on social media cloud your judgment or lead to discrimination.
In addition, avoid looking up a candidate before an interview is scheduled. You don’t want to form a first impression without first actually meeting either on the phone or face to face.
What does HR look for in a background check?
In order to have a well-defined background check process, you need to identify what type of information you want to gather about your candidates. Typically employers want to find the following information:
Identity verification
You want to be sure that your candidates are who they say they are. Your background check can verify whether a Social Security number is valid, who the number was issued to, and if it has been used by another person in the past. You also want to make sure that applicants can legally work in the United States.
Education verification
Check with the school listed on the application to verify that the candidate’s attendance, graduation, and the earned degree. You will need the candidate’s graduation date to verify the degree information.
Prior employment verification
This can be as simple as calling an employer listed on a resume and asking if the candidate worked there in a specified position in the specified date range. If you want more than a yes-or-no answer, you may want to contact the applicant’s references to learn more about work ethic and job performance.
Criminal convictions
If you are a financial institution, you may not want to hire the guy who was convicted of embezzlement. At the same time, you don’t want to immediately rule out applicants because they have a criminal record. The FTC says that could be discrimination. Let the candidate explain what happened and go from there.
A criminal record can include arrests and formal charges. If the person was not convicted or found not guilty, the Equal Opportunity Employment Commission (EEOC) says that you cannot use the arrest record to disqualify the candidate from job consideration.
Credit checks
A credit check may be more important for somebody wanting a job in finance or accounting. But a general credit check for all applicants can give you information about how responsible a person is, and it can help verify previous address information.
When you find compromising information
If you find something in a background check that keeps you from hiring an individual, you are required to give the person a copy of the report. The candidate has the right to dispute any findings or fix any mistakes that appear in the report. The person has the right to explain anything that may appear bad.
If you are disqualifying an applicant because of something learned in the background report, make sure it is a legitimate cause. For example, you can’t say that the background check found that the applicant graduated from college in 1986 and is therefore just too old to do the job. That would be discrimination. But if you find that there is a pattern that suggests the person has a hard time telling the truth, that is a more legitimate reason for not wanting to extend an offer.
Treat everybody equally
Above all else, remember that it is illegal to discriminate. Every candidate must be evaluated equally. If you do a credit check on one candidate, you have to do a credit check on all candidates regardless of race, color, religion, sex, sexual orientation, and so on.
For example, if you decide that a credit check is not needed, wait until you get a pool of candidates for the next open position. Don’t change policy in the middle of your current interview and background check process.
Even if you’ve known the applicant personally since childhood, you are still obligated to verify identity, legal status to work in the U.S., run a background check, and anything else that you required of the other applicants.
How can Lucidchart help?
Lucidchart has a large template library that you can use to create flowcharts, decision trees, org charts, and any other kind of diagram that will help you define and standardize your HR processes. Sign up for a free Lucidchart account and get started today.
Get your free accountAbout Lucidchart
Lucidchart, a cloud-based intelligent diagramming application, is a core component of Lucid Software's Visual Collaboration Suite. This intuitive, cloud-based solution empowers teams to collaborate in real-time to build flowcharts, mockups, UML diagrams, customer journey maps, and more. Lucidchart propels teams forward to build the future faster. Lucid is proud to serve top businesses around the world, including customers such as Google, GE, and NBC Universal, and 99% of the Fortune 500. Lucid partners with industry leaders, including Google, Atlassian, and Microsoft. Since its founding, Lucid has received numerous awards for its products, business, and workplace culture. For more information, visit lucidchart.com.
Related articles
All About the Human Resources Job Screening Process
A business is only as good as its employees, so your most important job might be to find people who will be the right fit for your organization. Learn how to approach the human resources job screening process (complete with templates from Lucidchart).
4 steps to strategic human resource planning
Learn how to implement strategic human resource planning to find and keep the best talent.
Bring your bright ideas to life.
By registering, you agree to our Terms of Service and you acknowledge that you have read and understand our Privacy Policy.

