Designing IT services that meet business needs and customer expectations can be a challenge. In order to manage competing priorities, costs, risks, and responsibilities, you'll require a clear process and collaboration across business units.
What is service design in ITIL?
ITIL service design is the second stage of the ITIL service management lifecycle. Service design provides guidelines and best practices for designing new IT processes and services and preparing them for a live environment. The service management team follows the strategy defined in the first stage of the service management lifecycle to guide their design decisions and ensure services align with the overall goals of the organization.
During this stage, the implementation, integration, and impact of the new service are considered for all stages of the service lifecycle.
As a result, ITIL service design delivers measurable business value, including:
- Reduced cost of ownership
- Better (and strategic) decision-making
- Improved processes and performance
- Higher service quality and consistency
What are the four P's in service design?
There are four fundamental components in the process of service design, called the four P’s:
- People
- Products
- Partners
- Processes
If any one of the four P’s is missing from the design stage, your services will not successfully meet the needs of your business, IT, and end-users. The four P’s ensure a holistic design approach that accounts for each of these core parts so that the final service requires minimal improvement through its lifecycle.
People
People are the foundation of good ITIL service design and management, so it is crucial your team has the knowledge, skills, and resources to effectively design and implement quality services. They should also have a clear understanding of end-user needs and requirements so that the services are designed with them in mind.
Products
Products are any tools, services, and technology your team needs to successfully deliver and support your new services. As you design new services, consider what tools (e.g., automation) and technology you need to streamline the design process.
Processes
How ready is your team to implement and support a new process? Consider what processes, roles, responsibilities, management controls, and activities are required to provision new IT services.
Partners
Partners include any third-party companies, such as vendors, suppliers, and manufacturers, who work with you to support your IT services. During the design stage, consider which partners you will need to build and support your new services.
11 processes of service design in ITIL
There are eight main processes and activities within the ITIL service design stage:
- Design coordination
- Service catalogue management
- Service level management
- Supplier management
- Capacity management
- Availability management
- Service continuity management
- Information security management
Additionally, there are three unofficial service design sub-processes:
- Risk management
- Compliance management
- IT architecture management
Following all of ITIL’s service design processes and best practices results in cohesive service packages, streamlined processes, appropriate supporting systems, standard performance metrics, and clear technology architectures.
We will be going into more depth on the first eight processes, but the three sub-processes are also an important part of delivering a holistically designed service. They ensure that each service has been designed and assessed for risk and compliance issues and is integrated seamlessly with your IT architecture.
Keep reading to learn about the eight main processes and activities.
1. Design coordination
The ITIL design coordination process ensures all design processes, activities, and resources are coordinated effectively throughout the entire service design stage. It is also responsible for producing the service design package (SDP), which describes how a new or changed service should be designed, tested, and operated.
Sub-processes include:
- Design coordination support
- Service design planning
- Service design coordination and monitoring
- Technical and organizational service design
- Review and RFC submission
Additionally, service design coordination manages the resources needed throughout the service design stage to ensure they are planned, scheduled, and allocated appropriately across multiple teams and projects.
2. Service catalog management
Service catalog management (SCM) ensures that the service catalog is created, updated, and maintained with accurate and reliable information on all IT services. An ITIL service catalog documents information on all live IT services and any that are being prepared for delivery.
Your service catalog should include details such as:
- Service name and description
- Availability
- Service owner
- Prices
- Contacts
- Deliverables
- Ordering and request processes
- Service-level agreement (SLA) information
The service catalog should be divided into two primary categories: business services and supporting services.
Business services refer to all services that are visible and accessible to the end-user. Supporting services (or technical services) are any services IT needs to support the business services, and are only visible to IT personnel.
3. Service level management
ITIL service level management (SLM) is responsible for negotiating and managing service level agreements (SLAs). SLM provides a framework for defining SLAs and developing SLAs to ensure that all IT services are delivered as agreed and expected.
SLM involves several key activities:
- Identifying business requirements
- Defining the scope of services, schedules, recovery aspects, and service performance
- Translating business requirements into IT requirements
- Supporting the development of a service catalogue
- Conducting a gap analysis between business requirements and current services
- Determining the costs of services
- Drafting and refining SLAs in coordination with other business teams
- Implementing SLAs
- Measuring and reporting on SLA performance
Performing these activities ensures there is a process for continual improvement so the business can adapt their services to ever-changing business environments. SLM promotes communication and understanding between the business and customers, ensures appropriate infrastructure and resources are allocated to maintain SLAs, and improves cost management through the entire service design lifecycle.
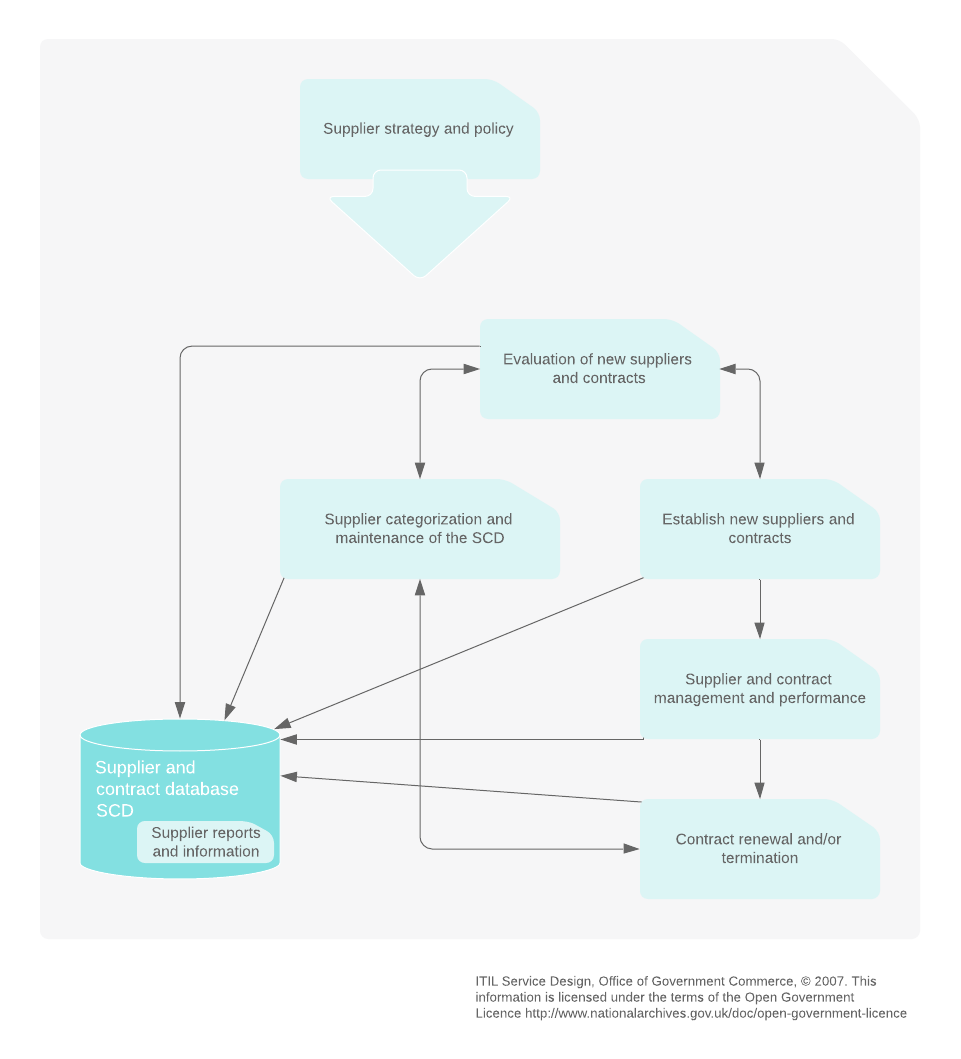
4. Supplier management
The ITIL supplier management process (formerly called ITIL contract management) focuses on managing supplier contracts to ensure they fulfill business requirements and SLAs in a cost effective way. Managers work closely with service level management and capacity management to ensure suppliers are delivering the right levels of service to meet service and quality needs.
The primary management steps include:
- Defining contract requirements
- Evaluating new suppliers and contracts and ensuring they align with SLAs and business goals
- Categorizing suppliers and contracts
- Establishing new suppliers and contracts
- Managing contracts and supplier performance
- Renewing or terminating contracts as performance and service needs dictate
Careful supplier management ensures good value for money spent and that contracts align with business goals.

5. Capacity management
The purpose of ITIL capacity management is to ensure that new and existing IT services have the capacity and support to meet SLA requirements. If there is a mismatch between the expected and needed capacity and how much the services are actually used, it can result in wasted resources, extra costs, and performance and quality issues.
There are three sub-processes within capacity management:
- Business capacity management
- Service capacity management
- Component capacity management
Together, these processes and activities ensure strategic capacity plans are in place, risks are mitigated, and capacity and performance issues are managed.

6. Availability management
Availability is the ability of a service to function properly, as designed and required. The purpose of ITIL availability management is to define, analyze, and plan all parts of IT service availability.
ITIL availability process activities include:
- Design services for availability: The purpose is to design the technical features and procedures needed for reliable availability of service.
- Availability testing: Test availability, recovery, and resilience mechanisms to confirm proper performance and diagnose potential availability problems.
- Availability monitoring and reporting: Track availability performance and report on any issues or risks to mitigate those risks and improve performance.
Availability is an ongoing process that ensures that the availability of services meets the current and future needs of the business, minimizes the impact of potential service unavailability, reduces reliability issues, and justifies costs for service availability provided.
7. Service continuity management
IT service continuity management (ITSCM) is an ongoing process that is both proactive and reactive. The purpose is to ensure the IT service provider can always deliver minimum levels of required services. This involves risk management and contingency planning for recovery in case there is a disruption in service.
Good continuity management prepares businesses to react quickly to service issues, reduces the impact of service disruption issues, minimizes costs of service disruption, and ensures IT services are restored in order of priority and business importance.
ITSCM stages
There are four main stages of the ITSCM process:
- Initiation
- Requirements and strategy
- Implementation
- Ongoing operation

8. Information security management
The goal of information security management (ISM) is to align IT and business security and effectively manage IT services through the entire service lifecycle.
Larger companies typically assign a security manager to oversee the end-to-end ITIL security management process. They are responsible for creating, sharing, and approving effective security measures and managing the overall security operations of IT services.
ITIL recommends implementing a set of five measures and controls to minimize threats and the impact of human errors:
- Preventative measures
- Reductive measures
- Detective measures
- Repressive measures
- Corrective measures
Together, these measures can help businesses address potential threats and mitigate risks to service design and delivery. However, ITIL security management is a continual process. Organizations should evaluate their security processes and policies regularly to ensure the business and its services are protected to the highest standards.

Lucidchart helps IT organizations collaborate and evolve to keep up with the increasing technology and business demands of modern companies.
Learn moreAbout Lucidchart
Lucidchart, a cloud-based intelligent diagramming application, is a core component of Lucid Software's Visual Collaboration Suite. This intuitive, cloud-based solution empowers teams to collaborate in real-time to build flowcharts, mockups, UML diagrams, customer journey maps, and more. Lucidchart propels teams forward to build the future faster. Lucid is proud to serve top businesses around the world, including customers such as Google, GE, and NBC Universal, and 99% of the Fortune 500. Lucid partners with industry leaders, including Google, Atlassian, and Microsoft. Since its founding, Lucid has received numerous awards for its products, business, and workplace culture. For more information, visit lucidchart.com.
Related articles
The 5 processes of ITIL service strategy
Service strategy helps organizations determine the types of services they should offer and the markets to target. Learn more about the five processes within the service strategy lifecycle stage to drive long-term growth and success.
How to communicate technical information to a non-technical audience
Your message may be complex—but you can still deliver it in a clear, compelling way. Review seven tips that developers, engineers, IT workers, and other technical professionals can use to communicate their ideas more effectively.
UML diagrams vs. SysML diagrams
In this article, we will explain what a UML diagram is, what a SysML diagram is, and the differences between the two.
Building a business architecture
This article focuses on business architecture. We’ll define what it is and how to design and implement a business architecture for your company.
Bring your bright ideas to life.
By registering, you agree to our Terms of Service and you acknowledge that you have read and understand our Privacy Policy.
