What is the consumer decision making process
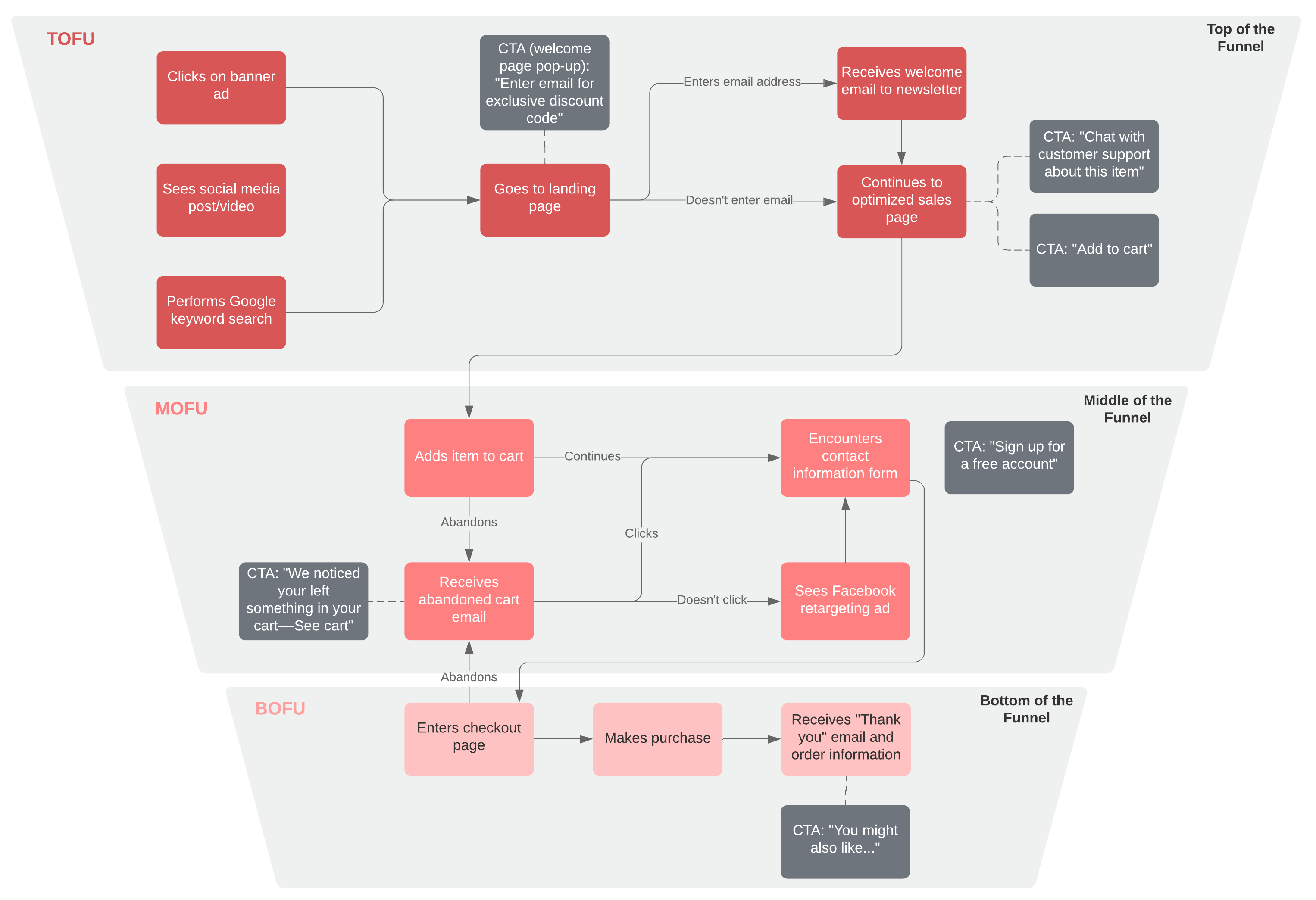
The consumer decision-making process involves five basic steps. This is the process by which consumers evaluate making a purchasing decision. The 5 steps are problem recognition, information search, alternatives evaluation, purchase decision and post-purchase evaluation.
5 steps of the consumer decision making process
- Problem recognition: Recognizes the need for a service or product
- Information search: Gathers information
- Alternatives evaluation: Weighs choices against comparable alternatives
- Purchase decision: Makes actual purchase
- Post-purchase evaluation: Reflects on the purchase they made
The consumer decision-making process can seem mysterious, but all consumers go through basic steps when making a purchase to determine what products and services will best fit their needs.
Think about your own thought process when buying something—especially when it’s something big, like a car. You consider what you need, research, and compare your options before making the decision to buy. Afterward, you often wonder if you made the right call.
If you work in sales or marketing, make more of an impact by putting yourself in the customer’s shoes and reviewing the steps in the consumer decision-making process.
Steps in the consumer decision process
Generally speaking, the consumer decision-making process involves five basic steps.
1. Problem recognition
The first step of the consumer decision-making process is recognizing the need for a service or product. Need recognition, whether prompted internally or externally, results in the same response: a want. Once consumers recognize a want, they need to gather information to understand how they can fulfill that want, which leads to step two.
But how can you influence consumers at this stage? Since internal stimulus comes from within and includes basic impulses like hunger or a change in lifestyle, focus your sales and marketing efforts on external stimulus.
Develop a comprehensive brand campaign to build brand awareness and recognition––you want consumers to know you and trust you. Most importantly, you want them to feel like they have a problem only you can solve.
Example: Winter is coming. This particular customer has several light jackets, but she’ll need a heavy-duty winter coat if she’s going to survive the snow and lower temperatures.
2. Information search
When researching their options, consumers again rely on internal and external factors, as well as past interactions with a product or brand, both positive and negative. In the information stage, they may browse through options at a physical location or consult online resources, such as Google or customer reviews.
Your job as a brand is to give the potential customer access to the information they want, with the hopes that they decide to purchase your product or service. Create a funnel and plan out the types of content that people will need. Present yourself as a trustworthy source of knowledge and information.
Another important strategy is word of mouth—since consumers trust each other more than they do businesses, make sure to include consumer-generated content, like customer reviews or video testimonials, on your website.
Example: The customer searches “women’s winter coats” on Google to see what options are out there. When she sees someone with a cute coat, she asks them where they bought it and what they think of that brand.
3. Alternatives evaluation
At this point in the consumer decision-making process, prospective buyers have developed criteria for what they want in a product. Now they weigh their prospective choices against comparable alternatives.
Alternatives may present themselves in the form of lower prices, additional product benefits, product availability, or something as personal as color or style options. Your marketing material should be geared towards convincing consumers that your product is superior to other alternatives. Be ready to overcome objections—e.g., in sales calls, know your competitors so you can answer questions and compare benefits.
Example: The customer compares a few brands that she likes. She knows that she wants a brightly colored coat that will complement the rest of her wardrobe, and though she would rather spend less money, she also wants to find a coat made from sustainable materials.
4. Purchase decision
This is the moment the consumer has been waiting for: the purchase. Once they have gathered all the facts, including feedback from previous customers, consumers should arrive at a logical conclusion on the product or service to purchase.
If you’ve done your job correctly, the consumer will recognize that your product is the best option and decide to purchase it.
Example: The customer finds a pink winter coat that’s on sale for 20% off. After confirming that the brand uses sustainable materials and asking friends for their feedback, she orders the coat online.
5. Post-purchase evaluation
This part of the consumer decision-making process involves reflection from both the consumer and the seller. As a seller, you should try to gauge the following:
- Did the purchase meet the need the consumer identified?
- Is the customer happy with the purchase?
- How can you continue to engage with this customer?
Remember, it’s your job to ensure your customer continues to have a positive experience with your product. Post-purchase engagement could include follow-up emails, discount coupons, and newsletters to entice the customer to make an additional purchase. You want to gain life-long customers, and in an age where anyone can leave an online review, it’s more important than ever to keep customers happy.
Tools to better understand your customer
Putting yourself in the customer’s shoes can help you steer consumers towards your product. Here are some tools to help you analyze their decision-making process and refine your brand marketing and sales tactics.
Customer journey map
A customer journey map visualizes a hypothetical customer’s actions. Use it to empathize with your customers as they go through a specific process or try to complete a purchase. Map out the actions the customer is likely to take.
Learn how to make a customer journey map to understand the decision-making process for your product/service.

Empathy map
Empathy maps help teams understand the customer’s mindset when dealing with a product or service. They can be used for personas or specific customer types. Empathy mapping is often most helpful at the beginning of a new project. Collaborate as a team to quickly get inside the heads of your customers during every step of product development, testing, and release.
Learn how empathy maps work so you can understand your customers better and make customer-oriented decisions.

User personas
Based on user research or past user interactions, user persona cards construct fictional or composite personas that break down and organize your data into distinctive types of users. Build a more human picture of your users and understand your user base better by creating user personas for the various types of users for your product or service.

Understanding the consumer decision-making process is key if you want to attract more customers and get them to make that crucial purchase. Use this process and the tools above to tune in to consumers and genuinely understand how to reach them.

About Lucidchart
Lucidchart, a cloud-based intelligent diagramming application, is a core component of Lucid Software's Visual Collaboration Suite. This intuitive, cloud-based solution empowers teams to collaborate in real-time to build flowcharts, mockups, UML diagrams, customer journey maps, and more. Lucidchart propels teams forward to build the future faster. Lucid is proud to serve top businesses around the world, including customers such as Google, GE, and NBC Universal, and 99% of the Fortune 500. Lucid partners with industry leaders, including Google, Atlassian, and Microsoft. Since its founding, Lucid has received numerous awards for its products, business, and workplace culture. For more information, visit lucidchart.com.
Related articles
How to make a decision tree in Excel
Use this guide to learn how to make a decision tree in Microsoft Excel—either directly in Excel using Shapes or using a simple Lucidchart integration.
9 templates for marketers
Whether you specialize in a specific marketing role or you wear many different hats on a small team, we’ve rounded up nine marketing templates to make your job easier.
Bring your bright ideas to life.
By registering, you agree to our Terms of Service and you acknowledge that you have read and understand our Privacy Policy.

