
Project Management for Beginners
Lucid Content
Reading time: about 7 min
If you’ve ever worked under the guidance of a project manager, you know how indispensable one is to the success of your project. The role of project manager is so paramount to a business that entire companies depend on their competence; after all, if a large project fails, it could spell disaster for an organization’s bottom line.
But you don’t need to be an official project manager to wind up managing projects, which is why we’ve compiled this guide to project management for beginners.
Follow our project management tutorial below to gain the fundamentals of project management and become the kind of organized project superstar that will gain you eternal fame and fortune… or at least a round of applause in the next team meeting.
What is project management?
Project management is the process of taking a task through its entire process—from initial stages to completion—to achieve certain goals. For instance, if you’re building a new software project, as a project manager, your role would be to oversee, guide, track, and analyze the entire process of bringing that new software to fruition.
Before we dive into how to manage a project, here’s a quick word of advice and encouragement: The best project managers aren’t necessarily incredible at managing people or supremely knowledgeable about business. What they are, however, is organized.
Effective project management comes down to keeping track of every aspect of the project and making sure everyone knows what their roles are and what needs to be completed by when. Without organization, no project can succeed.
Why project management matters
If this all sounds like a whole lot of work, you’re right: It is. But good project management is how the best companies in the world perform. You’ll also find that, while everything looks straightforward on paper, humans are innately complex, so you’ll need to account for variables like team members fighting, getting sick, and being obstinate. Ultimately, project management is more about managing people and less about managing steps.
But how else will this initiative benefit your company? Project management, when executed effectively, can result in:
- More realistic project planning, including budgets and timelines
- Clear focus and objectives
- Strategic alignment between stakeholders and cross-functional teams
- Designated processes that help teams be proactive
- Quality control
- Reduced costs
For more information on any of these benefits, check out this article on 6 reasons why project management is so important.
Oh, and always keep track of the projects you manage. It’s an important part of your resume and will prepare you for more advanced roles in the future.
Project management lingo
Like many other areas of business, project management has its own language, with terms like “scope creep,” “bandwidth,” and “deliverables.” Take a moment to learn the jargon with our comprehensive guide. Once you start speaking like a project manager, you’ll begin feeling more confident in your abilities.
Project management methodologies
There’s no one right way to manage a project. Thank goodness for that, because different projects require different management styles. Lucidchart offers templates for every type of methodology.
We’ve linked to some of the major project management methodologies below, along with a quick summary for each. If it sounds like the methodology might be a good fit, be sure to read the linked article for a more detailed introduction to get you help started.
Waterfall project management methodology
This is the “domino style” of project management methodology: The next step of the project can’t be started until the previous step is completed, and you cannot return to a previous phase without restarting the entire project.
Waterfall began in industries like manufacturing and constructions, where project phase must happen in sequence. While this method is straightforward, it’s not very practical for constantly evolving industries like software development. Experts suggest the waterfall project management methodology if your project requirements are fixed and time and budget are variable.
Agile project management methodology
Agile is an extremely popular management method, but it’s different from the other methodologies in this list in that it’s more of a mindset than a prescriptive tool. It “rejects sequential phases and relies on simultaneous, incremental work across various departments,” so team members understand how their individual work benefits the organization as a whole. Agile project management emphasizes teamwork and the synthesis of many different mini-tasks.
Agile can be applied in many ways, including the kanban, scrum, and rapid application development methodologies (mentioned below).
Kanban project management methodology
The Kanban methodology is a visual system that works much like arranging index cards on a whiteboard. The Kanban board consists of clearly labeled columns that show work yet to be done, work in progress, and finished work. Although Lucidchart can help teams make any of these project management methodologies visual, this one If you’re highly visual, this may be a good method for you.

Scrum project management
Scrum is normally used for software development and “...favors incremental and iterative phases of production to deliver functional products faster and with more frequency.” Scrum lets teams think creatively as they move towards a common goal: By prioritizing and completing work in sprints (typically two-week periods), teams can complete increments of work faster.
Rapid application development
Primarily used in software development, rapid application development is another style of agile development. As the name implies, speed is prioritized here, so if you have a project that has a tight deadline (or if you generally have a fast-paced company that routinely has tight deadlines), this may be the right approach for you.
PRINCE2 project management methodology
PRINCE2 stands for “PRojects IN Controlled Environments.” PRINCE2 keeps the business objectives in mind throughout the project, and work is managed in stages.
Critical chain project management methodology
Critical chain project management helps identify both resource and task dependencies to help complete projects as efficiently as possible. Use this style when you want to eliminate waste and focus on efficiency.
At Lucidchart, we know that visuals can help you reach better decisions, so we’ve created a flowchart to help you determine which project management methodologies is the ideal fit for your team and your business.
How to manage a project in 4 steps
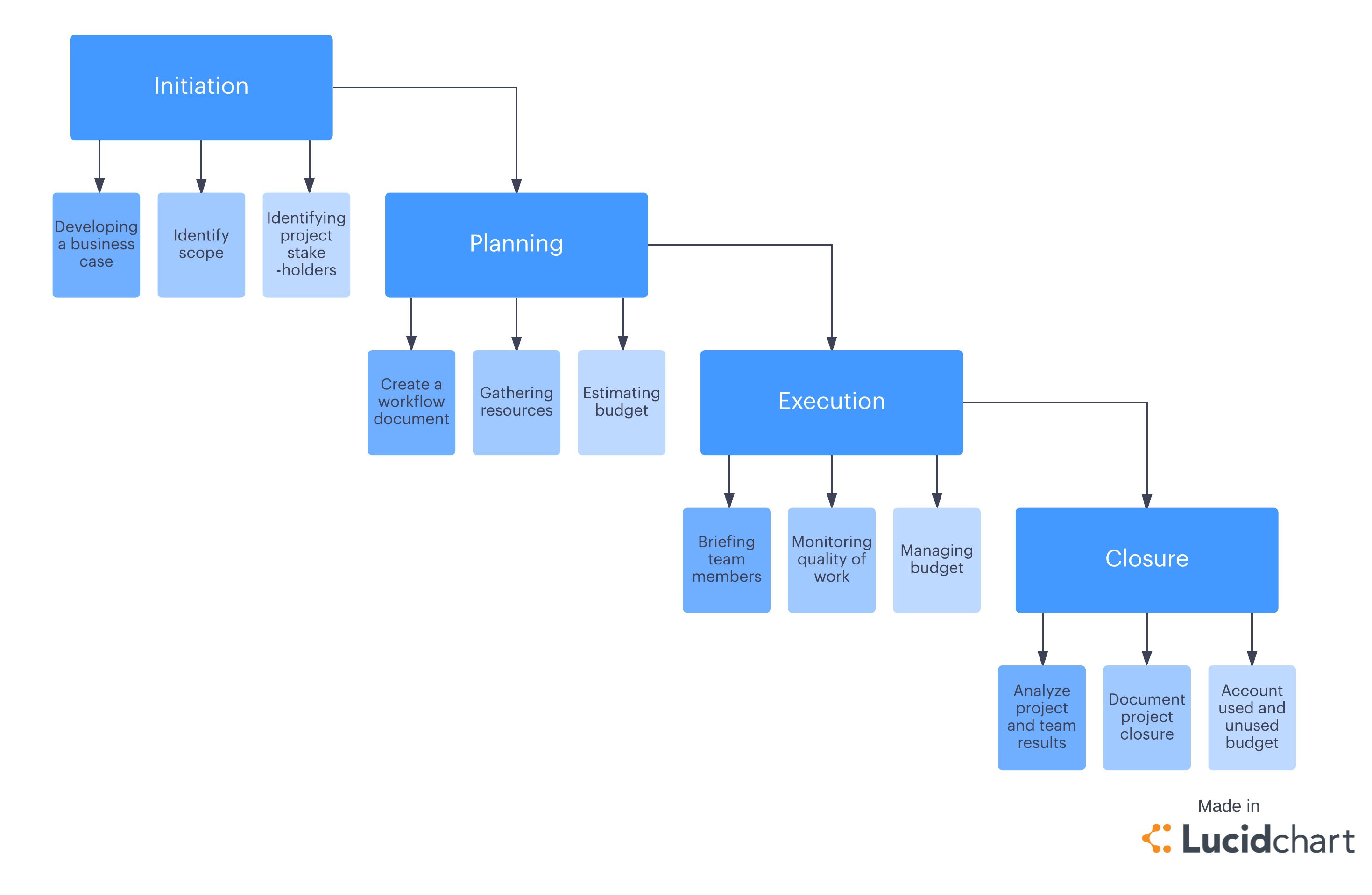
A project management tutorial wouldn’t be complete without breaking down the main phases of the project management life cycle: initiation, planning, execution, and closure. For more guidance, check out our guide to the 4 phases of project management.
1. Define your project
You can’t complete a project if you don’t know what the project is. Before you begin anything, clearly articulate:
- Goal of the project
- Business case, including benefits and problems the project will solve
- Scope
- Deliverables
- Key stakeholders
- Project manager
2. Start planning
After you’ve determined what the project should achieve, you can solidify your project plan. At this stage, you’ll put together resources, a budget, and a timeline, including major milestones and deadlines.
3. Monitor process
At this stage, the project manager needs to keep the project moving. You may find it useful to hold daily meetings, touch base individually with members of your team, or even have weekly or daily email updates. Address bottlenecks and other issues as they occur.
4. Conduct post-mortems
Your first project management experience likely won’t go perfectly. Project management, like most things, gets easier the more often you do it, but one important aspect to becoming a better manager is understanding what went right and what went wrong on your previous project. Evaluating the success of each project will help your team perform better and help you become a better project manager.
Choose the right software
Before you begin defining your project, choose the project management software you’ll be using. Good project management software will keep track of everything—each team member can upload files, tag you and other co-workers in comments, and give you high-level views of the project.
We live in the day of great project management tools and free project management templates, so don’t drive yourself crazy using a spreadsheet. Lucidchart is a great choice for managing projects: In this versatile visual workspace, you can clearly delineate tasks and convey a project’s status to stakeholders. Give it a try when you start your free account today.
Sign up freeAbout Lucidchart
Lucidchart, a cloud-based intelligent diagramming application, is a core component of Lucid Software's Visual Collaboration Suite. This intuitive, cloud-based solution empowers teams to collaborate in real-time to build flowcharts, mockups, UML diagrams, customer journey maps, and more. Lucidchart propels teams forward to build the future faster. Lucid is proud to serve top businesses around the world, including customers such as Google, GE, and NBC Universal, and 99% of the Fortune 500. Lucid partners with industry leaders, including Google, Atlassian, and Microsoft. Since its founding, Lucid has received numerous awards for its products, business, and workplace culture. For more information, visit lucidchart.com.
Related articles
5 Project Management Principles
Though the finer points may diverge, the basic principles of project management remain the same. Learn the five key principles of project management and how you can use them as a backbone to making each day—and each project—more successful.
A beginner’s guide to project management jargon
What is "scope creep"? What do you mean by "scalable"? Learn common project management terms, plus the ways you can best communicate with your team.
Bring your bright ideas to life.
By registering, you agree to our Terms of Service and you acknowledge that you have read and understand our Privacy Policy.







