
12 templates for sales managers
Reading time: about 4 min
Sales managers wear a lot of different hats and are responsible for a variety of goals.
In this post, we’ll discuss some Lucidchart templates you can use to make your life easier as you set up processes and track your sales team’s performance.
Templates for setting up processes
Sales funnel
This sales funnel template is modeled after an AIDA (awareness, interest, decision, action) approach. Each stage of the funnel represents potential customers who will buy your product. Each stage represents fewer potential customers because those who are unqualified or uninterested will drop off along the journey until you close the deal at the bottom of the funnel.
Marketing and sales service level agreement
A marketing and sales service level agreement is a kind of contract between the two departments that outlines processes, actions, timeline, goals, and objectives that each are responsible for to ensure growth for the business. A service level agreement helps your teams to communicate and collaborate more effectively.
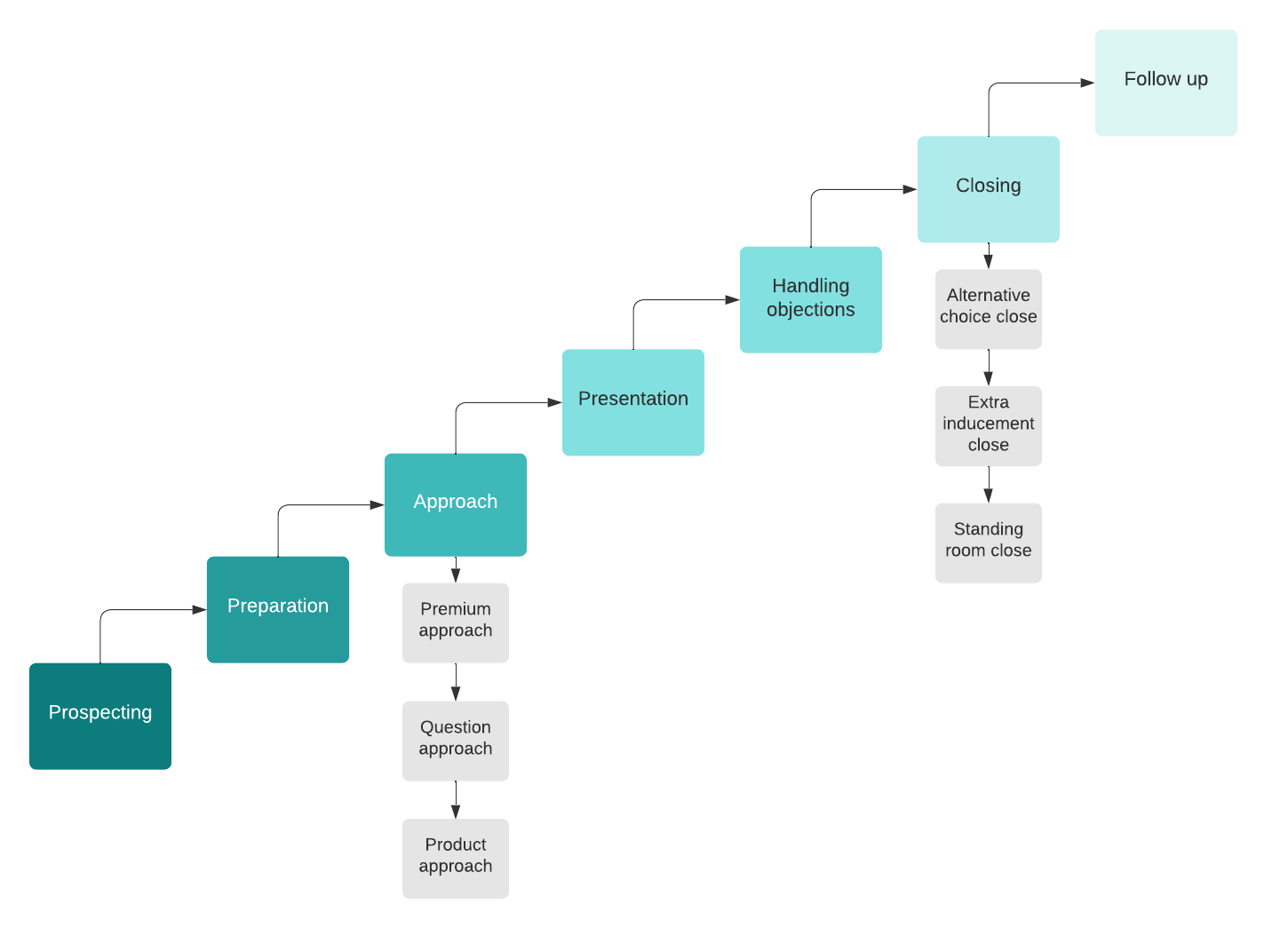
7-step sales process
The sales process includes these seven steps: prospecting, preparation, approach, presentation, handling objections, closing, and follow-up. The first three steps include research to determine what your prospects want or need. The fourth step involves presenting how your product can meet those needs. The remaining steps are used to address customer concerns, close the deal, and work to retain customer loyalty.
Use this 7-step sales process template as a guide for developing a process that works for you and your team.
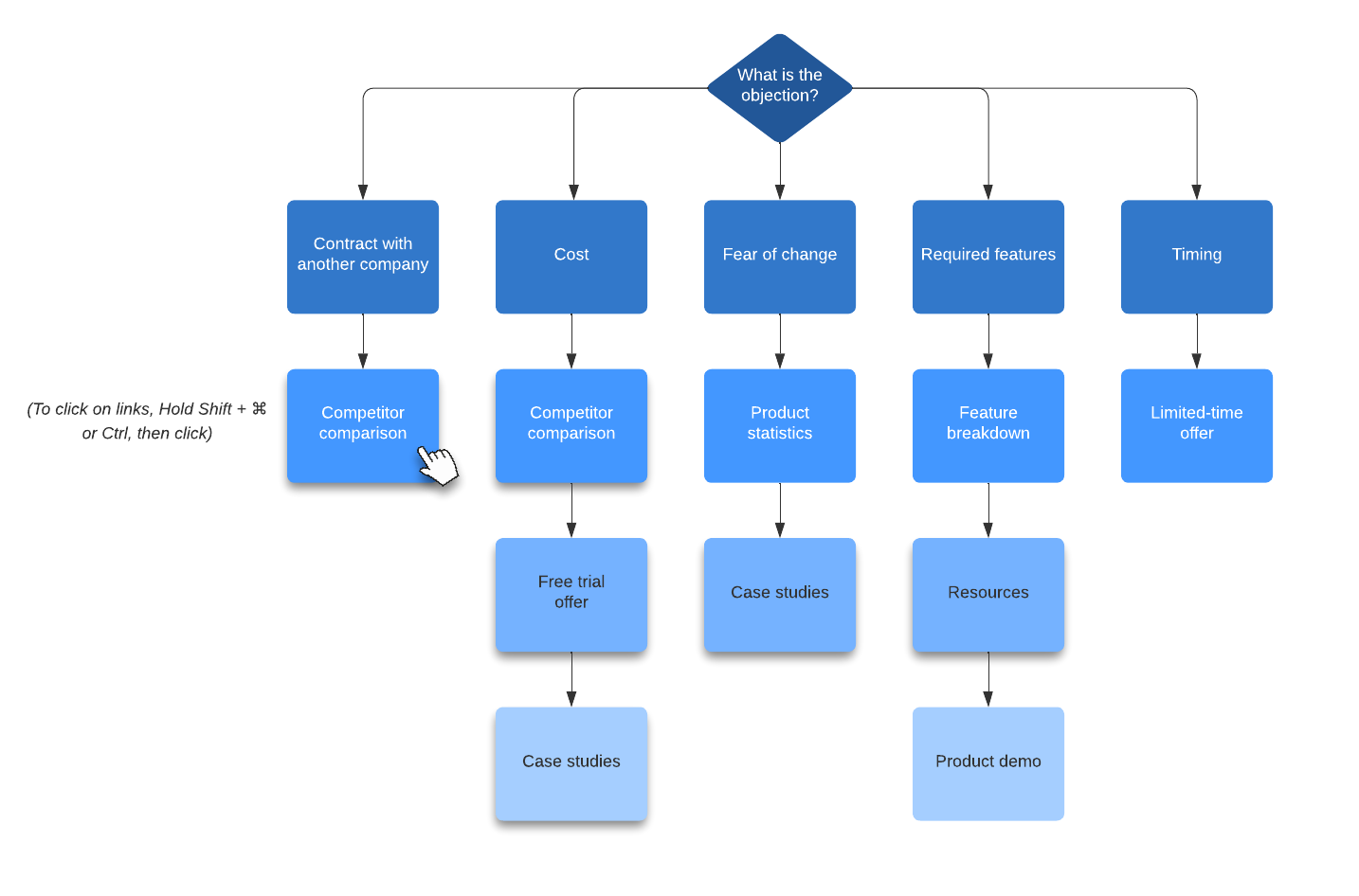
Objections flowchart
Prospects might have objections to or doubts about your products or brand. An objections flowchart can help you to anticipate what some of these objections might be so you can be better prepared to address them.
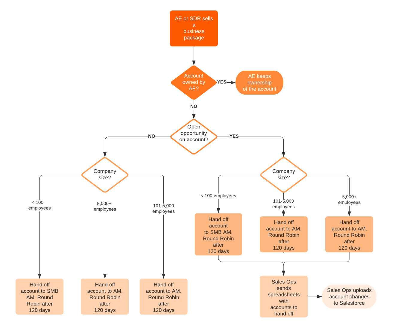
Owned accounts
This owned accounts template can be used to map how sales representatives should process leads and hand off leads to account managers. Customize this flowchart to define which type of accounts go to specific managers.
Account prioritization
This account prioritization template can help you to determine which of your customer accounts are the most valuable—including the actual vs. potential value of each account. That way, you’ll know where to focus your efforts.
Templates for tracking sales performance
KPI and sales activity dashboard
Customize this KPI and sales activity dashboard to keep track of how your sales team is performing against your goals.
Lead funnel dashboard
This example of a lead funnel dashboard helps you to understand how well your sales and marketing teams are working together. Customize this dashboard to track data that helps you to identify what’s working well and what needs to be refined.
Sales leaderboard
You can customize this sales leaderboard to show how sales representatives are tracking toward meeting their sales quotas. Making the dashboard easily accessible can keep everybody on track and help motivate the team to reach their full potential.
Sales territory map and leaderboard
This sales territory map and leaderboard lets you track the progress of sales teams in various territories throughout the world. This can give you insight into the strengths and weaknesses in each territory. An analysis of these strengths and weaknesses can help you to compare and contrast trends and patterns that work well in one market so you can determine why they don’t work in other markets. Your analysis can also help you to identify where the leaders in each sales territory might need some additional training.
Like the sales leaderboard, a sales territory map and leaderboard can be good for motivating your sales teams as they measure their success against other territories.
Sales product performance dashboard
Customize this sales product performance dashboard to visualize which products are best sellers, which marketing campaigns are working, and so on.
Team member performance
This sales performance template lets you track individual team member performance. You can use Lucidchart’s data linking features to automatically populate your diagrams with data like sales rep name, assigned territory, assigned products, performance against quotas, etc. This type of diagram gives you a good overview of how well each team member is doing.

Try out these templates and dozens more by signing up for a Lucidchart account.
Sign up nowAbout Lucidchart
Lucidchart, a cloud-based intelligent diagramming application, is a core component of Lucid Software's Visual Collaboration Suite. This intuitive, cloud-based solution empowers teams to collaborate in real-time to build flowcharts, mockups, UML diagrams, customer journey maps, and more. Lucidchart propels teams forward to build the future faster. Lucid is proud to serve top businesses around the world, including customers such as Google, GE, and NBC Universal, and 99% of the Fortune 500. Lucid partners with industry leaders, including Google, Atlassian, and Microsoft. Since its founding, Lucid has received numerous awards for its products, business, and workplace culture. For more information, visit lucidchart.com.
Related articles
How to forecast sales: A pocket guide for sales managers
Sales forecasting is an imprecise art—but with our guide, you can learn how to make valuable, more accurate predictions that inform your business decisions. Review factors you should consider and common methods to use.
3 surefire ways to improve sales performance
Want your sales team to close bigger deals faster? Set your team up for success—this article lists several proven methods to increase sales performance, such as defining your sales process and communicating regularly with your reps.
Bring your bright ideas to life.
By registering, you agree to our Terms of Service and you acknowledge that you have read and understand our Privacy Policy.











