Employee turnover is inevitable—and while it’s never easy, managing those transitions is an important and valuable investment for companies.
Ideally, you want to part ways on good terms with the employees who move on. But the transition process can be cumbersome and employees often leave feeling dissatisfied, disrespected, or otherwise unimpressed with their experience.
A strong offboarding program can help HR avoid common pitfalls in the employee exit process and improve the overall transition for both sides.
What is offboarding?
You’ve probably heard of onboarding—when a new employee joins your ranks, you take steps to introduce them to the team, culture, tools, and knowledge base of the organization so they are equipped to succeed in their new role.
In contrast, offboarding manages the employee experience at the end of their tenure with the organization. Offboarding covers all the steps necessary to successfully part ways with an employee following their resignation or termination.
When done well, a clear offboarding process ensures a smooth transition for both the company and the departing employee.
Why you need an offboarding process
We’ve already touted the importance of creating an employee termination process. But the truth is that the work isn’t done when the termination (or resignation) is official. What comes next is a crucial part of your employee lifecycle and organizational success in the long run.
There is a laundry list of to-dos for both HR and the employee during the exit period. The employee will need to return any company-issued resources (such as a laptop or mobile phone), hand in their ID badge, and clear their desk.
HR will also have to handle all the necessary paperwork (such as benefits documentation, signed resignation, NDA agreements, etc.) on top of managing the team response and monitoring morale.
Without a clear process in place, it’s easy for important steps to fall through the cracks—opening up the company to potential security risks or legal threats, and possibly damaging the relationship with the outgoing employee.
An offboarding process makes this transition easier for both parties.
Offboarding helps companies:
- Mitigate security risks (e.g., reclaiming company assets and revoking employee access to company accounts).
- Prevent legal issues (such as contract disputes, compensation, or wrongful termination).
- Manage the logistical challenges of transitioning the work/team.
- Get valuable feedback for improvement.
- Part ways on the best possible terms.
While offboarding does take extra effort, the reward is worth it. The Aberdeen Group found that companies who invested in a formal offboarding process saw higher employee retention and engagement.
Offboarding best practices
The exact process you follow will differ based on the size of your company, the employee’s position in the company, and the nature of their departure. Use the following checklist and best practices as a guide to create your own custom offboarding program.
Note: The offboarding process and timeline will be different for layoffs or terminations.
Phase 1: Manage the resignation process
When an employee tenders their resignation, it’s time for HR to jump in and begin the offboarding process.
- Document the contract termination: Have the employee sign a formal letter of resignation for your records.
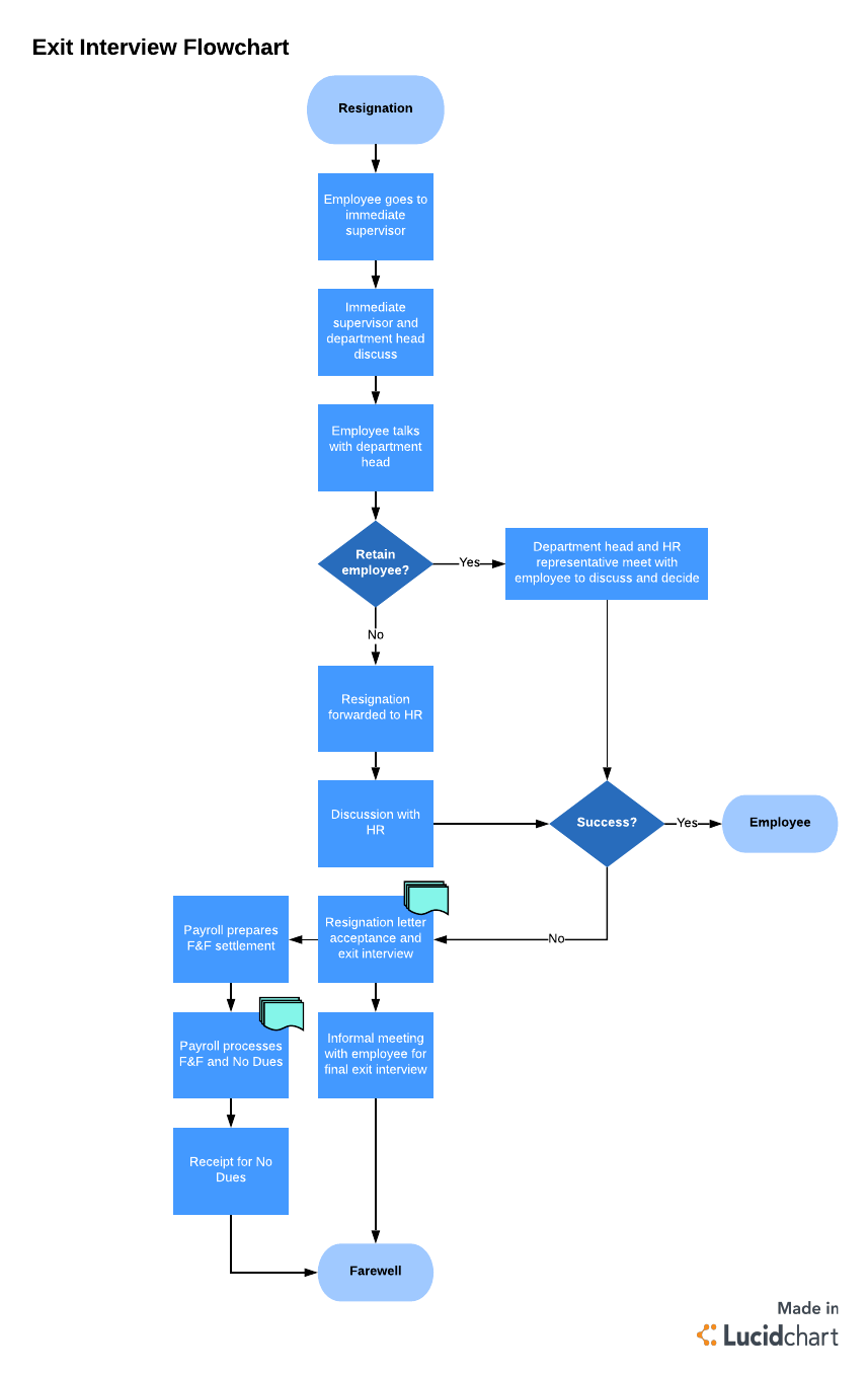
- Schedule an exit interview: Plan a time to meet with the employee before they leave to get feedback on their experience with the company, their role, and reasons for leaving. The exit interview is one of the last interactions the employee will have with your organization, so it’s important to make it a priority and come prepared.
- Notify their team: Don’t let gossip get ahead of you. Let the team know of the employee’s upcoming departure and monitor the team’s reaction and needs. Keep lines of communication open to ensure the team is supported and confident moving forward.
- Communicate with clients: If the employee was client-facing, create a plan of action for notifying their clients and managing the client handoffs (e.g., identify who will be taking over the accounts and make sure they have the information and resources needed for a smooth transition).
Phase 2: Prepare the paperwork
- Review contracts and NDAs: Conduct a final review of the employee’s contract to make sure all items are in order. You may want to review any non-disclosure agreements with the employee before they leave to clarify any lingering questions.
- Prepare compensation, benefits, and tax documents: Once you know an employee is leaving, work with accounting to review the employee compensation package and tax information to ensure everything is in order. This process might include:
- Processing outstanding employee reimbursements
- Confirming that employee doesn’t owe reimbursement for bonuses or paid time off
- Preparing tax and benefits documentation for the employee to take before they leave
Phase 3: Plan the work handoff process
To ensure a smooth transition and no interruption in production or services, you’ll need to plan a handoff process. Work with the employee and/or their manager to identify what needs to be done.
- Determine who will be the replacement: Who will take over the old employee’s role? Will the work be redistributed across multiple people?
- Identify training needs: Once you know who will be taking over, identify what training they will need. Will the employee train their replacement? Are there any skills gaps that need to be addressed?
- Prepare information/files/documentation for handoff: Have the employee gather any information or files their replacement will need access to, including passwords, account lists, client info, procedural notes, etc.
- Create a to-do list for final projects and deliverables: Work with the employee to determine how they will tie up their ongoing projects. What deliverables or milestones are they responsible for before they leave? Make sure you (or their manager) follows up so there aren’t any loose ends.
Phase 4: Create an employee checklist
As you work on the other logistics of exit management, have the employee go through their own final checklist.
- Return company equipment: Any company-issued equipment or assets need to be returned before the employee leaves. These assets might include:
- ID badge
- Laptops
- Mobile phones
- Uniforms
- Keys
- Parking permits
- Company credit cards
- Remove personal effects: The employee should clear their desk or locker of any personal items they may have brought to the office.
- Organize records, files, or training materials: The employee should prepare and organize any information and documents they will be passing on to the replacement. Advise them to label files clearly so it’s easy to find and access the right information.
Phase 5: Promptly reset accounts
Waiting to close down email accounts, change passwords, or revoke access to proprietary platforms and resources leaves the company open to security breaches. It can also create confusion and communication roadblocks. Work with IT to promptly reset the employee’s accounts, including:
- Removing employee access to email and other systems and internal platforms.
- Changing passwords to any company accounts the employee had access to
- Notifying relevant teams or points of contact of the personnel change
- Redirecting emails and calls to the new employee/point of contact
- Updating the company org chart
- Removing the employee from company calendars and meetings
Phase 6: Tie it all up
The offboarding process can be complex and dry. But don’t forget that at the end of the day, you are managing a relationship with another person.
Make your last impression a good one by treating the employee with respect and demonstrating how much you value their contribution to the company during their tenure.
As appropriate, consider:
- Writing a thank-you note
- Giving them a personalized gift
- Sending a “farewell” card around the office for the team to sign
- Throwing a farewell party to send them off on a good note
Streamline your offboarding process with Lucidchart
Implementing a documented offboarding program helps HR teams manage the exit experience consistently and confidently. But keeping your process organized and accessible can be a challenge. Lucidchart can help.
Lucidchart is a cloud-based visual workspace that supports HR teams at every step of the offboarding process.
Use Lucidchart to create clear and dynamic offboarding process flowcharts for every team and situation. Whether that’s a flowchart listing the IT offboarding checklist, an exit interview script, or company org charts, with Lucidchart, you’ll have a smooth transition every time.
About Lucidchart
Lucidchart, a cloud-based intelligent diagramming application, is a core component of Lucid Software's Visual Collaboration Suite. This intuitive, cloud-based solution empowers teams to collaborate in real-time to build flowcharts, mockups, UML diagrams, customer journey maps, and more. Lucidchart propels teams forward to build the future faster. Lucid is proud to serve top businesses around the world, including customers such as Google, GE, and NBC Universal, and 99% of the Fortune 500. Lucid partners with industry leaders, including Google, Atlassian, and Microsoft. Since its founding, Lucid has received numerous awards for its products, business, and workplace culture. For more information, visit lucidchart.com.
Related articles
Aligning human resources and business strategy
Few departments have a better bird’s-eye view of the entire organization than human resources. Learn what part human resources plays in the strategic planning process and how HR professionals can align their goals with the overall company strategy.
What does HR actually do? 11 key responsibilities
Everyone knows that HR is an important department in your organization, but few employees know why. Read our in-depth description of what the HR department does (or what they should be doing) to meet the needs of employees.
Bring your bright ideas to life.
By registering, you agree to our Terms of Service and you acknowledge that you have read and understand our Privacy Policy.

