Some of our best ideas and biggest problems can turn into great products for customers. But, not every great product succeeds. In fact, up to 40% of new products fail. So what makes the difference?
There are many reasons a product might fail, but it often comes down to your marketing mix, or the 4 Ps of marketing. The 4 Ps of marketingâproduct, price, place, promotionâare the core factors impacting how you market your product. Understanding these factors will help you target your product to the right people, in the right place, at the right time. Itâs all about finding the right mix.
Whether youâre still in the napkin-sketching phases or making changes to an existing product, a marketing mix could be your golden ticket to developing a product that rises above your competition and brings value right to the customer.
Hereâs how to use the 4 Ps of marketing to develop a winning marketing mix.
What are the 4 Ps of marketing?
The 4 Ps of marketing are the core factors involved in marketing your product. The 4 Ps of marketing are often used synonymously with marketing mix but should be thought of as the ingredients to include in your recipe or personal marketing mix, where you decide what, when, and how much goes into your business. Your mix will vary depending on your product, industry, and the stage you are in, such as launch or iteration.
The original 4 Ps are:
- Product
- Price
- Place
- Promotion
The 4 Ps have become 8 Ps of marketing in recent years in response to changes within the marketing industry, especially the Internet. The extended list of Ps proposes additional elements to consider for better results in a successful marketing strategy. The 8 Ps of marketing include the first four but add:
- People
- Process
- Physical evidence
- Performance
Product
Your product is a tangible item or a solution, service, or experience. Although you probably believe your product is worthwhile, conduct market research to decide what customers want or need and to determine what makes your product unique. Make decisions with the customer in mind as you consider the design, technology, packaging, branding, quality, experience, and ease of use.
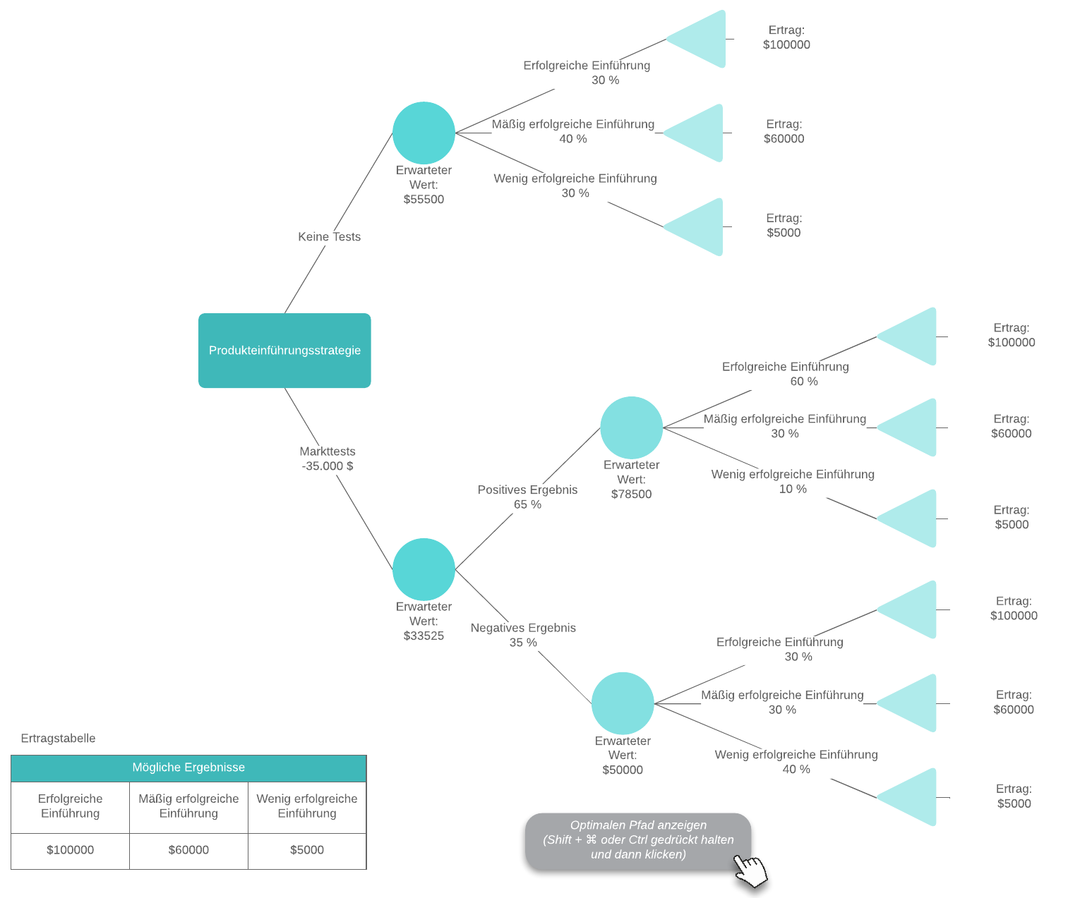
You can determine the sustainability of your product by visualizing the product life cycle with Lucidchart. Plan for growth, maturity, and potential sales decline using a decision tree template. If you do this before you go to market, you can better anticipate and mitigate potential challenges after your product goes to market.
Price
Your price is influenced by many factors, such as manufacturing and distribution costs, competitors, and customer perception. Determine how to structure your pricing based on these factors, but also determine if there will be flux in order to gain additional particular target groups.
For example, if youâre a software company, you may offer a free version and a premium version, but will you offer discounts to certain groups or organizations such as teachers or university students?
Remain flexible, because over time your initial price will inevitably change in order to yield maximum profits and match the quality of the product.
Place
Place refers to the locations where your products can be purchased or accessed. For example, you may offer certain products in a retail store while others are only offered online. Or, maybe customers need to sign up for a cloud-based platform, install software, or download a mobile app. Offer your product in the most convenient way possible, as its success may be contingent on the complexity and length a customer has to go to get it.
Promotion
Promotion is how you communicate your product or service to customers. It involves everything from advertising to sales strategies to public relations, email, social media, and more. While the goal is probably leads and conversions, donât underestimate opportunities for user engagement and brand and product education.
Decide how you plan to promote and maximize the visibility of your product, but donât feel the need to plan all your promotions at once. As your product grows and evolves, so will your promotion strategy. You can apply any of the Ps at any stage of your marketing strategy, not just for initial launches.
People
The people component encompasses all the people who work on and sell the product or service, but also those who assist customers. Your employees are the primary group and will likely be made up of management, sales, and customer service. For example, if your product requires a multi-step download and installation on a specific operating system, you will want to establish a customer support team.
You can create a swimlane diagram, org chart, or multi-set diagram using Lucidchart templates to delineate these roles early on, prevent confusion about who does what, and visualize how each department works together to deliver a positive product and experience for customers.
Process
The process is the steps to deliver the product to the customer. Within your organization, review how efficiently work is completed and managed. For example, you might look at sales processes or even your go-to-market plan. Whether you are refining your current marketing mix or launching a new one, there are always opportunities to make business process improvements.
Physical evidence
Physical evidence can take on two forms. First, it can indicate that a service took place, such as packaging, receipts, tracking methods, paperwork, and invoices. This is important for documentation purposes and best practices. Another form of evidence is visible parts of your business that a customer sees prior to buying or engaging with your product. This includes signage, brochures, websites, and advertising. Well-crafted and strategic branding can improve your physical evidence and set you apart from your competition.
Performance
While this element is newer, it tends to set the good products and businesses from the great ones, even those with well thought out marketing mixes. Performance should be focused on identifying your KPIs and defining what success looks like, but also on knowing when to make changes. Great companies and products are continuously improving and making decisions in order to do better and deliver the best to customers. Look beyond barely hitting benchmarks and outperform insteadâfor your business, for your employees, and for your customers.
What is a marketing mix?
A marketing mix is the specific combination of strategies, tactics, and practices a business uses to promote and position its product in the market. The 4 Ps of marketing (or 8 Ps of marketing) are the main elements that define your marketing mix.
Marketing mix vs. marketing strategy vs. marketing planÂ
A marketing mix is not the same thing as your marketing strategy or your marketing plan. There is some overlap, as you will use elements of your marketing mix to execute your plan and strategy. Letâs quickly differentiate the marketing mix from your strategy and plan.
- Marketing strategy: The general intentions of your business and the broader, long-term vision of your product. This can range anywhere from one year to 10 years in the future.
- Marketing plan: A marketing plan is a roadmap for your strategy that has more focused goals in shorter time lengths, ranging from 90 days to 12 months.
- Marketing mix: A conceptual decision-making framework designed to help businesses meet corporate objectives while creating value for customers. It uses a mix of controllable elementsâthe 4 Ps of marketingâthat can be used to steer initial product launches and subsequent marketing campaigns.
So, the marketing mix is a combination of factors that influence each other and affect who you market to, when, and howâhence why itâs called a mix. It provides broad levels for any business to build the right product, in the right place, at the right time, at the right price.
It may sound easy, but this actually requires rigorous market research and consultation with several departments and key players, including users, employees, and stakeholders. The 4 Ps of marketing is a guiding set of factors to consider that helps businesses replace oversight and lack of preparation with product viability, value, and profit.
Whatâs the value of the marketing mix and the Ps?
Although marketing mixes can become complex and require many detailed conversations, they can save you time and money in the long runâthey might even save your company or put you far ahead of your competitors. A clearly defined marketing mix replaces assumptions with informed decisions and guides stakeholders and teams through product launches, iterations, and subsequent marketing campaigns.
Your marketing mix can help you do the following:
- Define your target market.
- Streamline product offering.
- Refine product strategy.
- Develop strengths and avoid weakness.
- Increase sales and profits.
- Improve customer retention and satisfaction.
- Monitor market trends and requirements.
- Keep the customer as the focal point.
When you define your marketing mix early on, you can control the product mission and anchor everyone on the same page with a shared understanding of the product, especially as your company grows.
How to develop a marketing mix
The components of your marketing mix may vary, especially depending on the product or service. Here are some tips to identify your specific marketing mix.
- Identify your target market.
- Understand your competitors.
- Define your unique selling proposition.
- Define your Ps of marketing.
- Outline your marketing plan.
- Execute your marketing plan.
There are multiple interrelated and moving parts when it comes to marketing. Whether youâre launching your first or fifth product or simply restructuring your current product marketing mix, you can use Lucidchart to diagram your way to marketing success.

Explore how go-to-market teams can use Lucid to facilitate alignment.
Learn moreAbout Lucidchart
Lucidchart, a cloud-based intelligent diagramming application, is a core component of Lucid Software's Visual Collaboration Suite. This intuitive, cloud-based solution empowers teams to collaborate in real-time to build flowcharts, mockups, UML diagrams, customer journey maps, and more. Lucidchart propels teams forward to build the future faster. Lucid is proud to serve top businesses around the world, including customers such as Google, GE, and NBC Universal, and 99% of the Fortune 500. Lucid partners with industry leaders, including Google, Atlassian, and Microsoft. Since its founding, Lucid has received numerous awards for its products, business, and workplace culture. For more information, visit lucidchart.com.
Related articles
How to map accounts for account-based marketing
Follow these six steps to mapping accounts to optimize your account-based marketing efforts.
Master the 5-Step Email Marketing Funnel
A well-thought-out email marketing funnel and campaign have the power to turn browsers into shoppers and one-time fans into lifelong brand ambassadors.
How to create a marketing plan template youâll actually use
A good marketing strategy serves as a map for your team, leading you toward success. Use our free marketing plan template to get started with yours!
9 templates for marketers
Whether you specialize in a specific marketing role or you wear many different hats on a small team, weâve rounded up nine marketing templates to make your job easier.
Bring your bright ideas to life.
By registering, you agree to our Terms of Service and you acknowledge that you have read and understand our Privacy Policy.



