
Software de diagramas de carriles
Crea un diagrama de carriles en Lucidchart y ayuda a que tu organización haga lo que tiene que hacer. Nuestro software intuitivo te permitirá mapear tareas y responsabilidades rápidamente, y luego actualizarlas sin esfuerzo a medida que cambien tus necesidades. Crea diagramas y planifica el futuro con Lucidchart.
Al registrarte, aceptas nuestros Términos de servicio y confirmas que has leído y entendido nuestra Política de privacidad.

Empieza tu diagrama de carriles
Descubre cómo nuestro software de diagramas de carriles facilita la creación de un diagrama de carriles.

Actualiza con facilidad
Con la función de magnetización, cualquier figura que agregues a tus carriles se moverá con el contenedor cada vez que lo cambies de posición. Desactiva la función de magnetización según sea necesario y disfruta actualizando tu diagrama de carriles sin problemas.

Arrastra y suelta figuras
Desde la biblioteca de figuras de Contenedores, arrastra y suelta figuras para construir tu diagrama de carriles en línea en cuestión de minutos. Personaliza los carriles con la barra de Propiedades: puedes agregar más carriles, cambiar los colores o incluso cambiar la orientación de los carriles.

Colabora con cualquier persona, en cualquier lugar
Trabaja con los miembros del equipo en el mismo diagrama de carriles en tiempo real. Deja notificaciones con @mention en tu diagrama de carriles, o utiliza nuestro chat en el editor para compartir tus ideas con tu equipo mientras trabajas.

Haz un seguimiento de la propiedad
Delinea claramente quién es responsable de las tareas individuales y cómo afectan a otros en el proceso. Trabaja con otros en el mismo diagrama de carriles en línea, mostrando automáticamente las actualizaciones para que todos los usuarios las vean.

Personaliza nuestras plantillas listas para usar
Lucidchart te ofrece más de 1000 plantillas de diagramas entre las que elegir. Obtén una ventaja inicial en tu diagrama de carriles utilizando una plantilla lista para usar y personalizándola para tu caso de uso.

Confía en nosotros para tus diagramas
Mantendremos seguros tus datos e ideas. Contamos con certificaciones de cumplimiento como PCI, Privacy Shield y SOC 2.

Confía en nuestra reputación
Explora lo que otros opinan sobre nosotros en aplicaciones de terceros como G2, Capterra y TrustRadius. Te gustará lo que encontrarás.
Explora más diagramas para tus proyectos

Crear diagramas de flujo
Visualiza procesos, ideas y sistemas complejos de forma clara. Nuestra intuitiva plataforma facilita el diseño y la colaboración.

Software de gestión de procesos
Optimiza tus flujos de trabajo visualizando, documentando y mejorando los procesos clave para aumentar la eficiencia de tu equipo.

Software de administración de recursos humanos
Simplifica la gestión de recursos humanos. Optimiza procesos de RR. HH. y mejora la eficiencia de tu personal.
Aprende a hacer un diagrama en 3 minutos

- Comienza a trabajar en tu primer diagrama de carriles. Empieza con una plantilla, importa tus datos o comienza con un lienzo en blanco.
- Agrega figuras a tu diagrama. Conéctalos con líneas y agrega texto a las figuras y líneas para describir lo que está pasando.
- Formatea tu diagrama y ajusta el estilo. Usa nuestras herramientas para que luzca profesional y fácil de leer.
- A medida que ajustas tu diagrama, localiza cualquier información en particular que necesites con la Búsqueda de funciones.
- Comparte tu diagrama de carriles con tu equipo. Obtén comentarios, colabora y presenta fácilmente desde Lucidchart.
Plantillas y ejemplos de diagramas de flujo con carriles
No reinventes la rueda: utiliza una de nuestras plantillas de diagramas de carriles en lugar de empezar de cero.

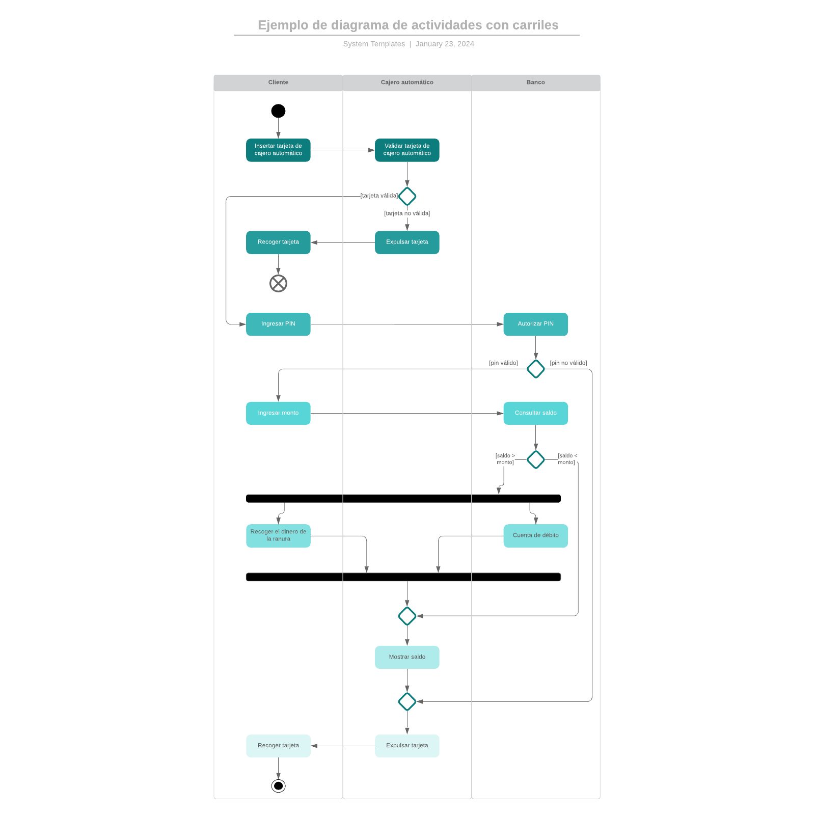
Ejemplo de diagrama de actividades con carriles
Ir a la plantilla Ejemplo de diagrama de actividades con carriles

Plantilla de flujo de procesos de negocio
Ir a la plantilla Plantilla de flujo de procesos de negocio

Ejemplo de diagrama de flujo con carriles
Ir a la plantilla Ejemplo de diagrama de flujo con carriles
Integraciones con Lucidchart
Conecta Lucidchart a todas tus aplicaciones favoritas líderes de la industria.

Descubre por qué los equipos eligen Lucidchart
Crea diagramas, visualiza datos y colabora en una sola plataforma.

Colaboración
Usa Lucidchart en cualquier dispositivo con facilidad. Lucidchart permite que los equipos colaboren en tiempo real desde cualquier lugar del mundo. Mejora la productividad mientras trabajas con tu equipo para alcanzar los objetivos.

Claridad
Lucidchart aporta claridad a lo complejo. La diagramación inteligente te permite visualizar rápidamente proyectos y procesos de principio a fin.

Alineación
Impulsa la alineación con tu equipo colaborando en el mismo espacio. Tracen rápidamente procesos e ideas juntos y en tiempo real para que nunca tengan ninguna duda.

El dúo dinámico
La Suite de Colaboración Visual de Lucid transforma la forma en que trabajas, desde la ideación hasta la finalización del proyecto. Haz una lluvia de ideas y planifica en Lucidspark, y luego traza un mapa en Lucidchart. Crea un esquema dinámico de tu organización.
¿Qué es un diagrama de carriles?
Un diagrama de carriles muestra la propiedad de las tareas dentro de un proceso o sistema. Cada entidad, ya sea una persona, un equipo o un departamento, tendrá su propio carril en el diagrama y todas las tareas de la que sean responsables estará en su carril. Las flechas muestran el flujo de tareas e información entre las entidades. Los diagramas de carriles permiten que las organizaciones vean qué tareas deben ser completadas por quién y en qué fase del proceso. También puedes usar estos diagramas para identificar dónde pueden ocurrir retrasos y mejorar tus procesos.
Cómo crear un diagrama de carriles en Lucidchart
Investiga y documenta tu proceso
Divide el flujo de trabajo del proceso en pasos, incluido qué equipos o roles realizan dichos pasos y cómo afectan a otros departamentos. Usa esta información para identificar tus carriles.
Empieza con un documento en blanco o con una plantilla de carriles
Empieza tu diagrama de carriles seleccionando una de nuestras plantillas de carriles. También puedes abrir un documento en blanco y arrastrar y soltar figuras de la biblioteca de figuras de contenedores.
Personaliza tus carriles
Una vez que hayas agregado tus carriles, ajusta la orientación de tus contenedores para reflejar las necesidades de tu proceso. Tus carriles pueden ser horizontales o verticales.
Agrega figuras de procesos
Arrastra y suelta figuras de procesos sobre tu diagrama de carriles y luego conecta cada una de ellas para mostrar el flujo del proceso. Agrega texto, color y estilo a tu diagrama usando nuestras herramientas de formato.
Obtén comentarios de tu equipo
Comparte tu diagrama de carriles con colaboradores clave para asegurar que refleje con precisión tu proceso. Obtén comentarios con nuestras funciones de colaboración, comparte tu diagrama como enlace o archivo de imagen o compártelo directamente dentro de cualquier aplicación integrada