
Lead vs prospect vs opportunity: How to identify potential customers
Lucid Content
Reading time: about 7 min
Topics:
In order to get and retain buying customers, your sales and marketing teams need to work together to understand who the customers are, what they need, and how you can fulfill that need. By clearly defining the terms lead vs prospect vs opportunity, you can better understand where your customers stand and how to deliver the right solution to them at the right time.
A title like “lead vs prospect vs opportunity” may sound like these terms are in competition with each other. In reality, these terms complement each other and are used to help you find the right customer.
In this article, we will discuss ways to use these terms visually to help you find leads, identify sales prospects, and seize opportunities to convert potential customers.
What is a lead?
A lead could include any person or business who has not been qualified but who might eventually become a client. Leads are potential customers at the top of the sales funnel.
There are several channels you can use to find sales leads, including existing customer referrals, purchased lists, inbound advertising, lead forms to sign up for a webinar or download an e-book, and so on. The marketing department is generally responsible for these activities to generate leads.
For recommendations on how to approach the lead generation process, open this exclusive blueprint from Jacco vanderKooji, founder of Winning by Design.

What is a prospect?
Sales prospects are a step further down the funnel—these are people or businesses who you have qualified, whether they have indicated interest in your product/service or not. A prospect generally fits your target market, has money to make a purchase, and has the authority to make buying decisions.
What is an opportunity?
Merriam-Webster defines an opportunity generally as “a favorable juncture of circumstances” or “a good chance for advancement or progress.” And this definition still fits when you consider how the term is used in sales.
Prospects become opportunities once they decide to consider your product/service or admit that they are looking for a solution. Ultimately you want that opportunity to progress into a sale or a loyal customer.
How many leads do you need?
Now that you understand the difference between a lead, a prospect, and an opportunity, you need to ensure that you have enough leads in the pipeline to create enough opportunities and close enough deals.
Learn the average conversion rate from lead to customer for your industry—this metric will help you understand how many leads you need to generate on a daily, weekly, or monthly basis. According to a Ruler Analytics study, the following are the conversion rates for a variety of industries:
|
|---|
To calculate the conversion rate from your own sales data, use this formula:
lead conversion rate = total number of new customers / number of leads * 100
From your conversion rate, you can set goals for monthly revenue targets and estimate how many leads you will need. Consider turning your sales team data into a dashboard to track how many leads you expect, how many leads are actually coming in, and how many of those leads were qualified.
How do you turn leads into prospects?
Can you have too many leads? Yes, you can. You may think that you need more leads, but what you really need is more quality leads.
You don’t want to end up with more leads than you and your team can effectively reach out to. If your team spends too much time slogging through a large volume of leads without converting them to prospects, you will end up with a very low return on your investment.
So how do you find the quality leads that will convert into sales prospects?
You go prospecting, of course. Prospecting is broadly defined as exploring. In sales, you are not prospecting for gold, but you are prospecting for that golden lead who will convert to a prospect. In other words, you are prospecting for prospects.
The lead qualification process involves exploring and mining your leads to weigh real interest. Have open lines of communication and ask leads the questions that will identify those who are ready to move to the next stage to become a viable prospect.
A qualified lead:
- Shows genuine interest in your product because it addresses a specific need
- Is looking to replace the current product they are using
- Is the decision maker
- Has purchasing power or can influence the purchaser
- Wants to discuss deals
- Becomes a prospect
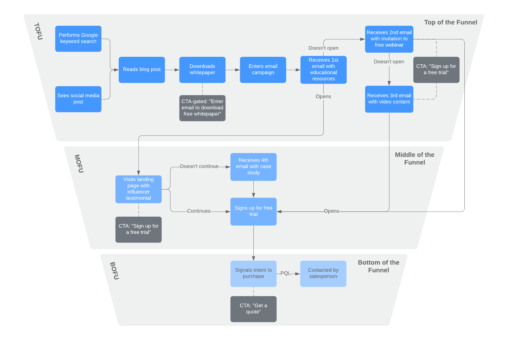
To help you visualize the process of taking a lead to a prospect, use sales process flowcharts or funnels that illustrate each step you may want to take to vet your leads. Lucidchart has a large library of templates that make it easy to draw any kind of workflow or process that suits your needs.
A good prospect is an individual or company that has a problem that your product or service solves, sees your solution as worth the price, and is very close to making a decision.
If you get this far with a lead, that does not mean you have closed the deal or made a sale. It can take some time and some lead nurturing to convince a prospect to switch brand loyalties. If a prospect remains interested but is not willing to seriously talk about or consider making a change to a different solution, they are not a prospect. But, because of the continued interest, you shouldn’t drop them as a lead. Contact that lead again at a later date to see if they are ready to make the change.
It is important that you keep the lines of communication open and nurture the relationship if you feel that the lead can legitimately move from lead to customer.
How do you turn prospects into opportunities?
When your sales prospect decides that your product is a viable solution to fix their pain points, you have a true opportunity to close the deal, make the sale, and gain a loyal customer.
An opportunity is a conversation with someone willing to listen and willing to make a change if the solution or situation is a right fit and makes sense. Research from Marc Wayshak shows that at least 50% of sales opportunities are not a good fit for what you sell.
No matter how interested the prospect is in your service, if your solution does not address their specific needs, it’s probably a good bet that the prospect will not become a new, loyal customer. But things can change at a later time. Be sure to touch base occasionally to gauge interest and to see if your product fixes a problem in the future.
Big Leap offers these three ways to turn prospects into opportunities:
- Speak to their needs: Talk about and demonstrate specific features that address their needs.
- Lay out the pricing model: When your prospect is so close to making a decision, don’t play games or beat around the bush. Be honest and detailed about how much it is going to cost them. Talk about options such as subscriptions, discounts, and other special offers. Also, emphasize the potential ROI.
- Be patient: If your potential customer drags their feet, don’t give up. Continue to reach out and nurture the relationship. Don’t stop unless the customer expressly tells you that they will not consider your product and does not want any further contact.
Lucidchart can help you map out your sales processes so you can clearly see how your revenue team finds leads and turns them into prospects and opportunities. Collaborate, make suggestions, and refine your processes as a team from anywhere in the world and at any time.

Map out your sales processes to clarify for the entire sales team how you qualify and process leads.
Learn howAbout Lucidchart
Lucidchart, a cloud-based intelligent diagramming application, is a core component of Lucid Software's Visual Collaboration Suite. This intuitive, cloud-based solution empowers teams to collaborate in real-time to build flowcharts, mockups, UML diagrams, customer journey maps, and more. Lucidchart propels teams forward to build the future faster. Lucid is proud to serve top businesses around the world, including customers such as Google, GE, and NBC Universal, and 99% of the Fortune 500. Lucid partners with industry leaders, including Google, Atlassian, and Microsoft. Since its founding, Lucid has received numerous awards for its products, business, and workplace culture. For more information, visit lucidchart.com.
Related articles
How the 5-step sales process simplifies sales
Use a five-point sales process to take the guesswork out of sales. Learn about the 5-step sales process and how you can personalize your process with Lucidchart.
How to build a successful sales process and make the gong ring
Learn how to create an effective sales process capable of scaling at the same rate your company is. Lucidchart will help you visualize the sales process.
Sales process mapping: Visualizing your path to closing deals
Uncover inefficiencies, gain insight into successful strategies, and improve your sales division. Start mapping your sales process with Lucidchart!
4 steps to build a sales process flowchart and boost revenue
A picture is worth a thousand words, and in sales, a visualizd process flow could prove to be worth millions in revenue. Learn the steps to build a sales process flowchart from Lucidchart's own VP of Sales.
Bring your bright ideas to life.
By registering, you agree to our Terms of Service and you acknowledge that you have read and understand our Privacy Policy.


