Content
Content
There are plenty of reasons to map out a process: to train new employees, to analyze your process and trim unnecessary steps, to demonstrate policy compliance during an audit, or to standardize workflows in order to scale your business.
Whatever your reason, show—don’t tell—the steps of your workflow with a process map. Process mapping will help others understand and remember the process more easily, and it’ll bring to light places where you can make the process more efficient.
Create a professional visual in no time with our process map examples and templates below.

Want to learn more about process maps before you get started?
Learn how to make a process mapSupply chain process map template
Use this supply chain process map template to detail each step in the production flow, from manufacturing to consumers. When you use a supply chain process map, you can identify areas for potential optimizations or simply share these processes company-wide.

Business process map template
As your business begins to grow, it's important that everyone on your team understands current best practices and follows the same business process model to uphold consistency. When you sign up for our process mapping software, you can customize this business process map template with your own specific steps and share it with your team.

High-level process map template
A high-level process map outlines an organization's broader processes and objectives between multiple departments. You can customize this high-level process map template and add your specific departments and their objectives to start. Then consider building out detailed process maps for each individual process for that department specifically. (Check out the other process map examples in this list to see what might work for your teams).

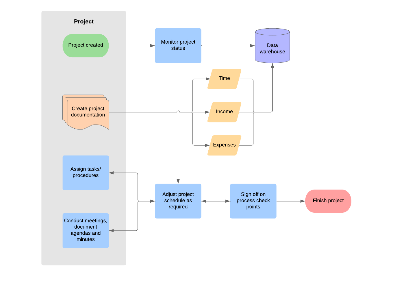
Detailed process map template
While the high-level process map shares broader objectives in a process, a detailed process map can show each technical step required in a process flow. This is your deep dive into the process. Use this detailed process map example and customize it with your own steps to better analyze and understand every aspect of a specific process.

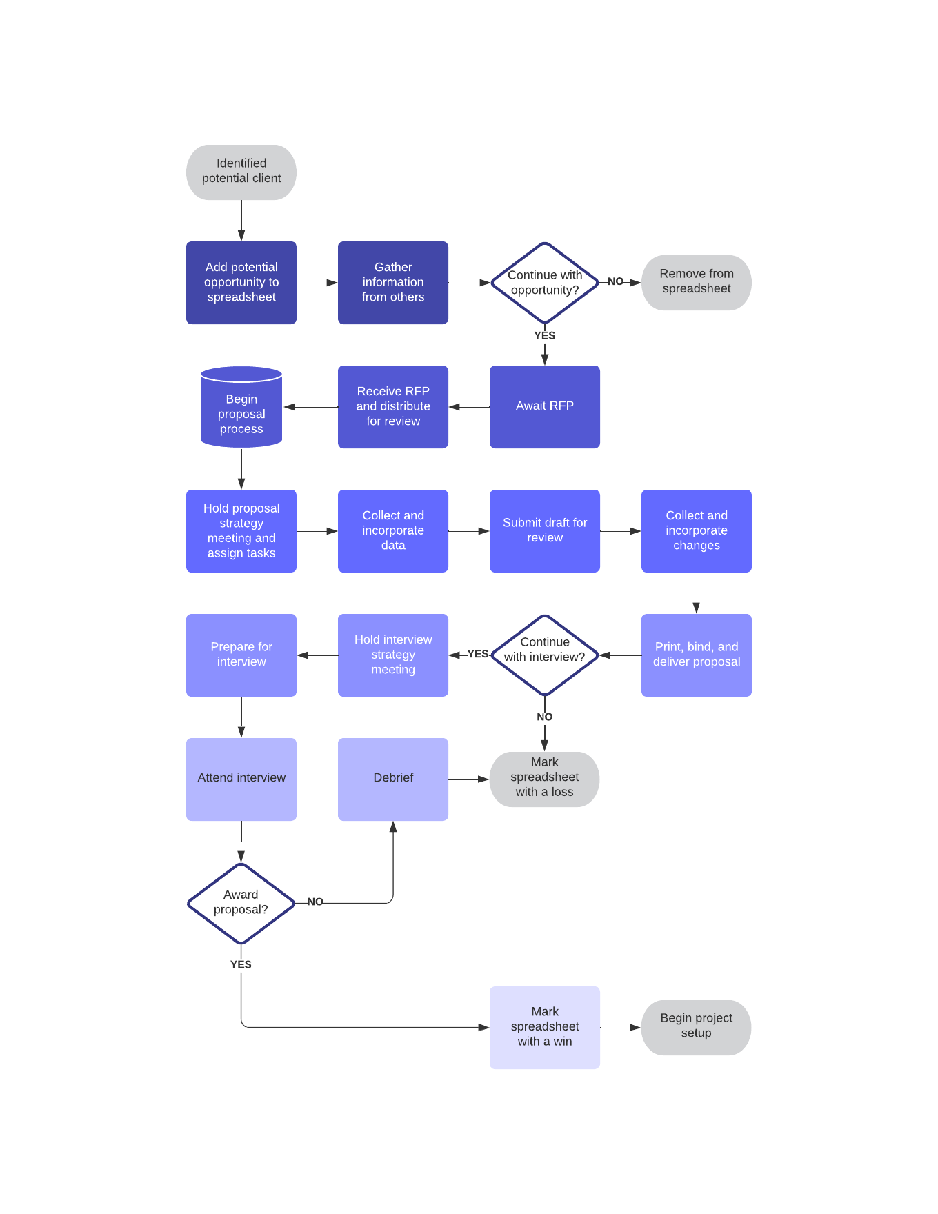
Project management process map template
If you're a project manager, you're going to find this project management process map template useful. Tailor this project flowchart template to include all the necessary steps to achieve your desired outcome on a project and share it with others involved in those processes, so not a single element is lost or overlooked.

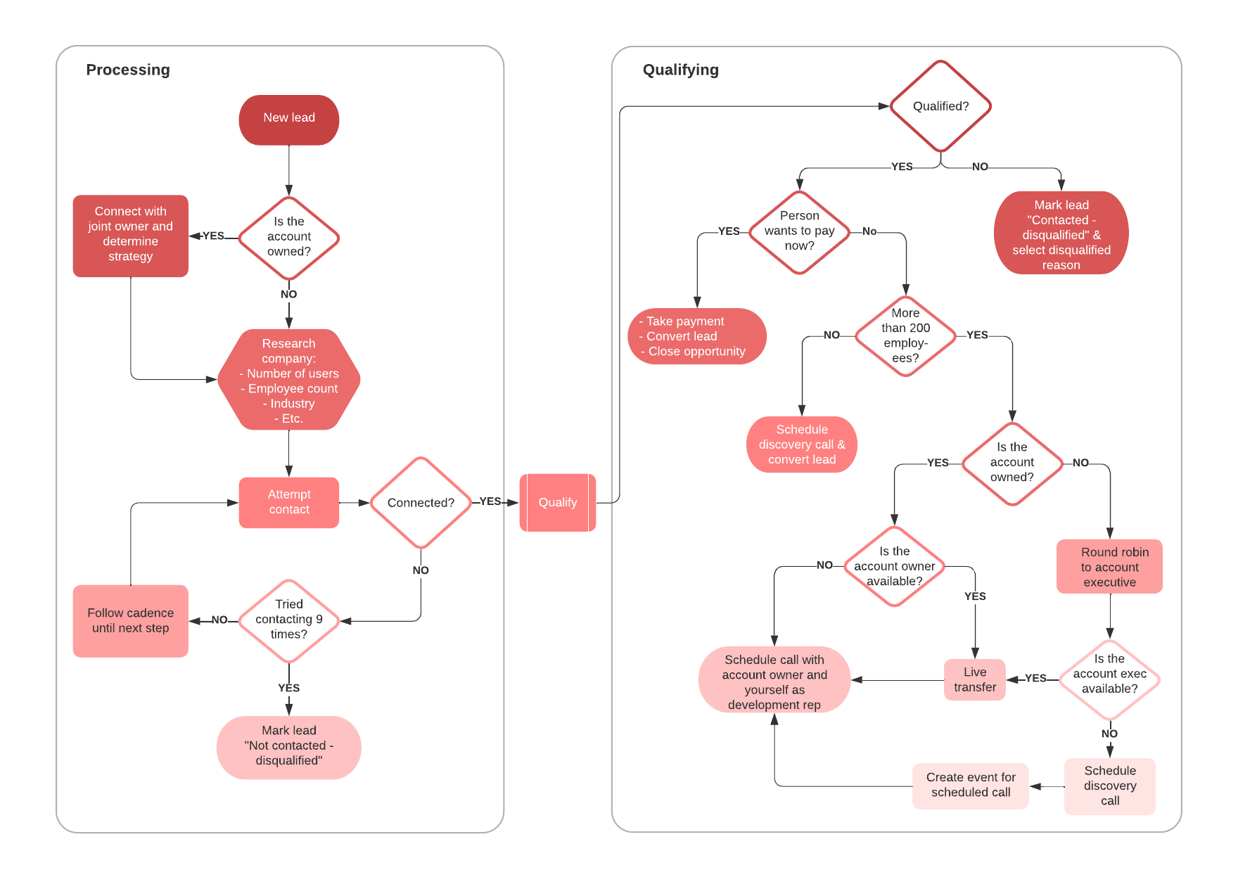
Sales process map template
Every sales department at every company has its own specific processes for qualifying and disqualifying leads. Whatever the process, use this sales process map template to standardize the steps. Share the process with your entire sales org, or use Lucidchart integrations to embed the process flow into the apps you already use.

IT process map template
Want to know how to manage incidents efficiently? Start with this IT process map template and update the shapes and actions based on the processes you run, and you'll have created a clear visual that your entire company can follow.

Swimlane process map template
A swimlane process map is the perfect method to map out various steps and delineate responsibilities between roles and departments. Use this swimlane process mapping template and add or remove lanes to include the departments or segments specific to your process flow.

For more examples of process maps, check out our complete template gallery.

Lucidchart can help you not only map out your processes but also improve your processes. Learn how 4 companies have used Lucidchart to do just that.
Read moreAbout Lucidchart
Lucidchart, a cloud-based intelligent diagramming application, is a core component of Lucid Software's Visual Collaboration Suite. This intuitive, cloud-based solution empowers teams to collaborate in real-time to build flowcharts, mockups, UML diagrams, customer journey maps, and more. Lucidchart propels teams forward to build the future faster. Lucid is proud to serve top businesses around the world, including customers such as Google, GE, and NBC Universal, and 99% of the Fortune 500. Lucid partners with industry leaders, including Google, Atlassian, and Microsoft. Since its founding, Lucid has received numerous awards for its products, business, and workplace culture. For more information, visit lucidchart.com.
Related articles
Six Sigma process mapping: Why it matters and how to get started
Learn everything you need to know about Six Sigma process mapping, including benefits, step-by-step instructions, and different types of process maps you can use.
Lucidchart flowchart templates and examples
As you may have noticed from user stories on our blog and our creative flowcharts, you can build a flowchart for just about any purpose to visualize any idea or process. Get started with these flowchart templates and examples!
How to spot and fix inefficient processes
In this article we discuss some things that can cause process inefficiency, how to identify them, and how to minimize or fix them.
3 diagrams to make your processes more visual
To help you visualize processes, there are different types of visuals that are particularly helpful—in this blog post we talk about three.
Bring your bright ideas to life.
By registering, you agree to our Terms of Service and you acknowledge that you have read and understand our Privacy Policy.
